| Автор |
Сообщение |
|
|
| |
Заголовок сообщения: |
Re: Spoiler |
Цитата |
|
|
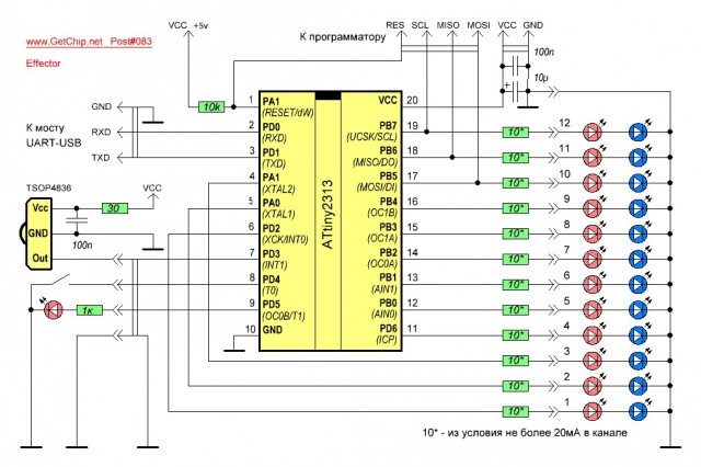
[quote="GetChiper"][spoiler=Что там внутри?]Проверка работоспособности спойлера[attachment=0]083-Tiny2313-flexilight-schem.JPG[/attachment][/spoiler]
Как-то так?[/quote] Великолепно.
|
|
|
 |
Добавлено: 01 апр 2012, 17:03 |
|
|
 |
|
|
| |
Заголовок сообщения: |
Re: Spoiler |
Цитата |
|
|
Как-то так?
| Вложения: |

083-Tiny2313-flexilight-schem.JPG [ 141.5 КБ | Просмотров: 21902 ]
|
[spoiler=Что там внутри?]Проверка работоспособности спойлера[attachment=0]083-Tiny2313-flexilight-schem.JPG[/attachment][/spoiler]
Как-то так?
|
|
|
 |
Добавлено: 01 апр 2012, 14:27 |
|
|
 |
|
|
| |
Заголовок сообщения: |
Re: Spoiler |
Цитата |
|
|
[quote="GetChiper"]Подумаю.[/quote] Пригодится, если будете таки собирать в кучку прошивки. Файлик прошивки и короткое описание так, а развернутое - под спойлер. Или даже и файлик туда...
|
|
|
 |
Добавлено: 31 мар 2012, 00:04 |
|
|
 |
|
|
| |
Заголовок сообщения: |
Re: Spoiler |
Цитата |
|
|
|
|
 |
Добавлено: 30 мар 2012, 22:08 |
|
|
 |
|
|
| |
Заголовок сообщения: |
Spoiler |
Цитата |
|
|
Очень бы неплохо такой тег.
Очень бы неплохо такой тег.
|
|
|
 |
Добавлено: 29 мар 2012, 17:51 |
|
|
 |