| Автор |
Сообщение |
|
|
| |
Заголовок сообщения: |
Re: Мод #087 с усилителем |
Цитата |
|
Громкость вполне устраивает. Добавил вот такую вещь http://ru.aliexpress.com/item/1set-2pcs ... wift_null= , плату из пульта вставил вот в такую коробочку http://www.chipdip.ru/product/box-ka08/ получился беспроводной звонок.
Громкость вполне устраивает. Добавил вот такую вещь http://ru.aliexpress.com/item/1set-2pcs-2262-2272-Four-Ways-Wireless-Remote-Control-Kit-M4-the-lock-Receiver-with-4/1752500196.html?http_swift_null= , плату из пульта вставил вот в такую коробочку http://www.chipdip.ru/product/box-ka08/ получился беспроводной звонок.
|
|
|
 |
Добавлено: 21 июл 2015, 11:13 |
|
|
 |
|
|
| |
Заголовок сообщения: |
Re: Мод #087 с усилителем |
Цитата |
|
|
[quote="phoenix75"]Собрал схему, спасибо автору за плату и прошивку. Для тех кто захочет повторить номинал переменного резистора не меньше 50кОм. А то сначала думал что не работает усилитель. Если его не ставить громкость максимальна.[/quote] Примененная схема - вариант 1 включения по даташиту. Сопротивление - 1МОм. Но я включил по второму варианту (больше dB, громче) и требует 20кОм переменник.
|
|
|
 |
Добавлено: 20 июл 2015, 19:47 |
|
|
 |
|
|
| |
Заголовок сообщения: |
Re: Мод #087 с усилителем |
Цитата |
|
|
Собрал схему, спасибо автору за плату и прошивку. Для тех кто захочет повторить номинал переменного резистора не меньше 50кОм. А то сначала думал что не работает усилитель. Если его не ставить громкость максимальна.
Собрал схему, спасибо автору за плату и прошивку. Для тех кто захочет повторить номинал переменного резистора не меньше 50кОм. А то сначала думал что не работает усилитель. Если его не ставить громкость максимальна.
|
|
|
 |
Добавлено: 17 июл 2015, 18:49 |
|
|
 |
|
|
| |
Заголовок сообщения: |
Re: Мод #087 с усилителем |
Цитата |
|
|
Добрый вечер уважаемый автор замечательная универсальная конструкция. Можно ли немного подправить схему и прошивку Вашего звонка для более комфортной работы а имено: 1. На любой свободный вывод МК подключить выключатель предназначенный для установки в косяке двери необходимый для контроля откр. закр. двери останавливающий воспроизведение трека с переходом на следующий. 2.Откр. и закр. двери сопровождением музыкальным фрагментом (колокольчик) С уважением, Виталий.
Добрый вечер уважаемый автор замечательная универсальная конструкция. Можно ли немного подправить схему и прошивку Вашего звонка для более комфортной работы а имено: 1. На любой свободный вывод МК подключить выключатель предназначенный для установки в косяке двери необходимый для контроля откр. закр. двери останавливающий воспроизведение трека с переходом на следующий. 2.Откр. и закр. двери сопровождением музыкальным фрагментом (колокольчик) С уважением, Виталий.
|
|
|
 |
Добавлено: 20 апр 2015, 22:42 |
|
|
 |
|
|
| |
Заголовок сообщения: |
Re: Мод #087 с усилителем |
Цитата |
|
|
Добрый день уважаемый автор SergSV и все посетители форума. С Вашего позволения разрешите обратиться к Вам с просьбой. Очень интересная конструкция. Просто супер!!! Можно ли подправить прошивку и в частности Схему для улучшения сервиса работы Звонка. А именно: 1. Подключить любую свободную ножку МК к кнопке выполняющую функцию контроля откр. закр. двери и в связи с этим, музыкальным фрагментом (колокольчик) напоминающим открытие и закрытие двери. 2. Во время звучания мелодии - при открытии двери прерывание её и переход на следующую и стоп. Заранее благодарю Вас!!! Я думаю, что это пригодится многим. Всех БЛАГ и УДАЧИ! С уважением Виталий.
Добрый день уважаемый автор SergSV и все посетители форума. С Вашего позволения разрешите обратиться к Вам с просьбой. Очень интересная конструкция. Просто супер!!! Можно ли подправить прошивку и в частности Схему для улучшения сервиса работы Звонка. А именно: 1. Подключить любую свободную ножку МК к кнопке выполняющую функцию контроля откр. закр. двери и в связи с этим, музыкальным фрагментом (колокольчик) напоминающим открытие и закрытие двери. 2. Во время звучания мелодии - при открытии двери прерывание её и переход на следующую и стоп. Заранее благодарю Вас!!! Я думаю, что это пригодится многим. Всех БЛАГ и УДАЧИ! С уважением Виталий.
|
|
|
 |
Добавлено: 15 апр 2015, 17:44 |
|
|
 |
|
|
| |
Заголовок сообщения: |
Re: Мод #087 с усилителем |
Цитата |
|
|
Здравствуйте, уважаемый! С Паской Вас! Исходник можно увидеть?
Здравствуйте, уважаемый! С Паской Вас! Исходник можно увидеть?
|
|
|
 |
Добавлено: 12 апр 2015, 21:11 |
|
|
 |
|
|
| |
Заголовок сообщения: |
Re: Мод #087 с усилителем |
Цитата |
|
|
Собрал ваше устройство, остался доволен. На днях соберу на платку, не стал покупать унч, собрал на том что есть (ун7). Спасибо за прошивку и схему
Собрал ваше устройство, остался доволен. На днях соберу на платку, не стал покупать унч, собрал на том что есть (ун7). Спасибо за прошивку и схему
|
|
|
 |
Добавлено: 06 ноя 2014, 19:15 |
|
|
 |
|
|
| |
Заголовок сообщения: |
Re: Мод #087 с усилителем |
Цитата |
|
|
В сентябре 2013 года собрал этот звонок, добавил реле и TDA2003, но столкнулся с проблемой включения усилителя сразу после подачи питания в схему. Так и валялась плата, но сейчас, благодаря вам, прошил, добавил полевик. Теперь можно и в квартиру вешать :) Спасибо!!!
В сентябре 2013 года собрал этот звонок, добавил реле и TDA2003, но столкнулся с проблемой включения усилителя сразу после подачи питания в схему. Так и валялась плата, но сейчас, благодаря вам, прошил, добавил полевик. Теперь можно и в квартиру вешать :) Спасибо!!!
|
|
|
 |
Добавлено: 10 июн 2014, 22:37 |
|
|
 |
|
|
| |
Заголовок сообщения: |
Mod#087 с усилителем |
Цитата |
|
|
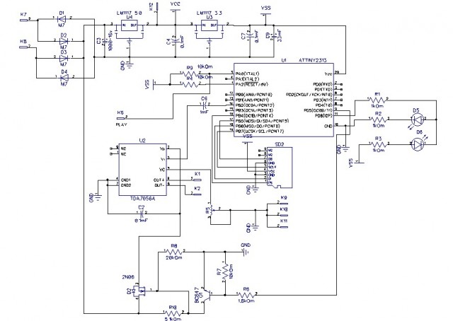
Модификация
Собрал звонок, но был глюк в прошивке, сигнал включения усилителя появлялся сразу после включения питания. Прошивку доработал. Схему немного доработал ,добавил усилитель на TDA7056A и ключ на поливике для его включения. Схема и плата и прошивка ниже в архиве . Схема и плата нарисованы в DipTrace. Прошивку изменил немного, теперь усилитель включается по низкому уровню на 9 выводе. Резисторами R8 и R10 устанавливается напряжение питания усилителя, при текущих параметрах напряжение питания 7.5В. R8 можно совсем выкинуть , тогда напряжение питания усилителя будет такое какое с выхода выпрямителя. У меня после выпрямителя порядка 12В. При 7 вольтах питания усилителя достаточная громкость звучания. Не заработала прошивка с картой памяти фирмы SP (Silicon Power) 2 Гб, отлично работает с картами Transend и MicroSD и SD.
| Вложения: |
Комментарий к файлу: схема,плата, прошивка.
звонок Attiny2313.7z [404.23 КБ]
Скачиваний: 1957
|
Комментарий к файлу: сторона монтажа

низ.jpg [ 222.5 КБ | Просмотров: 35780 ]
|
Комментарий к файлу: схема

фото.jpg [ 92.17 КБ | Просмотров: 35780 ]
|
Модификация [url=http://www.getchip.net/posts/087-attiny2313-sd-card-talking-device/][u]ATtiny2313 SD Card Talking Device[/u][/url]
Собрал звонок, но был глюк в прошивке, сигнал включения усилителя появлялся сразу после включения питания. Прошивку доработал. Схему немного доработал ,добавил усилитель на TDA7056A и ключ на поливике для его включения. Схема и плата и прошивка ниже в архиве . Схема и плата нарисованы в DipTrace. Прошивку изменил немного, теперь усилитель включается по низкому уровню на 9 выводе. Резисторами R8 и R10 устанавливается напряжение питания усилителя, при текущих параметрах напряжение питания 7.5В. R8 можно совсем выкинуть , тогда напряжение питания усилителя будет такое какое с выхода выпрямителя. У меня после выпрямителя порядка 12В. При 7 вольтах питания усилителя достаточная громкость звучания. Не заработала прошивка с картой памяти фирмы SP (Silicon Power) 2 Гб, отлично работает с картами Transend и MicroSD и SD.
|
|
|
 |
Добавлено: 31 май 2014, 00:20 |
|
|
 |
|