| Автор |
Сообщение |
|
|
| |
Заголовок сообщения: |
Re: RGB контроллер |
Цитата |
|
|
|
 |
|
|
| |
Заголовок сообщения: |
Re: RGB контроллер |
Цитата |
|
|
Наконец-то добрался до теории и решил проанализировать приведённые выше схемы.
Собрал, просчитал первую схему, нареканий и вопросов не возникло.
Но вот со второй схемой возник вопрос: Собственно чем вторая схема отличается от простого включения 1 транзистора NPN? Как вот тут например: [img]http://www.getchip.net/wp-content/uploads/062-transistor.png[/img]
Ведь в начале был вопрос в том, чтоб при "0 Вольт" на входе получить горящий светик, а при "+U" светик бы погас. (т.е. инвертор сигнала)
Во второй же схеме: [quote]при подаче 0 вольт на базу транзистора VT3, VT3 – открыт, тогда на его коллекторе и на базе VT4 будет напряжение +U, этим напряжением открывается VT4. Раз VT4 открыт, то на его коллекторе будет почти 0 вольт. Тем самым VD2 не горит.[/quote] т.е. ни что иное как при "0 Вольт" - не горит, при "+U" - горит. Так как же вторая схема может инвертировать сигнал?
Вопросы конечно многим покажутся глупыми. Но я хотел бы все-таки разобраться, так как в теории не столь силён.
|
|
|
 |
Добавлено: 08 сен 2011, 01:21 |
|
|
 |
|
|
| |
Заголовок сообщения: |
Re: RGB контроллер |
Цитата |
|
|
[quote="device.ai"]SVN, спасибо!
Соберу на макетке, буду экспериментировать :)[/quote] Удачи. :)
|
|
|
 |
Добавлено: 06 июн 2011, 16:26 |
|
|
 |
|
|
| |
Заголовок сообщения: |
Re: RGB контроллер |
Цитата |
|
SVN, спасибо! Соберу на макетке, буду экспериментировать 
SVN, спасибо!
Соберу на макетке, буду экспериментировать :)
|
|
|
 |
Добавлено: 05 июн 2011, 17:51 |
|
|
 |
|
|
| |
Заголовок сообщения: |
Re: RGB контроллер |
Цитата |
|
| Вложения: |

33.gif [ 8.23 КБ | Просмотров: 33542 ]
|
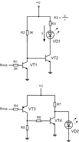
[quote="device.ai"][b]SVN[/b], спасибо за схемы! Но можно попросить чутка объяснить как они инвертируют сигнал? Куда какой ток идёт, и какие номиналы, например во второй схеме, на базу второго транзистора идёт резистор, от чего будет зависеть его сопротивление?
[quote]GetChiper[/quote] ULN2003 как вариант) но если понадобится больший выходной ток (больше 1А) - всё равно транзистор ставить придётся.
хочу сразу с транзисторами разобраться, понять как они так вот могу инвертировать :D[/quote]
Здравствуйте device.ai. Вот две схемы инверторов с включением светодиодов. Расчёт резисторов по закону Ома. Наверное, Вы не читали? [url=http://www.forum.getchip.net/viewtopic.php?f=7&t=10&start=10]Но я уже писал,[/url] и не только я. Работа верхней схемы: При подаче 0 вольт на базу транзистора VT1, VT1 – закрыт, тогда на его коллекторе и на базе VT2 будет напряжение +U, этим напряжением открывается VT2. Раз VT2 открыт, значит через VD1 протекает ток и он светится. А если подать на базу транзистора VT1, напряжение питания, то VT1 откроется и на его коллекторе, и на базе VT2 будет почти 0 вольт. Это означает что VT2 закроется и VD1 погаснет. R1 ограничивает ток базы VT1. R2 ограничивает ток коллектора VT1 и ток базы VT2. R3 ограничивает ток VD1. Работа второй схемы: Работает аналогично, при подаче 0 вольт на базу транзистора VT3, VT3 – открыт, тогда на его коллекторе и на базе VT4 будет напряжение +U, этим напряжением открывается VT4. Раз VT4 открыт, то на его коллекторе будет почти 0 вольт. Тем самым VD2 не горит. При подаче напряжение питания на базу транзистора VT3, он закроется и соответственно закроется и VT4, светодиод VD2 загорится. Вот и всё, ни чего сложного. ;) [attachment=0]33.gif[/attachment]
|
|
|
 |
Добавлено: 02 июн 2011, 21:39 |
|
|
 |
|
|
| |
Заголовок сообщения: |
Re: RGB контроллер |
Цитата |
|
|
[b]SVN[/b], спасибо за схемы! Но можно попросить чутка объяснить как они инвертируют сигнал? Куда какой ток идёт, и какие номиналы, например во второй схеме, на базу второго транзистора идёт резистор, от чего будет зависеть его сопротивление?
[quote]GetChiper[/quote] ULN2003 как вариант) но если понадобится больший выходной ток (больше 1А) - всё равно транзистор ставить придётся.
хочу сразу с транзисторами разобраться, понять как они так вот могу инвертировать :D
|
|
|
 |
Добавлено: 02 июн 2011, 01:24 |
|
|
 |
|
|
| |
Заголовок сообщения: |
Re: RGB контроллер |
Цитата |
|
|
[quote="device.ai"] Но столкнулся с проблемой подключения лент с общим анодом. [/quote] ULN2003 не устраивает? Я подключал ленты именно с общим анодом при помощи ULN2003.
|
|
|
 |
Добавлено: 29 май 2011, 22:22 |
|
|
 |
|
|
| |
Заголовок сообщения: |
Re: RGB контроллер |
Цитата |
|
Здравствуйте. А чем такое решение Вам не подходит?
11.gif [ 3.59 КБ | Просмотров: 33611 ]
22.gif [ 2.25 КБ | Просмотров: 33610 ]
Здравствуйте. А чем такое решение Вам не подходит? [attachment=1]11.gif[/attachment] [attachment=0]22.gif[/attachment]
|
|
|
 |
Добавлено: 29 май 2011, 18:05 |
|
|
 |
|
|
| |
Заголовок сообщения: |
Re: RGB контроллер |
Цитата |
|
| Вложения: |

схема инвертирования.png [ 29.08 КБ | Просмотров: 33613 ]
|
[quote]Можно заюзать генератор эффектов прицепив к нему RGB светодиоды.[/quote]
Это я вчера и решил сделать. Но столкнулся с проблемой подключения лент с общим анодом. В статье решения не нашёл пришлось собирать инвертор сигнала. Решения на транзисторах не нашёл, но попалась под руки К155ла3. На ней и собрал инвертор. :) Схемка во вложениях.
Всё заработало, но эффектор видимо не подходит для моей цели. А именно плавного перехода одного цвета в другой с регулировкой скорости. Нужно писать новую прошивку.
|
|
|
 |
Добавлено: 29 май 2011, 17:33 |
|
|
 |
|
|
| |
Заголовок сообщения: |
Re: RGB контроллер |
Цитата |
|
Можно заюзать генератор эффектов прицепив к нему RGB светодиоды. Собственно говоря это уже сделано в амбилайте http://www.getchip.net/posts/066-prosto ... mi-rukami/В статье есть и видео с работой RGB лент в режиме эффектов.
Можно заюзать генератор эффектов прицепив к нему RGB светодиоды. Собственно говоря это уже сделано в амбилайте http://www.getchip.net/posts/066-prostojj-ambilight-na-attiny2313-svoimi-rukami/ В статье есть и видео с работой RGB лент в режиме эффектов.
|
|
|
 |
Добавлено: 27 май 2011, 22:58 |
|
|
 |