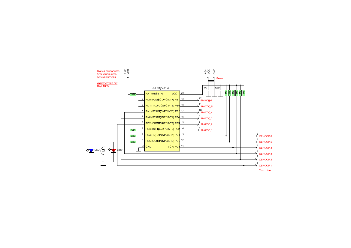
Здравствуйте. Кто поможет сделать мод
(Каналы 1-6 работают как кнопка без фиксации (нажал 1; отпустил 0) mod2_by_aleksunches.rar)), чтобы на выходах 7-12 при касании сенсора, единица была одну секунду. Т.е. допустим, прикосновение сенсора, любого из шести каналов, было ноль целая и какая-то десятая(0,1 ... 1 сек), то на соответствующем выходе единица чтоб была в течении 1-1,5 сек. Заранее спасибо.

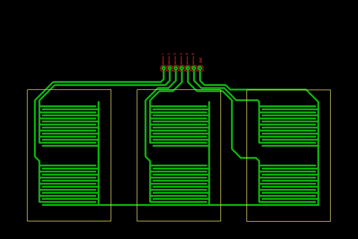
Собрал вот такую сенсорную панель управления тремя рулонными шторами. Использовал мод (Каналы
1-6 работают как кнопка без фиксации (нажал 1; отпустил 0))
download/file.php?id=415. Так как от этой панели до блока
управления 2-ми шторами я не захотел тянуть провода, я установил в панель управления брелок на
базе PT2262, а в блоке управления приёмник на PT2272(
http://sxem.org/2-vse-stati/raznoe/56-distantsionnoe-besprovodnoe-chetyrekh-kanalnoe-upravlenie-na-pt2262-pt2272) (
http://ru.aliexpress.com/item/10pcs-lot-
2262-2272-four-way-wireless-remote-control-kit-M4-lock-receiver-plate-with-
four/1720020336.html?
spm=2114.03020208.3.12.Ixu9f3&ws_ab_test=searchweb201556_6_71_72_73_74_75,searchweb201527_2,sea
rchweb201560_9). Время включения у приёмника составляет 1 сек, поэтому при управлении шторами
приходится удерживать палец на соответствующем сенсоре 1-1.5 сек, вот поэтому мне и хотелось
бы, чтобы кто-нибудь помог с МОДОМ. Заранее СПАСИБО.