Перейти к блогу GetChip.net - блог        JilTE[1] - в разработке     Модификации устройств - модификации

 
Текущее время: 28 дек 2025, 09:50

Часовой пояс: UTC + 3 часа [ Летнее время ]



Начать новую тему Ответить на тему  [ Сообщений: 666 ]  На страницу Пред.  1, 2, 3, 4, 5, 6, 7 ... 67  След.
Автор Сообщение
 Заголовок сообщения: Re: адаптируйте прошивку под тини
СообщениеДобавлено: 25 янв 2013, 21:38 
Не в сети
Аватара пользователя

Зарегистрирован: 29 май 2011, 17:59
Сообщения: 3769
Откуда: Россия
ИК св-диод нарисован не правильно. Гугол в помощь, таких схем тьма. ;)


Вернуться к началу
 Профиль Отправить личное сообщение  
Ответить с цитатой  
 Заголовок сообщения: Re: адаптируйте прошивку под тини
СообщениеДобавлено: 26 янв 2013, 09:53 
Не в сети

Зарегистрирован: 08 ноя 2012, 23:06
Сообщения: 300


Вернуться к началу
 Профиль Отправить личное сообщение  
Ответить с цитатой  
 Заголовок сообщения: Re: адаптируйте прошивку под тини
СообщениеДобавлено: 26 янв 2013, 10:20 
Не в сети
Аватара пользователя

Зарегистрирован: 29 май 2011, 17:59
Сообщения: 3769
Откуда: Россия
Я имел ввиду не вид рисунка, а схема включения Т3 и LED1. Подкину идею. :idea: Можно использовать существующий МК как передатчик так и приёмник ИК сигнала, без дополнительных микросхем. :-) Это же микроконтроллер, с достаточными возможностями для таких целей. ;)


Вернуться к началу
 Профиль Отправить личное сообщение  
Ответить с цитатой  
 Заголовок сообщения: Re: адаптируйте прошивку под тини
СообщениеДобавлено: 26 янв 2013, 10:33 
Не в сети

Зарегистрирован: 08 ноя 2012, 23:06
Сообщения: 300
Да я в курсе SVN... Просто уже как то неудобно просить... :oops: И так уже наглеть начинаю,начал с двух кнопок,а заканчивается целым устройством. ;) Конечно,если это не очень трудно ,то буду очень благодарен!!! :oops: А если проблемно,то буду пробовать на отдельном генераторе. Просто там же надо 2 приемника делать ,на S1 и S2.


Вернуться к началу
 Профиль Отправить личное сообщение  
Ответить с цитатой  
 Заголовок сообщения: Re: адаптируйте прошивку под тини
СообщениеДобавлено: 26 янв 2013, 10:41 
Не в сети

Зарегистрирован: 08 ноя 2012, 23:06
Сообщения: 300
Косяк в схеме нашел! Поторопился,когда рисовал... :oops: Исправил!:-)


Вернуться к началу
 Профиль Отправить личное сообщение  
Ответить с цитатой  
 Заголовок сообщения: Re: адаптируйте прошивку под тини
СообщениеДобавлено: 26 янв 2013, 10:50 
Не в сети
Аватара пользователя

Зарегистрирован: 29 май 2011, 17:59
Сообщения: 3769
Откуда: Россия
Это не трудно, но свободного времени почти нет. Пришли посылки, теперь занялся своими устройствами. А их поднакопилось, и ждут своей очереди. :-) Здесь (на форуме и в блоге), есть подобные варианты управления ИК устройствами. Нужно их изучить и взять то что необходимо. Вот как то так. ;) Пробуйте. Если уж совсем будет трудно, может по свободе, помогу. ;)


Вернуться к началу
 Профиль Отправить личное сообщение  
Ответить с цитатой  
 Заголовок сообщения: Re: адаптируйте прошивку под тини
СообщениеДобавлено: 26 янв 2013, 11:00 
Не в сети
Аватара пользователя

Зарегистрирован: 29 май 2011, 17:59
Сообщения: 3769
Откуда: Россия


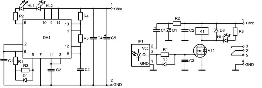
Вложения:
ИК приёмник.gif
ИК приёмник.gif [ 26.52 КБ | Просмотров: 16419 ]
Вернуться к началу
 Профиль Отправить личное сообщение  
Ответить с цитатой  
 Заголовок сообщения: Re: адаптируйте прошивку под тини
СообщениеДобавлено: 26 янв 2013, 11:09 
Не в сети

Зарегистрирован: 08 ноя 2012, 23:06
Сообщения: 300
Спасибо SVN! ;) Желаю удачи в сборке твоих устроиств!!! :OK: А я буду пытаться закончить эту штуку. :-)


Вернуться к началу
 Профиль Отправить личное сообщение  
Ответить с цитатой  
 Заголовок сообщения: Re: адаптируйте прошивку под тини
СообщениеДобавлено: 26 янв 2013, 14:36 
Не в сети
Аватара пользователя

Зарегистрирован: 29 май 2011, 17:59
Сообщения: 3769
Откуда: Россия
Спасибо! Удача не помешает! :-)


Вернуться к началу
 Профиль Отправить личное сообщение  
Ответить с цитатой  
 Заголовок сообщения: Re: адаптируйте прошивку под тини
СообщениеДобавлено: 26 янв 2013, 14:53 
Не в сети
Аватара пользователя

Зарегистрирован: 29 май 2011, 17:59
Сообщения: 3769
Откуда: Россия
Вот передатчик к вышеупомянутому приёмнику.


Вложения:
bm083.gif
bm083.gif [ 22.28 КБ | Просмотров: 16411 ]
ИК передатчик.gif
ИК передатчик.gif [ 25.72 КБ | Просмотров: 16411 ]
Вернуться к началу
 Профиль Отправить личное сообщение  
Ответить с цитатой  
Показать сообщения за:  Поле сортировки  
Начать новую тему Ответить на тему  [ Сообщений: 666 ]  На страницу Пред.  1, 2, 3, 4, 5, 6, 7 ... 67  След.

Часовой пояс: UTC + 3 часа [ Летнее время ]


Кто сейчас на конференции

Сейчас этот форум просматривают: нет зарегистрированных пользователей и гости: 10


Вы можете начинать темы
Вы можете отвечать на сообщения
Вы не можете редактировать свои сообщения
Вы не можете удалять свои сообщения
Вы не можете добавлять вложения

Найти:
Перейти:  
cron
Powered by phpBB © 2000, 2002, 2005, 2007 phpBB Group
Русская поддержка phpBB