Перейти к блогу GetChip.net - блог        JilTE[1] - в разработке     Модификации устройств - модификации

 
Текущее время: 03 мар 2026, 19:15

Часовой пояс: UTC + 3 часа [ Летнее время ]



Начать новую тему Ответить на тему  [ Сообщений: 33 ]  На страницу 1, 2, 3, 4  След.
Автор Сообщение
 Заголовок сообщения: Паяльная станция на ATtiny13
СообщениеДобавлено: 09 мар 2012, 18:43 
Не в сети

Зарегистрирован: 17 окт 2011, 20:16
Сообщения: 67
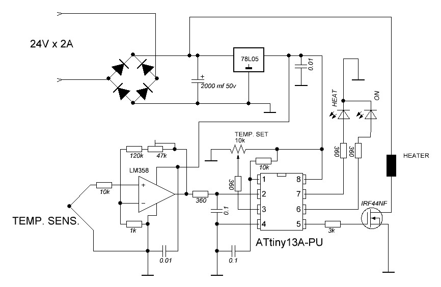
Моя первая разработка на МК :lol: :lol: :smile:

Паяльник от станции ZD-929А, температура задается переменным резистором.

Пока что проверял питая от компа 12в максимальный ток 2,26A нагрел до 220 C вроде держит +/- 15 С

Программа написана в АВР студио 5 и находится в прцессе разработки, на данный момент выглядит вот так:


// DEFINE________________________________________________

#define F_CPU 9600000UL

#define onled PB2
#define heatled PB1
#define WDT_TIME WDTO_250MS


// INCLUDE________________________________________________

#include <avr/io.h>
#include <avr/wdt.h>
#include <avr/sleep.h>
#include <util/delay.h>
#include <avr/interrupt.h>


// VARIABLES______________________________________________

int itemp,ptemp;


// FUNCTIONS______________________________________________




// INTERRUPTS_____________________________________________

ISR(ADC_vect)
{
wdt_reset();
if (ADMUX==0x03)
{
itemp=ADCW;
ADMUX=0x02;
}
else
{
ptemp=ADCW;
ADMUX=0x03;
}
if (ptemp>itemp)
{


OCR0A=0xff;
PORTB|=(1<<heatled);
}
else
{
OCR0A=0x00;
PORTB&=~(1<<heatled);
}
ADCSRA|=_BV(ADSC);
}


// INIT FUNCTIONS_________________________________________

void pwm_init(void)
{
TCCR0A|=_BV(WGM00)|_BV(COM0A1);
TCCR0B|=_BV(CS01);
OCR0A=0x00;
}

void port_init(void)
{
DDRB=0xff;
PORTB=0x00;
}

void adc_init(void)
{
ADMUX|=_BV(MUX1)|_BV(MUX0);
ADCSRA|=_BV(ADEN)|_BV(ADIE)|_BV(ADPS1)|_BV(ADPS2);
sei();
}


// MAIN___________________________________________________

main(void)
{
wdt_enable(WDT_TIME);
port_init();
pwm_init();
adc_init();
PORTB|=_BV(onled);
ADCSRA|=_BV(ADSC);

while(1)
{


}
}


Конструкция незавершина на данный момент и может быть опасна для вашего паяльника !


Вложения:
Tiny13Iron.JPG
Tiny13Iron.JPG [ 58.05 КБ | Просмотров: 34969 ]
Фото0352.jpg
Фото0352.jpg [ 198.46 КБ | Просмотров: 34984 ]


Последний раз редактировалось Streetstyle 18 мар 2012, 21:20, всего редактировалось 5 раз(а).
Вернуться к началу
 Профиль Отправить личное сообщение  
Ответить с цитатой  
 Заголовок сообщения: Re: Паяльная станция на ATtiny13
СообщениеДобавлено: 11 мар 2012, 17:56 
Не в сети

Зарегистрирован: 17 окт 2011, 20:16
Сообщения: 67
никто не хвалит :bumbed: Похвалю себя сам :congrats: Новая версия прошивки скоро будет готова :lol: (ну или неочень скоро :))

Планирую реализовать:
+Исправить программно кое какие физические недостатки конструкции (подсказка "резистор")
+Защита от зависания мк
+Более точное измерение температуры(засчет adc nois reduction)
+Контроль перегрева (если паяльник греется а температура неподнимается)
+Умный ШИМ подогрев (держать как можно близкую температуру к заданой)
+автовыключение при работе более 2 часов.


Вернуться к началу
 Профиль Отправить личное сообщение  
Ответить с цитатой  
 Заголовок сообщения: Re: Паяльная станция на ATtiny13
СообщениеДобавлено: 12 мар 2012, 13:25 
Не в сети

Зарегистрирован: 20 май 2011, 23:58
Сообщения: 545
Имхо для такого алгоритма. МК не нужен.
Если уж МК то примените ПИД. И будет держать +- 1 разряд ацп.

_________________
Чтобы получить правильные ответы, надо задавать правильные вопросы!


Вернуться к началу
 Профиль Отправить личное сообщение  
Ответить с цитатой  
 Заголовок сообщения: Re: Паяльная станция на ATtiny13
СообщениеДобавлено: 12 мар 2012, 16:19 
Не в сети

Зарегистрирован: 17 окт 2011, 20:16
Сообщения: 67


Вернуться к началу
 Профиль Отправить личное сообщение  
Ответить с цитатой  
 Заголовок сообщения: Re: Паяльная станция на ATtiny13
СообщениеДобавлено: 14 мар 2012, 17:51 
Не в сети
Аватара пользователя

Зарегистрирован: 09 сен 2011, 06:43
Сообщения: 294


Вернуться к началу
 Профиль Отправить личное сообщение  
Ответить с цитатой  
 Заголовок сообщения: Re: Паяльная станция на ATtiny13
СообщениеДобавлено: 14 мар 2012, 20:26 
Не в сети

Зарегистрирован: 20 май 2011, 23:58
Сообщения: 545
Если не превышать 260градусов. И хороший паяльник. То можно не выключать. ТК нагреватель и жало в таком режиме расходуется кране медленно.

_________________
Чтобы получить правильные ответы, надо задавать правильные вопросы!


Вернуться к началу
 Профиль Отправить личное сообщение  
Ответить с цитатой  
 Заголовок сообщения: Re: Паяльная станция на ATtiny13
СообщениеДобавлено: 14 мар 2012, 21:24 
Не в сети

Зарегистрирован: 17 окт 2011, 20:16
Сообщения: 67
Визде советуют 260 С но у меня три разных припоя (года 2000 с канифолью, новый китайский блескучий :lol: с какимто флусом, и крупные капли припоя от советского телека "КВАРЦ" так вот все они начинают плавится при 260 и паять просто ужасно при такой температуре я выстовляю на 300 330 на станции но по термопаре выходит 330 - 370 вот тогда другое дело припой жидкий и текучий.


Вернуться к началу
 Профиль Отправить личное сообщение  
Ответить с цитатой  
 Заголовок сообщения: Re: Паяльная станция на ATtiny13
СообщениеДобавлено: 14 мар 2012, 22:46 
Не в сети
Аватара пользователя

Зарегистрирован: 12 фев 2012, 22:25
Сообщения: 72
Очень похоже на признаки малой мощности паяльника. Такая температура в общем ничего хорошего не дает ни дорожкам, ни деталям, особенно микросхемам. Обращайте иногда внимание на инфу в даташитах про температурные нагрузки (как правило на нее никто внимание не обращает)

Очень рекомендую поднимать можность паяльника и снижать температуру. Нормальные оловяно-свинцовые припои должны плавиться при температуре 180-220


Вернуться к началу
 Профиль Отправить личное сообщение  
Ответить с цитатой  
 Заголовок сообщения: Re: Паяльная станция на ATtiny13
СообщениеДобавлено: 15 мар 2012, 02:10 
Не в сети

Зарегистрирован: 20 май 2011, 23:58
Сообщения: 545
Как ни странно, но паяльники с керамическими нагревателями и трубчатым жалом, не смотря на свои габариты "карандаш", имеют значительную мощность >200 Ват.
В большинстве случаев необходима переделка. Для улучшения теплового контакта. И уменьшении потерь тепла.

Действительно попадается припой С температурой 300-360гр. Состоящий из значительного количества олова. Есть ещё без свинцовый припой 280 плавится. (но относительно дорогой)

_________________
Чтобы получить правильные ответы, надо задавать правильные вопросы!


Вернуться к началу
 Профиль Отправить личное сообщение  
Ответить с цитатой  
 Заголовок сообщения: Re: Паяльная станция на ATtiny13
СообщениеДобавлено: 17 мар 2012, 14:34 
Паяльник у паяльной станции, хоть керамика, хоть нихром, никак не 200 Вт. От силы ватт 60 потолок. Например http://www.kosmodrom.com.ua/el.php?name=LUKEY-852-P


Вернуться к началу
  
Ответить с цитатой  
Показать сообщения за:  Поле сортировки  
Начать новую тему Ответить на тему  [ Сообщений: 33 ]  На страницу 1, 2, 3, 4  След.

Часовой пояс: UTC + 3 часа [ Летнее время ]


Кто сейчас на конференции

Сейчас этот форум просматривают: нет зарегистрированных пользователей и гости: 13


Вы можете начинать темы
Вы можете отвечать на сообщения
Вы не можете редактировать свои сообщения
Вы не можете удалять свои сообщения
Вы не можете добавлять вложения

Найти:
Перейти:  
cron
Powered by phpBB © 2000, 2002, 2005, 2007 phpBB Group
Русская поддержка phpBB