Перейти к блогу GetChip.net - блог        JilTE[1] - в разработке     Модификации устройств - модификации

 
Текущее время: 25 янв 2026, 23:58

Часовой пояс: UTC + 3 часа [ Летнее время ]



Начать новую тему Ответить на тему  [ Сообщений: 38 ]  На страницу 1, 2, 3, 4  След.
Автор Сообщение
 Заголовок сообщения: Устройство климат-контроля.
СообщениеДобавлено: 10 май 2012, 19:46 
Не в сети
Аватара пользователя

Зарегистрирован: 29 май 2011, 17:59
Сообщения: 3769
Откуда: Россия
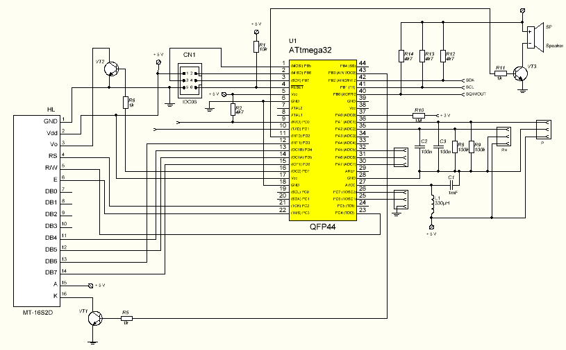
Вот устройство, которое сейчас разрабатываю. Для чего? Да вот решил сделать себе «на работу» устройство, которое может быть многофункциональным и удобным. МК использую ATtmega32, чтобы размер памяти хватило для всего того, чего захочется засунуть. Жаль только то, что размер ПП ограничен и поэтому не все выводы пришлось развести. Но думаю, что для основных нужд хватит. Индикатор использую МТ-16S2D (2 строки по 16 символов). Имеется 5 кнопок управления. Что в программе уже присутствует: опрос и вывод на индикатор времени, дня недели, месяца и года с микросхемы «часы-календарь DS1307» - это один экран, второй экран отображает температуру от двух датчиков DS18B20, атмосферное давление (датчик МРХ4115А) и влажность (датчик HIH-4000-004), так же на обоих экранах присутствует индикатор напряжения батарейки часов, значок будильника. Есть меню настройки которое имеет пока 4 экрана. 1 – Установка часов; Установка будильника; 2 – Режим выходов; Ручное управление (выходами); - алгоритма второго экрана пока нет; 3 – Поиск датчиков (для 4_х DS18B20 находящихся одновременно на шине, задействовано для двух, остальные отключены); Напряжение батарейки (просмотр напряжения в вольтах); 4 – Яркость подсветки LED (от 0 до максимума); Контрастность LCD (от минимального до максимального). Ну вот пока и всё.
для просмотра картинок, кликни на значок вопроса.

Вот так пока выглядят основные экраны:



Вложения:
IMG_1967.JPG
IMG_1967.JPG [ 25.87 КБ | Просмотров: 23967 ]
IMG_1966.JPG
IMG_1966.JPG [ 27.02 КБ | Просмотров: 23967 ]
Схема.png
Схема.png [ 34.39 КБ | Просмотров: 23967 ]


Последний раз редактировалось SVN 28 май 2012, 05:07, всего редактировалось 1 раз.
Вернуться к началу
 Профиль Отправить личное сообщение  
Ответить с цитатой  
 Заголовок сообщения: Re: Устройство на стадии разработки.
СообщениеДобавлено: 10 май 2012, 19:49 
Не в сети
Аватара пользователя

Зарегистрирован: 29 май 2011, 17:59
Сообщения: 3769
Откуда: Россия
А это некоторые экраны меню:




Вложения:
IMG_1972.JPG
IMG_1972.JPG [ 26.55 КБ | Просмотров: 23956 ]
IMG_1971.JPG
IMG_1971.JPG [ 27.22 КБ | Просмотров: 23956 ]
IMG_1970.JPG
IMG_1970.JPG [ 26.95 КБ | Просмотров: 23956 ]
Вернуться к началу
 Профиль Отправить личное сообщение  
Ответить с цитатой  
 Заголовок сообщения: Re: Устройство на стадии разработки.
СообщениеДобавлено: 10 май 2012, 19:51 
Не в сети
Аватара пользователя

Зарегистрирован: 29 май 2011, 17:59
Сообщения: 3769
Откуда: Россия
А это вид сзади:
IMG_1976.JPG
IMG_1976.JPG [ 31.51 КБ | Просмотров: 23956 ]

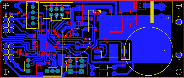
ПП.png
ПП.png [ 30.63 КБ | Просмотров: 23950 ]

Программа пишется на АВ.


Вернуться к началу
 Профиль Отправить личное сообщение  
Ответить с цитатой  
 Заголовок сообщения: Re: Устройство на стадии разработки.
СообщениеДобавлено: 13 май 2012, 17:35 
Не в сети
Аватара пользователя

Зарегистрирован: 29 май 2011, 17:59
Сообщения: 3769
Откуда: Россия
Похоже интереса, пожеланий, к данному проекту нет. :?:


Вернуться к началу
 Профиль Отправить личное сообщение  
Ответить с цитатой  
 Заголовок сообщения: Re: Устройство на стадии разработки.
СообщениеДобавлено: 13 май 2012, 22:33 
Не в сети
Аватара пользователя

Зарегистрирован: 12 фев 2012, 22:25
Сообщения: 72
Интерес думаю есть у многих, только не все готовы на таком серьезном уровне участвовать и тем более высказывать пожелания. Похоже на то, что выйдет полноценная метеостанция, даже с расширенным функционалом.

В этой связи может стоит подумать не над знаковым индикатором, а над графическим дисплеем и попробовать добавить второй датчик влажности (чтобы температуру и влажность можно было бы измерять и снаружи и внутри)?


Вернуться к началу
 Профиль Отправить личное сообщение  
Ответить с цитатой  
 Заголовок сообщения: Re: Устройство на стадии разработки.
СообщениеДобавлено: 14 май 2012, 17:04 
Не в сети
Аватара пользователя

Зарегистрирован: 09 сен 2011, 06:43
Сообщения: 294
я тут подумал... можно же на это базе сделать сделать что нибудь другое.. например я вот себе домой решил сделать автоматическое шторы.. чтоб шторы открывались и закрывались по времени (DS1307) или по свету... ну и конечно же по IR....


Вернуться к началу
 Профиль Отправить личное сообщение  
Ответить с цитатой  
 Заголовок сообщения: Re: Устройство на стадии разработки.
СообщениеДобавлено: 14 май 2012, 21:08 
Не в сети
Аватара пользователя

Зарегистрирован: 29 май 2011, 17:59
Сообщения: 3769
Откуда: Россия


Вернуться к началу
 Профиль Отправить личное сообщение  
Ответить с цитатой  
 Заголовок сообщения: Re: Устройство на стадии разработки.
СообщениеДобавлено: 19 май 2012, 16:33 
Не в сети
Аватара пользователя

Зарегистрирован: 29 май 2011, 17:59
Сообщения: 3769
Откуда: Россия
Установил внешнюю память 24С02 (розетку под микросхему видно на фото). Написал код для записи и чтения. Но в итоге обнаружил, что данные записываются с ошибками. :shock: Мучился часа два, перебирая разные варианты записи (постранично, в каждую ячейку по отдельности), ни чего не помогало. :( Первые 8 ячеек записывались правильно остальные не хотели. :? Решил в итоге попробовать заменить микруху на точно такую же, и О чудо, первоначальный код записал всю информацию без ошибок. :D Оказалась бракованная память, о чём даже предположить не мог. :mrgreen:


Вернуться к началу
 Профиль Отправить личное сообщение  
Ответить с цитатой  
 Заголовок сообщения: Re: Устройство на стадии разработки.
СообщениеДобавлено: 20 май 2012, 23:17 
Не в сети

Зарегистрирован: 20 май 2011, 23:58
Сообщения: 545
достаточно часто встречается. Иногда целыми партиями бракуем.

_________________
Чтобы получить правильные ответы, надо задавать правильные вопросы!


Вернуться к началу
 Профиль Отправить личное сообщение  
Ответить с цитатой  
 Заголовок сообщения: Re: Устройство на стадии разработки.
СообщениеДобавлено: 21 май 2012, 17:22 
Не в сети
Аватара пользователя

Зарегистрирован: 29 май 2011, 17:59
Сообщения: 3769
Откуда: Россия
Спасибо Анатолий, теперь буду знать, что это нормальное явление и не буду удивляться. Знал бы раньше, не потратил бы столько времени на эксперименты, а просто заменил сразу.


Вернуться к началу
 Профиль Отправить личное сообщение  
Ответить с цитатой  
Показать сообщения за:  Поле сортировки  
Начать новую тему Ответить на тему  [ Сообщений: 38 ]  На страницу 1, 2, 3, 4  След.

Часовой пояс: UTC + 3 часа [ Летнее время ]


Кто сейчас на конференции

Сейчас этот форум просматривают: нет зарегистрированных пользователей и гости: 1


Вы можете начинать темы
Вы можете отвечать на сообщения
Вы не можете редактировать свои сообщения
Вы не можете удалять свои сообщения
Вы не можете добавлять вложения

Найти:
Перейти:  
cron
Powered by phpBB © 2000, 2002, 2005, 2007 phpBB Group
Русская поддержка phpBB