Перейти к блогу GetChip.net - блог        JilTE[1] - в разработке     Модификации устройств - модификации

 
Текущее время: 29 мар 2026, 00:24

Часовой пояс: UTC + 3 часа [ Летнее время ]



Начать новую тему Ответить на тему  [ Сообщений: 358 ]  На страницу Пред.  1 ... 29, 30, 31, 32, 33, 34, 35, 36  След.
Автор Сообщение
 Заголовок сообщения: Re: 093-12-ти канальная супер гирлянда на ATtiny2313.
СообщениеДобавлено: 15 янв 2016, 21:18 
Не в сети
Администратор
Аватара пользователя

Зарегистрирован: 15 май 2011, 23:00
Сообщения: 1904
Попробуй - только мегаомное сопротивление не забудь в линии оставить


Вернуться к началу
 Профиль Отправить личное сообщение  
Ответить с цитатой  
 Заголовок сообщения: Re: 093-12-ти канальная супер гирлянда на ATtiny2313.
СообщениеДобавлено: 15 янв 2016, 22:26 
Не в сети

Зарегистрирован: 15 янв 2016, 12:21
Сообщения: 6
Здесь у меня делитель 10К и 10К на землю. Если взять как показанно зелённым с переменного на сопротивление можно оставить 10К?
001.JPG
001.JPG [ 331.45 КБ | Просмотров: 22346 ]


Вернуться к началу
 Профиль Отправить личное сообщение  
Ответить с цитатой  
 Заголовок сообщения: Re: 093-12-ти канальная супер гирлянда на ATtiny2313.
СообщениеДобавлено: 16 янв 2016, 13:22 
Не в сети
Аватара пользователя

Зарегистрирован: 29 май 2011, 17:59
Сообщения: 3769
Откуда: Россия
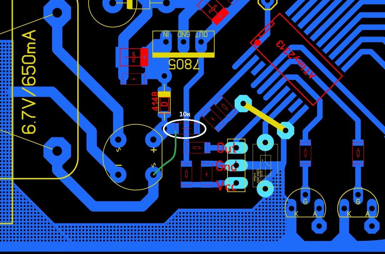
Считаю, что синхроимпуль лучше брать как у тебя, после диодного моста. Так как он будет чётче показывать переход через ноль. Но тут есть один нюанс… делитель должен быть рассчитан правильно. А также и рассчитан (или подобран экспериментально), фильтрующий конденсатор данного делителя. Если есть осциллограф, то можно быстро подобрать нужные значения.
Не большое замечание по печатной плате… надеюсь по рисунку всё это видно.
1.png
1.png [ 120.62 КБ | Просмотров: 22331 ]


Вернуться к началу
 Профиль Отправить личное сообщение  
Ответить с цитатой  
 Заголовок сообщения: Re: 093-12-ти канальная супер гирлянда на ATtiny2313.
СообщениеДобавлено: 16 янв 2016, 18:26 
Не в сети

Зарегистрирован: 15 янв 2016, 12:21
Сообщения: 6
Спасибо! На днях попробую и отпишусь. А на счёт осцилографа, ни когда не было и не умею им работать. Так что буду как обычно методом научного тЫка! :oops:


Вернуться к началу
 Профиль Отправить личное сообщение  
Ответить с цитатой  
 Заголовок сообщения: Re: 093-12-ти канальная супер гирлянда на ATtiny2313.
СообщениеДобавлено: 16 янв 2016, 18:40 
Не в сети
Администратор
Аватара пользователя

Зарегистрирован: 15 май 2011, 23:00
Сообщения: 1904
Синхроимпульс лучше подавать напрямую без делителя (конечно, нужно в линию синхронизации включить сопротивление 2-4 МОм). В этом случае фронт синхгоимпульса будет резким и максимально близко к переходу через ноль.


Вернуться к началу
 Профиль Отправить личное сообщение  
Ответить с цитатой  
 Заголовок сообщения: Re: 093-12-ти канальная супер гирлянда на ATtiny2313.
СообщениеДобавлено: 21 янв 2016, 11:22 
Не в сети

Зарегистрирован: 15 янв 2016, 12:21
Сообщения: 6
После нескольких попыток подобрать конденсатор и делитель всё-таки сделал как ты сказал (взял от 220 через 6 Мом синхроимпульс).
003.JPG
003.JPG [ 378.8 КБ | Просмотров: 22259 ]

Вроде работает как надо, но всё же кое где проскакивают непонятные переключения. На 2ой минуте можно заметить.


Вернуться к началу
 Профиль Отправить личное сообщение  
Ответить с цитатой  
 Заголовок сообщения: Re: 093-12-ти канальная супер гирлянда на ATtiny2313.
СообщениеДобавлено: 22 янв 2016, 00:07 
Не в сети
Администратор
Аватара пользователя

Зарегистрирован: 15 май 2011, 23:00
Сообщения: 1904
Хорошо получилось.
И да, таки есть артефакты. И скорей всего - это опять синхронизация.
С другой стороны если бы я сам не писал эти эффекты, то подумал, что это так и надо )


Вернуться к началу
 Профиль Отправить личное сообщение  
Ответить с цитатой  
 Заголовок сообщения: Re: 093-12-ти канальная супер гирлянда на ATtiny2313.
СообщениеДобавлено: 06 фев 2016, 16:43 
Не в сети

Зарегистрирован: 06 фев 2016, 16:23
Сообщения: 3
доброе всем время суток...

я хотел бы собрать такую гирлянду но не от 230В, а от 12В.
накидал тут схемку, но как и следовало ожидать :smile: , она не работает, светики просто горят
может поможете разобраться..

Светиков планирую штук по 30-40 на каждый канал.



Вернуться к началу
 Профиль Отправить личное сообщение  
Ответить с цитатой  
 Заголовок сообщения: Re: 093-12-ти канальная супер гирлянда на ATtiny2313.
СообщениеДобавлено: 06 фев 2016, 20:36 
Не в сети
Администратор
Аватара пользователя

Зарегистрирован: 15 май 2011, 23:00
Сообщения: 1904
С постоянным током симисторы не работают - нужно ставить полевики (ну или ULN2003)
http://www.getchip.net/posts/062-kak-po ... -nagruzku/

Нужна прошивка с ШИМ-выходом (есть в разделе модификаций)

20-30 не получится поставить последовательно в канал - не будут гореть нормально. Нужно параллелить по 5 включенных последовательно светодиодов (каждая цепочка должна кроме того содержать балластный резистор где-то 200-300 Ом)


Вернуться к началу
 Профиль Отправить личное сообщение  
Ответить с цитатой  
 Заголовок сообщения: Re: 093-12-ти канальная супер гирлянда на ATtiny2313.
СообщениеДобавлено: 18 фев 2016, 21:53 
Не в сети

Зарегистрирован: 06 фев 2016, 16:23
Сообщения: 3
Спосибо за ответ.

Планирую зделать так:
вроде должно работать, может чтото убрать, добавить?


Последний раз редактировалось krach 18 фев 2016, 23:16, всего редактировалось 2 раз(а).

Вернуться к началу
 Профиль Отправить личное сообщение  
Ответить с цитатой  
Показать сообщения за:  Поле сортировки  
Начать новую тему Ответить на тему  [ Сообщений: 358 ]  На страницу Пред.  1 ... 29, 30, 31, 32, 33, 34, 35, 36  След.

Часовой пояс: UTC + 3 часа [ Летнее время ]


Кто сейчас на конференции

Сейчас этот форум просматривают: нет зарегистрированных пользователей и гости: 1


Вы не можете начинать темы
Вы можете отвечать на сообщения
Вы не можете редактировать свои сообщения
Вы не можете удалять свои сообщения
Вы не можете добавлять вложения

Найти:
Перейти:  
cron
Powered by phpBB © 2000, 2002, 2005, 2007 phpBB Group
Русская поддержка phpBB