Перейти к блогу GetChip.net - блог        JilTE[1] - в разработке     Модификации устройств - модификации

 
Текущее время: 31 май 2026, 21:33

Часовой пояс: UTC + 3 часа [ Летнее время ]



Начать новую тему Ответить на тему  [ Сообщений: 36 ]  На страницу Пред.  1, 2, 3, 4  След.
Автор Сообщение
 Заголовок сообщения: Re: Mod#117 двенадцатиканальный "Метеор"
СообщениеДобавлено: 11 дек 2016, 23:01 
Не в сети

Зарегистрирован: 27 окт 2016, 17:03
Сообщения: 6
Поискал, вот например, только тут еще дороже:


Вернуться к началу
 Профиль Отправить личное сообщение  
Ответить с цитатой  
 Заголовок сообщения: Re: Mod#117 двенадцатиканальный "Метеор"
СообщениеДобавлено: 07 янв 2017, 01:08 
Не в сети

Зарегистрирован: 20 ноя 2015, 23:50
Сообщения: 7
Вот снял свой Метеор. Хотя сделал еще к 2016 НГ) Сделал по 12 светодиодов на сосульку из ленты 144led/1m. Благодарю за устройство) С Новым годом и Рождеством.



Вернуться к началу
 Профиль Отправить личное сообщение  
Ответить с цитатой  
 Заголовок сообщения: Re: Mod#117 двенадцатиканальный "Метеор"
СообщениеДобавлено: 12 фев 2017, 14:58 
Не в сети

Зарегистрирован: 06 фев 2017, 17:03
Сообщения: 3
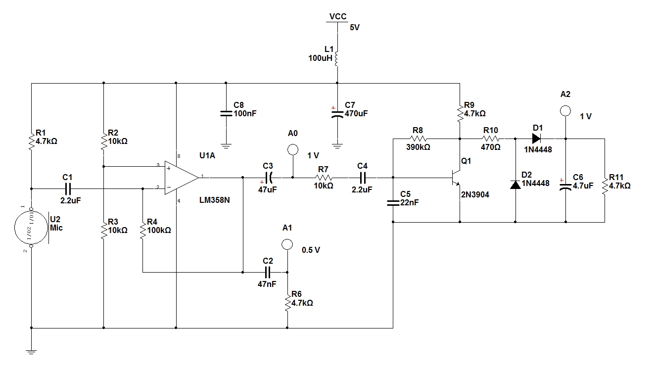
Попробовал набросать цветомузыкальный вариант, но пока много недочетов с аналоговой схемой.
Макет слепил на пяти лентах по 18Led на время отстройки.
Если в двух словах, то сейчас сигнал на А0 идет с линии, А3 с фнч с детектором, А1 с фвч. Схема дурная и нестабильная, поэтому пока не выкладываю.
https://www.youtube.com/watch?v=GHoU1ryWSt0


Вложения:
MasterMeteor.zip [2.7 КБ]
Скачиваний: 2003
Вернуться к началу
 Профиль Отправить личное сообщение  
Ответить с цитатой  
 Заголовок сообщения: Re: Mod#117 двенадцатиканальный "Метеор"
СообщениеДобавлено: 12 фев 2017, 18:56 
Не в сети

Зарегистрирован: 19 ноя 2015, 03:23
Сообщения: 151
Будут ли в конечном итоге задействованы все 12 каналов? и с каким максимальным числом пиикселей?
Было бы неплохо взглянуть на схему, хоть и на стадии проектирования, т.к. непонятно по входу А2.


Вернуться к началу
 Профиль Отправить личное сообщение  
Ответить с цитатой  
 Заголовок сообщения: Re: Mod#117 двенадцатиканальный "Метеор"
СообщениеДобавлено: 04 май 2017, 11:28 
Не в сети

Зарегистрирован: 06 фев 2017, 17:03
Сообщения: 3
Цветомузыкальный вариант на 6 лент по 20 пикселей.


Вложения:
sketch_may04a.zip [2.68 КБ]
Скачиваний: 2023
Комментарий к файлу: Схема аналоговой части
Meteor.jpg
Meteor.jpg [ 151.59 КБ | Просмотров: 33315 ]
Вернуться к началу
 Профиль Отправить личное сообщение  
Ответить с цитатой  
 Заголовок сообщения: Re: Mod#117 двенадцатиканальный "Метеор"
СообщениеДобавлено: 17 май 2017, 22:44 
Не в сети

Зарегистрирован: 17 май 2017, 22:05
Сообщения: 1
Добрый день, Kolini! Спасибо за Метеор! Сделал свой для вечерней подсветки - супер! Моя версия имеет всего 5 лент с пониженной яркостью, т.к. питается от аккумулятора. Можешь внести дополнение в программу, чтобы метеор работал после включения только установленное время? У меня аккумулятор заряжается от солнечной батареи, метеор за ночь высаживает её полностью.


Вернуться к началу
 Профиль Отправить личное сообщение  
Ответить с цитатой  
 Заголовок сообщения: Re: Mod#117 двенадцатиканальный "Метеор"
СообщениеДобавлено: 27 авг 2017, 14:17 
хорошая сосулька
COLOR[n] = random(HSV-0,HSV+255); // и установка коридора флюктуации цвета
я изменил в коде так каждая сосулька случайным образом изменяет цвет


Вернуться к началу
  
Ответить с цитатой  
 Заголовок сообщения: Re: Mod#117 двенадцатиканальный "Метеор"
СообщениеДобавлено: 30 дек 2017, 00:44 
Не в сети

Зарегистрирован: 10 дек 2013, 13:46
Сообщения: 7
Подскажите как изменить скетч. Просто открываю скетч, нажимаю проверить, выдаёт кучу ошибок. Т.е. даже без каких либо изменений.
Мне необходимо просто поменять число пикселей с 20 до 40 в версии с кнопкой.
Попробовал импортировать скетч в atmel studio, при компиляции 1100 ошибок.


Вернуться к началу
 Профиль Отправить личное сообщение  
Ответить с цитатой  
 Заголовок сообщения: Re: Mod#117 двенадцатиканальный "Метеор"
СообщениеДобавлено: 30 дек 2017, 13:13 
Не в сети
Администратор
Аватара пользователя

Зарегистрирован: 15 май 2011, 23:00
Сообщения: 1904
Используйте библиотеки и версию IDE из статьи - ошибки вылазят из-за того что где то возникают конфликты между старыми и новыми версиями.


Вернуться к началу
 Профиль Отправить личное сообщение  
Ответить с цитатой  
 Заголовок сообщения: Re: Mod#117 двенадцатиканальный "Метеор"
СообщениеДобавлено: 30 дек 2017, 22:10 
Не в сети

Зарегистрирован: 10 дек 2013, 13:46
Сообщения: 7
Спасибо. Прошивку удалось скомпилировать, но почему-то максимум 32 светодиодов! Пишу в программе 33 - уже не работает! А у меня шесть лент по 40 диодов.


Вернуться к началу
 Профиль Отправить личное сообщение  
Ответить с цитатой  
Показать сообщения за:  Поле сортировки  
Начать новую тему Ответить на тему  [ Сообщений: 36 ]  На страницу Пред.  1, 2, 3, 4  След.

Часовой пояс: UTC + 3 часа [ Летнее время ]


Кто сейчас на конференции

Сейчас этот форум просматривают: нет зарегистрированных пользователей и гости: 3


Вы можете начинать темы
Вы можете отвечать на сообщения
Вы не можете редактировать свои сообщения
Вы не можете удалять свои сообщения
Вы не можете добавлять вложения

Найти:
Перейти:  
cron
Powered by phpBB © 2000, 2002, 2005, 2007 phpBB Group
Русская поддержка phpBB