Перейти к блогу GetChip.net - блог        JilTE[1] - в разработке     Модификации устройств - модификации

 
Текущее время: 18 фев 2026, 11:39

Часовой пояс: UTC + 3 часа [ Летнее время ]



Начать новую тему Ответить на тему  [ Сообщений: 47 ]  На страницу Пред.  1, 2, 3, 4, 5  След.
Автор Сообщение
 Заголовок сообщения: Re: Модуль связи nRF24L01+ (2,4 МГц)
СообщениеДобавлено: 11 дек 2017, 17:36 
Не в сети
Аватара пользователя

Зарегистрирован: 29 май 2011, 17:59
Сообщения: 3769
Откуда: Россия
Этот «велосипед» уже многие сделали, ;) но у каждого свои задачи, потому код будут сильно отличаться. :-) Данный модуль уже достаточно описан, думаю основа должна быть вполне понятна. Пиши код под свои задачи… если чего-то будет непонятно, регистрируйся и спрашивай. У меня данные модули работают в этом устройстве…


Вернуться к началу
 Профиль Отправить личное сообщение  
Ответить с цитатой  
 Заголовок сообщения: Re: Модуль связи nRF24L01+ (2,4 МГц)
СообщениеДобавлено: 11 дек 2017, 23:29 
Хотелось бы посмотреть ваш проект, чтобы понять, куда копать. Это возможно?


Вернуться к началу
  
Ответить с цитатой  
 Заголовок сообщения: Re: Модуль связи nRF24L01+ (2,4 МГц)
СообщениеДобавлено: 12 дек 2017, 00:00 
Не в сети
Аватара пользователя

Зарегистрирован: 29 май 2011, 17:59
Сообщения: 3769
Откуда: Россия
Копать нужно в сторону изучения работы модуля… на первой странице Igor60 дал ссылки на материал…

Sensor1.zip [23.14 КБ]
Скачиваний: 1012


Вернуться к началу
 Профиль Отправить личное сообщение  
Ответить с цитатой  
 Заголовок сообщения: Re: Модуль связи nRF24L01+ (2,4 МГц)
СообщениеДобавлено: 12 дек 2017, 01:29 
Все материалы по модулю уже курены-перекурены. Самое толковое нашел у Погребняка.
Вопрос был в том, как это реализовать в АБ. Надеюсь, ваш проект поможет. Спасибо.
Завтра поразбираюсь в вашем коде, попробую убрать все лишнее (для меня). Наверняка появятся вопросы. Буду благодарен, если найдете время ответить на них.


Вернуться к началу
  
Ответить с цитатой  
 Заголовок сообщения: Re: Модуль связи nRF24L01+ (2,4 МГц)
СообщениеДобавлено: 12 дек 2017, 10:43 
Доброго дня!
Посмотрел ваш код. Первое, что бросилось в глаза, и откровенно не понравилось (извините, говорю, что есть), это способ формирования временнЫх интервалов. Большую часть времени работы в активном режиме процессор "простаивает", формируя многочисленные паузы. Скорее всего, в вашей задаче это приемлемо. Но у меня система должна работать в реал тайм, и на все про все есть только 3,5 мс - за это время нужно успеть "упаковать" пакет данных, перейти из режима RX в режим TX, передать пакет в эфир, и постараться снова вернуться в режим RX. Так же и при приеме пакета - за 3,5 мс нужно принять, распаковать, идентифицировать полученную инфу, и выполнить полученные команды.
При этом в сети должно быть до 10 равнозначных модулей, выполняющих примерно одинаковые функции с периодичностью, указанной выше (~3,5 мс). И большинство модулей должно общаться со всеми другими узлами сети. Значит, схема 1RX + 6TX сразу отпадает.
Отсюда и требования к быстродействию, и мое брюзжание по поводу не рационального расхода машинных ресурсов. )))
Таким образом, первое, что мне придется модифицировать в вашем проекте (если взять его за основу), это заменить все паузы на интервалы, формируемые таймером.
Далее попробую как-то "причесать" ваш проект, и сделать его более "читабельным". Очень надеюсь, что вы не сочтете это за нарушение авторских прав. )))


Вернуться к началу
  
Ответить с цитатой  
 Заголовок сообщения: Re: Модуль связи nRF24L01+ (2,4 МГц)
СообщениеДобавлено: 12 дек 2017, 13:36 
SVN, несколько конкретных вопросов по проекту:

1) Я правильно понимаю, что не описанный в назначениях PinB.2 вы используете как вход внешнего прерывания?
2) Какое событие генерирует это прерывание?
3) Можете коротко объяснить предназначение задержек Pausa (127 мс), Long_Pausa (508 мс) и Pausa_INT (5,6 сек)? Только в main loop (с метки STARTING). Задержки при индикации очевидны.
4) Смысл 24-х часового интервала? У вас опрос внешних источников происходит один раз в сутки?
5) В начале кода, после исполнения процедуры SETUP, есть строка: $0A -> W_Byte. Константа $0A у вас тоже не описана. Что вы пишите в регистр?
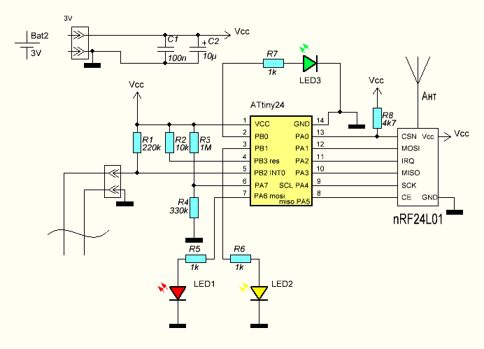
6) Скорее просьба, а не вопрос - было бы не лишне увидеть еще и схему девайса. На многие вопросы смог бы ответить сам.

Спасибо.


Вернуться к началу
  
Ответить с цитатой  
 Заголовок сообщения: Re: Модуль связи nRF24L01+ (2,4 МГц)
СообщениеДобавлено: 12 дек 2017, 17:54 
Не в сети
Аватара пользователя

Зарегистрирован: 29 май 2011, 17:59
Сообщения: 3769
Откуда: Россия


Вложения:
1.png
1.png [ 22.24 КБ | Просмотров: 14491 ]
Вернуться к началу
 Профиль Отправить личное сообщение  
Ответить с цитатой  
 Заголовок сообщения: Re: Модуль связи nRF24L01+ (2,4 МГц)
СообщениеДобавлено: 12 дек 2017, 23:08 


Вернуться к началу
  
Ответить с цитатой  
 Заголовок сообщения: Re: Модуль связи nRF24L01+ (2,4 МГц)
СообщениеДобавлено: 12 дек 2017, 23:14 
Не в сети

Зарегистрирован: 12 дек 2017, 23:11
Сообщения: 33


Вернуться к началу
 Профиль Отправить личное сообщение  
Ответить с цитатой  
 Заголовок сообщения: Re: Модуль связи nRF24L01+ (2,4 МГц)
СообщениеДобавлено: 12 дек 2017, 23:34 
Не в сети
Аватара пользователя

Зарегистрирован: 29 май 2011, 17:59
Сообщения: 3769
Откуда: Россия


Вернуться к началу
 Профиль Отправить личное сообщение  
Ответить с цитатой  
Показать сообщения за:  Поле сортировки  
Начать новую тему Ответить на тему  [ Сообщений: 47 ]  На страницу Пред.  1, 2, 3, 4, 5  След.

Часовой пояс: UTC + 3 часа [ Летнее время ]


Кто сейчас на конференции

Сейчас этот форум просматривают: нет зарегистрированных пользователей и гости: 0


Вы можете начинать темы
Вы можете отвечать на сообщения
Вы не можете редактировать свои сообщения
Вы не можете удалять свои сообщения
Вы не можете добавлять вложения

Найти:
Перейти:  
cron
Powered by phpBB © 2000, 2002, 2005, 2007 phpBB Group
Русская поддержка phpBB