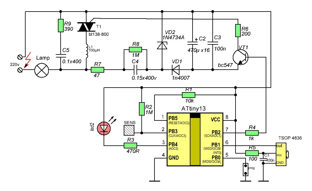
Добрый вечер друзья. Это снова я и как всегда за помощью. Помогите пожалуйста сделать устройство. Хочу сделать сенсорный выключатель с ir управлением. В сети много схем,но им мало доверия,да и как то мне этот форум роднее.
Суть такая. Управлять одной нагрузкой через тиристор bt138.
Запомнить 4 кнопки с пульта .1)вкл. 2)выкл. 3)увеличить яркость. 4)уменьшить яркость.
Сенсорной кнопкой, при однократном прикосновении - включить ,при повторном прикосновении - выключить. При длительном удержании -уменьшать яркость,при повторном длительном нажатии - увеличивать яркость.
Вход в режим программирования пульта замыканием любой ножки мк на землю.
(и если возможно,добавить плавное включение и выключение.(Состояние ШИМ при выключении запоминать ненужно,пусть всегда включается на полную яркость))
Надеюсь как всегда на помощь SVN(а) и Евгения
