Перейти к блогу GetChip.net - блог        JilTE[1] - в разработке     Модификации устройств - модификации

 
Текущее время: 30 ноя 2025, 22:30

Часовой пояс: UTC + 3 часа [ Летнее время ]



Начать новую тему Ответить на тему  [ Сообщений: 22 ]  На страницу Пред.  1, 2, 3  След.
Автор Сообщение
 Заголовок сообщения: Re: Дистанционный GSM-включатель
СообщениеДобавлено: 27 июл 2011, 21:27 
Понадобилось запустить феерверк -и вот собрал вот такое -с кодом помогли на vrtp в разделе алгоритм билдер.


Вернуться к началу
  
Ответить с цитатой  
 Заголовок сообщения: Re: Дистанционный GSM-включатель
СообщениеДобавлено: 28 июл 2011, 00:17 
Не в сети
Аватара пользователя

Зарегистрирован: 29 май 2011, 17:59
Сообщения: 3769
Откуда: Россия


Вернуться к началу
 Профиль Отправить личное сообщение  
Ответить с цитатой  
 Заголовок сообщения: Re: Дистанционный GSM-включатель
СообщениеДобавлено: 28 июл 2011, 23:29 
Не в сети

Зарегистрирован: 20 май 2011, 23:58
Сообщения: 91


Вернуться к началу
 Профиль Отправить личное сообщение  
Ответить с цитатой  
 Заголовок сообщения: Re: Дистанционный GSM-включатель
СообщениеДобавлено: 29 июл 2011, 02:21 
Не в сети
Аватара пользователя

Зарегистрирован: 29 май 2011, 17:59
Сообщения: 3769
Откуда: Россия


Вернуться к началу
 Профиль Отправить личное сообщение  
Ответить с цитатой  
 Заголовок сообщения: Re: Дистанционный GSM-включатель
СообщениеДобавлено: 29 июл 2011, 15:17 
Нет смысл в том что при приходе звонка на сотовый вибра начинает выдавать импульсы ну и каждый импульс сдвигает еденичку на мк-на последнем выводе висел или ключ или тиристор-типа защиты получалось от ложных звонков


Вернуться к началу
  
Ответить с цитатой  
 Заголовок сообщения: Re: Дистанционный GSM-включатель
СообщениеДобавлено: 08 авг 2011, 18:38 
Не в сети

Зарегистрирован: 20 май 2011, 23:58
Сообщения: 49
А можно таким устройством включить очень мощную нагрузку? Например бойлер, с потреблением 4 киловата???


Вернуться к началу
 Профиль Отправить личное сообщение  
Ответить с цитатой  
 Заголовок сообщения: Re: Дистанционный GSM-включатель
СообщениеДобавлено: 08 авг 2011, 19:02 
Не в сети
Аватара пользователя

Зарегистрирован: 06 июн 2011, 23:15
Сообщения: 141
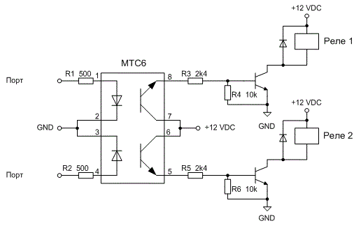
Мощность нагрузки - без разницы. Собери цепочку МК-симистор-реле-мощный_пускатель. Или еще как-нибудь, вариантов масса.


Вернуться к началу
 Профиль Отправить личное сообщение  
Ответить с цитатой  
 Заголовок сообщения: Re: Дистанционный GSM-включатель
СообщениеДобавлено: 08 авг 2011, 21:25 
Не в сети
Аватара пользователя

Зарегистрирован: 29 май 2011, 17:59
Сообщения: 3769
Откуда: Россия


Вложения:
3.gif
3.gif [ 7.98 КБ | Просмотров: 25464 ]
2.gif
2.gif [ 4.45 КБ | Просмотров: 25464 ]
1.gif
1.gif [ 8.11 КБ | Просмотров: 25464 ]
Вернуться к началу
 Профиль Отправить личное сообщение  
Ответить с цитатой  
 Заголовок сообщения: Re: Дистанционный GSM-включатель
СообщениеДобавлено: 26 авг 2011, 22:48 
Не в сети

Зарегистрирован: 20 май 2011, 23:58
Сообщения: 49
Мне тут подкинули идею подключать не к сигналам от вибромоторчика, а к динамику (на одном микроконтроллере это врятли удасца сделать). И по сигналам DTMF можно управлять и не одной нагрузкой. Наверное надо искать микруху, которая из сигналов DTMF делает 4-х битный код.


Вернуться к началу
 Профиль Отправить личное сообщение  
Ответить с цитатой  
 Заголовок сообщения: Re: Дистанционный GSM-включатель
СообщениеДобавлено: 27 авг 2011, 09:23 
Микросхема DD1 КР1008ВЖ18 (импортные аналоги - MV8870DP, MV8870-1DP, МТ8870, НМ9270, КТ3170) приемник-декодер DTMF сигнала.


Вернуться к началу
  
Ответить с цитатой  
Показать сообщения за:  Поле сортировки  
Начать новую тему Ответить на тему  [ Сообщений: 22 ]  На страницу Пред.  1, 2, 3  След.

Часовой пояс: UTC + 3 часа [ Летнее время ]


Кто сейчас на конференции

Сейчас этот форум просматривают: нет зарегистрированных пользователей и гости: 1


Вы можете начинать темы
Вы можете отвечать на сообщения
Вы не можете редактировать свои сообщения
Вы не можете удалять свои сообщения
Вы не можете добавлять вложения

Найти:
Перейти:  
cron
Powered by phpBB © 2000, 2002, 2005, 2007 phpBB Group
Русская поддержка phpBB