Перейти к блогу GetChip.net - блог        JilTE[1] - в разработке     Модификации устройств - модификации

 
Текущее время: 14 окт 2025, 23:11

Часовой пояс: UTC + 3 часа [ Летнее время ]



Начать новую тему Ответить на тему  [ Сообщений: 404 ]  На страницу Пред.  1 ... 30, 31, 32, 33, 34, 35, 36 ... 41  След.
Автор Сообщение
 Заголовок сообщения: Re: Mod#076 (держишь кнопку -"1", отпустил -"0")
СообщениеДобавлено: 31 мар 2016, 02:09 
Не в сети

Зарегистрирован: 19 ноя 2015, 03:23
Сообщения: 151
Думаю, что лучше будет МОД 1.
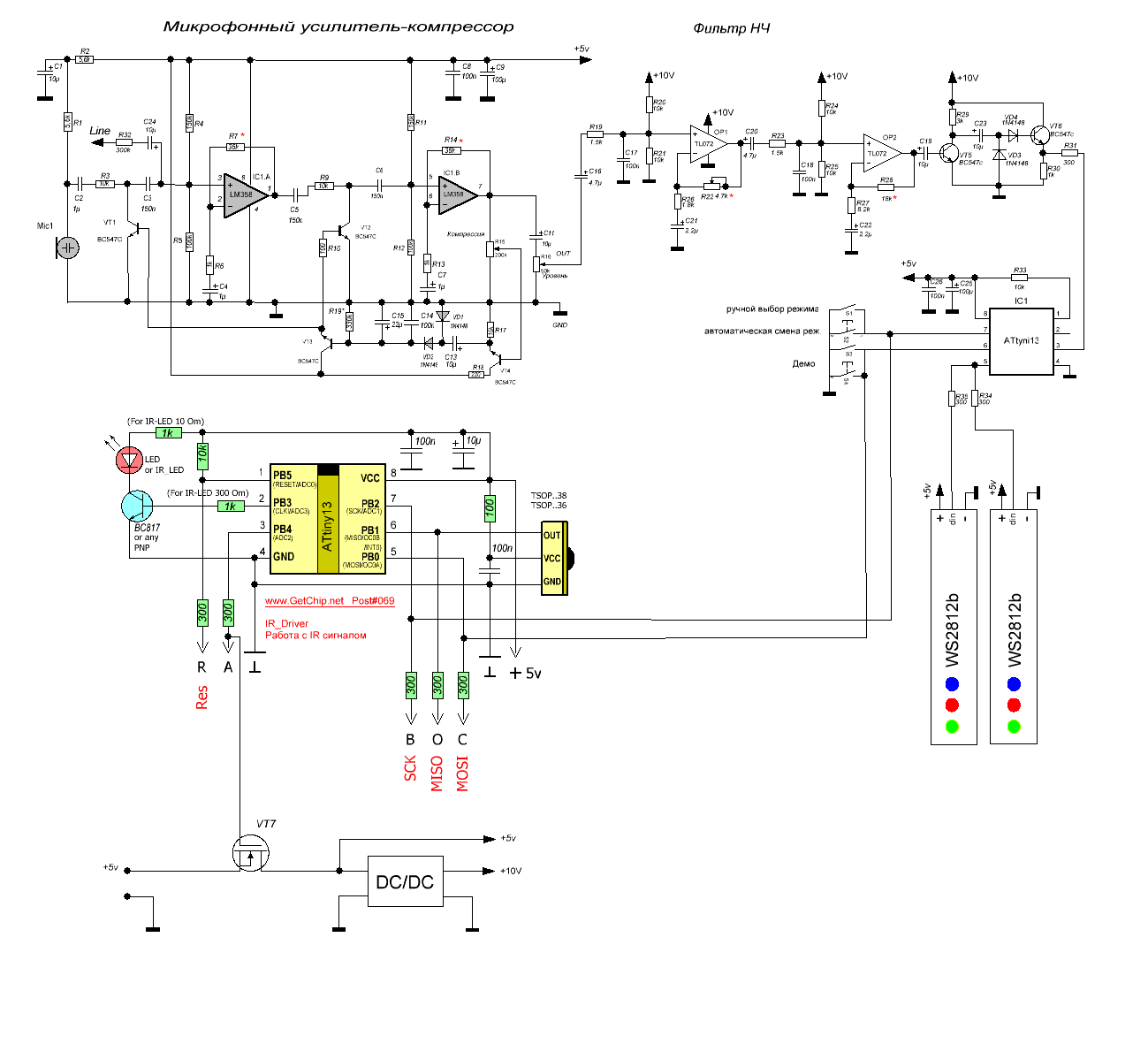
Я ещё не определился с парой нюансов и поэтому над схемой не работал. Но прикреплю набросок из которого суть более чем ясна.
Канал А работает как триггер. Режим Вкл/Выкл.
Выбор эффектов осуществляется кратковременным нажатием кнопки S1, а режим автосмены эффектов долговременным. Для этого используется кнопка с фиксацией S2. Поэтому Канал В должен иметь две функции и управляться двумя кнопками с пульта.
Канал С работает как триггер подтягивая 0.


Вложения:
Продвинутый индикатор уровня + IR.GIF
Продвинутый индикатор уровня + IR.GIF [ 47.3 КБ | Просмотров: 12328 ]
Вернуться к началу
 Профиль Отправить личное сообщение  
Ответить с цитатой  
 Заголовок сообщения: Re: Mod#076 (держишь кнопку -"1", отпустил -"0")
СообщениеДобавлено: 31 мар 2016, 22:56 
Не в сети
Аватара пользователя

Зарегистрирован: 29 май 2011, 17:59
Сообщения: 3769
Откуда: Россия


Вложения:
076-mod1_viktor001.hex [1.44 КБ]
Скачиваний: 754


Последний раз редактировалось SVN 23 авг 2016, 19:52, всего редактировалось 1 раз.
Вернуться к началу
 Профиль Отправить личное сообщение  
Ответить с цитатой  
 Заголовок сообщения: Re: Mod#076 (держишь кнопку -"1", отпустил -"0")
СообщениеДобавлено: 01 апр 2016, 00:05 
Не в сети

Зарегистрирован: 19 ноя 2015, 03:23
Сообщения: 151
Большое спасибо!
Обкатаю прошивочку, потом займусь всей схемой.


Вернуться к началу
 Профиль Отправить личное сообщение  
Ответить с цитатой  
 Заголовок сообщения: Re: Mod#076 (держишь кнопку -"1", отпустил -"0")
СообщениеДобавлено: 05 апр 2016, 01:09 
Не в сети

Зарегистрирован: 19 ноя 2015, 03:23
Сообщения: 151
Что-то не работает. Не дождался я пока придёт ИК приёмник и выдрал из контролера светодиодной ленты. При включении быстро моргает лед индикации обучения (две пачки импульсов), потом начинает моргать изредка. В момент моргания канал А переключается самопроизвольно. На пульт не реагирует.
Завтра посмотрю осциллографом, что на тсопе происходит. И для достоверности попробую с оригинальной прошивкой.


Вернуться к началу
 Профиль Отправить личное сообщение  
Ответить с цитатой  
 Заголовок сообщения: Re: Mod#076 (держишь кнопку -"1", отпустил -"0")
СообщениеДобавлено: 05 апр 2016, 21:33 
Не в сети

Зарегистрирован: 19 ноя 2015, 03:23
Сообщения: 151
Всё заработало. Ещё раз спасибо.
По поводу функции Вкл/Выкл действительно не всё так просто. Я совсем упустил из виду, что пиксельная лента тоже на этом полевике висеть будет, а это уже совсем другие токи. Есть идея с пульта запускать десяти вольтовый преобразователь, раз уж он всё ровно в схеме присутствует. десяти вольт вполне хватит открыть затвор полевика. Есть конечно ещё пару вариантов. Надо собрать макетку и обкатывать варианты.


Вернуться к началу
 Профиль Отправить личное сообщение  
Ответить с цитатой  
 Заголовок сообщения: Re: Mod#076 (держишь кнопку -"1", отпустил -"0")
СообщениеДобавлено: 05 апр 2016, 22:46 
Не в сети
Аватара пользователя

Зарегистрирован: 29 май 2011, 17:59
Сообщения: 3769
Откуда: Россия


Вернуться к началу
 Профиль Отправить личное сообщение  
Ответить с цитатой  
 Заголовок сообщения: Re: Mod#076 (держишь кнопку -"1", отпустил -"0")
СообщениеДобавлено: 30 июл 2016, 22:14 
Не в сети

Зарегистрирован: 29 июл 2016, 21:51
Сообщения: 4
SVN ! На первой странице МОД№1. Хочу применить к ролшторе. Держишь кнопку 1 - опускается вниз ,бросил стоп , кнопку 2 - двигается вверх ,бросил стоп.Подскажите начинающему какой мод лучше применить под выход на 2 реле под реверс двигателя , если можно выложить схему и как выставлять фьюзы? Заранее благодарен.


Вернуться к началу
 Профиль Отправить личное сообщение  
Ответить с цитатой  
 Заголовок сообщения: Re: Mod#076 (держишь кнопку -"1", отпустил -"0")
СообщениеДобавлено: 31 июл 2016, 01:46 
Не в сети

Зарегистрирован: 19 ноя 2015, 03:23
Сообщения: 151
Так мод можно любой взять. Разница лишь в методе ввода МК в режим "програмирования пульта". Вы читали статью на которую мод сделан? Там и схема и фьюзы. Если вы о схеме подключения к ролшторе то самое простое параллельно кнопкам управления ролшторой подключить по релюшке.


Вернуться к началу
 Профиль Отправить личное сообщение  
Ответить с цитатой  
 Заголовок сообщения: Re: Mod#076 (держишь кнопку -"1", отпустил -"0")
СообщениеДобавлено: 31 июл 2016, 14:51 
Не в сети
Аватара пользователя

Зарегистрирован: 29 май 2011, 17:59
Сообщения: 3769
Откуда: Россия


Вложения:
1.png
1.png [ 11.79 КБ | Просмотров: 12069 ]
Вернуться к началу
 Профиль Отправить личное сообщение  
Ответить с цитатой  
 Заголовок сообщения: Re: Mod#076 (держишь кнопку -"1", отпустил -"0")
СообщениеДобавлено: 31 июл 2016, 21:13 
Не в сети

Зарегистрирован: 29 июл 2016, 21:51
Сообщения: 4
концевики это типа геркон на окно , а магнит приклеить к шторе? А без концевиков работать будет? Допустим мне надо открыть или закрыть окно только на половину. Спасибо за помощь. КТ 3102 пойдут?


Вернуться к началу
 Профиль Отправить личное сообщение  
Ответить с цитатой  
Показать сообщения за:  Поле сортировки  
Начать новую тему Ответить на тему  [ Сообщений: 404 ]  На страницу Пред.  1 ... 30, 31, 32, 33, 34, 35, 36 ... 41  След.

Часовой пояс: UTC + 3 часа [ Летнее время ]


Кто сейчас на конференции

Сейчас этот форум просматривают: нет зарегистрированных пользователей и гости: 10


Вы можете начинать темы
Вы можете отвечать на сообщения
Вы не можете редактировать свои сообщения
Вы не можете удалять свои сообщения
Вы не можете добавлять вложения

Найти:
Перейти:  
cron
Powered by phpBB © 2000, 2002, 2005, 2007 phpBB Group
Русская поддержка phpBB