Перейти к блогу GetChip.net - блог        JilTE[1] - в разработке     Модификации устройств - модификации

 
Текущее время: 16 фев 2026, 23:36

Часовой пояс: UTC + 3 часа [ Летнее время ]



Начать новую тему Ответить на тему  [ Сообщений: 404 ]  На страницу Пред.  1 ... 34, 35, 36, 37, 38, 39, 40, 41  След.
Автор Сообщение
 Заголовок сообщения: Re: Mod#076 (держишь кнопку -"1", отпустил -"0")
СообщениеДобавлено: 01 сен 2016, 21:22 
Не в сети
Аватара пользователя

Зарегистрирован: 29 май 2011, 17:59
Сообщения: 3769
Откуда: Россия
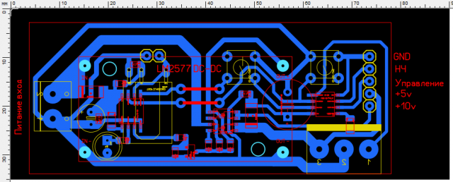
Вот набросал… DC/DC как этажерка.
1.png
1.png [ 75.73 КБ | Просмотров: 20450 ]

TEMPS.zip [55.5 КБ]
Скачиваний: 1213


Вернуться к началу
 Профиль Отправить личное сообщение  
Ответить с цитатой  
 Заголовок сообщения: Re: Mod#076 (держишь кнопку -"1", отпустил -"0")
СообщениеДобавлено: 01 сен 2016, 23:54 
Не в сети

Зарегистрирован: 19 ноя 2015, 03:23
Сообщения: 151
Отличная платка получилась. Спасибо!
А макросы для Sprint Layout сам делал или скачал где?


Вернуться к началу
 Профиль Отправить личное сообщение  
Ответить с цитатой  
 Заголовок сообщения: Re: Mod#076 (держишь кнопку -"1", отпустил -"0")
СообщениеДобавлено: 02 сен 2016, 00:12 
Не в сети
Аватара пользователя

Зарегистрирован: 29 май 2011, 17:59
Сообщения: 3769
Откуда: Россия
ПП как один из примеров… на идеальность не дотягивает, но как пример, кое что показывает…

Для этой платы макросы переделывал, согласно даташитов… не всё есть в библиотеке… потихоньку библиотека прибавляется, когда сталкиваюсь с новым элементом…


Вернуться к началу
 Профиль Отправить личное сообщение  
Ответить с цитатой  
 Заголовок сообщения: Re: Mod#076 (держишь кнопку -"1", отпустил -"0")
СообщениеДобавлено: 02 сен 2016, 00:19 
Не в сети

Зарегистрирован: 19 ноя 2015, 03:23
Сообщения: 151
А как можно добавить в библиотеку компоненты из твоей платы?


Вернуться к началу
 Профиль Отправить личное сообщение  
Ответить с цитатой  
 Заголовок сообщения: Re: Mod#076 (держишь кнопку -"1", отпустил -"0")
СообщениеДобавлено: 02 сен 2016, 00:28 
Не в сети
Аватара пользователя

Зарегистрирован: 29 май 2011, 17:59
Сообщения: 3769
Откуда: Россия
Выделяешь компонент (клацнув мышкой по элементу) и указываешь сохранить как макрос…
1.png
1.png [ 114.68 КБ | Просмотров: 20447 ]


Вернуться к началу
 Профиль Отправить личное сообщение  
Ответить с цитатой  
 Заголовок сообщения: Re: Mod#076 (держишь кнопку -"1", отпустил -"0")
СообщениеДобавлено: 02 сен 2016, 00:34 
Не в сети

Зарегистрирован: 19 ноя 2015, 03:23
Сообщения: 151
Точно. Создал отдельную папку, а то вечно искать приходится.


Вернуться к началу
 Профиль Отправить личное сообщение  
Ответить с цитатой  
 Заголовок сообщения: Re: Mod#076 (держишь кнопку -"1", отпустил -"0")
СообщениеДобавлено: 02 сен 2016, 00:39 
Не в сети
Аватара пользователя

Зарегистрирован: 29 май 2011, 17:59
Сообщения: 3769
Откуда: Россия
Я думал, ты знаешь эту прогу... :-)

Вот немного поправил кнопку для удобного изготовления…
TEMPS.zip [54.33 КБ]
Скачиваний: 1238


Вернуться к началу
 Профиль Отправить личное сообщение  
Ответить с цитатой  
 Заголовок сообщения: Re: Mod#076 (держишь кнопку -"1", отпустил -"0")
СообщениеДобавлено: 02 сен 2016, 00:43 
Не в сети
Аватара пользователя

Зарегистрирован: 29 май 2011, 17:59
Сообщения: 3769
Откуда: Россия


Вложения:
1.png
1.png [ 6.96 КБ | Просмотров: 20446 ]
Вернуться к началу
 Профиль Отправить личное сообщение  
Ответить с цитатой  
 Заголовок сообщения: Re: Mod#076 (держишь кнопку -"1", отпустил -"0")
СообщениеДобавлено: 02 сен 2016, 01:05 
Не в сети

Зарегистрирован: 19 ноя 2015, 03:23
Сообщения: 151
Прогой давно уже пользуюсь, но всех нюансов всё ещё не знаю, просто не сталкивался. Да и не так уж часто я, что то создаю.


Вернуться к началу
 Профиль Отправить личное сообщение  
Ответить с цитатой  
 Заголовок сообщения: Re: Mod#076 (держишь кнопку -"1", отпустил -"0")
СообщениеДобавлено: 02 сен 2016, 01:28 
Не в сети

Зарегистрирован: 19 ноя 2015, 03:23
Сообщения: 151
Вот если ещё программирование освоить то ситуация я думаю изменилась бы. А так делаю только то, что в нете интересного и под меня подходящего найду.
Кстати, хотел спросить. В одной теме прочитал, что ты работаешь над системой бесперебойного питания. Случайно не с использованием солнечных батарей?


Вернуться к началу
 Профиль Отправить личное сообщение  
Ответить с цитатой  
Показать сообщения за:  Поле сортировки  
Начать новую тему Ответить на тему  [ Сообщений: 404 ]  На страницу Пред.  1 ... 34, 35, 36, 37, 38, 39, 40, 41  След.

Часовой пояс: UTC + 3 часа [ Летнее время ]


Кто сейчас на конференции

Сейчас этот форум просматривают: нет зарегистрированных пользователей и гости: 1


Вы можете начинать темы
Вы можете отвечать на сообщения
Вы не можете редактировать свои сообщения
Вы не можете удалять свои сообщения
Вы не можете добавлять вложения

Найти:
Перейти:  
cron
Powered by phpBB © 2000, 2002, 2005, 2007 phpBB Group
Русская поддержка phpBB