Перейти к блогу GetChip.net - блог        JilTE[1] - в разработке     Модификации устройств - модификации

 
Текущее время: 22 янв 2026, 01:58

Часовой пояс: UTC + 3 часа [ Летнее время ]



Начать новую тему Ответить на тему  [ Сообщений: 9 ] 
Автор Сообщение
 Заголовок сообщения: Mod#087 с усилителем
СообщениеДобавлено: 31 май 2014, 00:20 
Не в сети

Зарегистрирован: 30 май 2014, 23:48
Сообщения: 1
Модификация

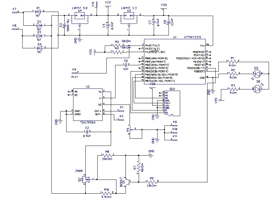
Собрал звонок, но был глюк в прошивке, сигнал включения усилителя появлялся сразу после включения питания. Прошивку доработал. Схему немного доработал ,добавил усилитель на TDA7056A и ключ на поливике для его включения. Схема и плата и прошивка ниже в архиве . Схема и плата нарисованы в DipTrace. Прошивку изменил немного, теперь усилитель включается по низкому уровню на 9 выводе. Резисторами R8 и R10 устанавливается напряжение питания усилителя, при текущих параметрах напряжение питания 7.5В. R8 можно совсем выкинуть , тогда напряжение питания усилителя будет такое какое с выхода выпрямителя. У меня после выпрямителя порядка 12В. При 7 вольтах питания усилителя достаточная громкость звучания. Не заработала прошивка с картой памяти фирмы SP (Silicon Power) 2 Гб, отлично работает с картами Transend и MicroSD и SD.


Вложения:
Комментарий к файлу: схема,плата, прошивка.
звонок Attiny2313.7z [404.23 КБ]
Скачиваний: 1886
Комментарий к файлу: сторона монтажа
низ.jpg
низ.jpg [ 222.5 КБ | Просмотров: 34631 ]
Комментарий к файлу: схема
фото.jpg
фото.jpg [ 92.17 КБ | Просмотров: 34631 ]
Вернуться к началу
 Профиль Отправить личное сообщение  
Ответить с цитатой  
 Заголовок сообщения: Re: Мод #087 с усилителем
СообщениеДобавлено: 10 июн 2014, 22:37 
В сентябре 2013 года собрал этот звонок, добавил реле и TDA2003, но столкнулся с проблемой включения усилителя сразу после подачи питания в схему. Так и валялась плата, но сейчас, благодаря вам, прошил, добавил полевик. Теперь можно и в квартиру вешать :)
Спасибо!!!


Вернуться к началу
  
Ответить с цитатой  
 Заголовок сообщения: Re: Мод #087 с усилителем
СообщениеДобавлено: 06 ноя 2014, 19:15 
Не в сети

Зарегистрирован: 29 окт 2014, 21:19
Сообщения: 1
Собрал ваше устройство, остался доволен. На днях соберу на платку, не стал покупать унч, собрал на том что есть (ун7).
Спасибо за прошивку и схему


Вернуться к началу
 Профиль Отправить личное сообщение  
Ответить с цитатой  
 Заголовок сообщения: Re: Мод #087 с усилителем
СообщениеДобавлено: 12 апр 2015, 21:11 
Не в сети

Зарегистрирован: 23 мар 2015, 22:31
Сообщения: 17
Здравствуйте, уважаемый!
С Паской Вас!
Исходник можно увидеть?


Вернуться к началу
 Профиль Отправить личное сообщение  
Ответить с цитатой  
 Заголовок сообщения: Re: Мод #087 с усилителем
СообщениеДобавлено: 15 апр 2015, 17:44 
Добрый день уважаемый автор SergSV и все посетители форума.
С Вашего позволения разрешите обратиться к Вам с просьбой. Очень интересная конструкция. Просто супер!!!
Можно ли подправить прошивку и в частности Схему для улучшения сервиса работы Звонка.
А именно:
1. Подключить любую свободную ножку МК к кнопке выполняющую функцию контроля откр. закр. двери
и в связи с этим, музыкальным фрагментом (колокольчик) напоминающим открытие и закрытие двери.
2. Во время звучания мелодии - при открытии двери прерывание её и переход на следующую и стоп.
Заранее благодарю Вас!!!
Я думаю, что это пригодится многим.
Всех БЛАГ и УДАЧИ!
С уважением Виталий.


Вернуться к началу
  
Ответить с цитатой  
 Заголовок сообщения: Re: Мод #087 с усилителем
СообщениеДобавлено: 20 апр 2015, 22:42 
Не в сети

Зарегистрирован: 15 апр 2015, 17:21
Сообщения: 1
Добрый вечер уважаемый автор замечательная универсальная конструкция.
Можно ли немного подправить схему и прошивку Вашего звонка для более комфортной работы а имено:
1. На любой свободный вывод МК подключить выключатель предназначенный для установки в косяке двери необходимый для контроля откр. закр. двери останавливающий воспроизведение трека с переходом на следующий.
2.Откр. и закр. двери сопровождением музыкальным фрагментом (колокольчик)
С уважением, Виталий.


Вернуться к началу
 Профиль Отправить личное сообщение  
Ответить с цитатой  
 Заголовок сообщения: Re: Мод #087 с усилителем
СообщениеДобавлено: 17 июл 2015, 18:49 
Не в сети

Зарегистрирован: 17 июл 2015, 18:43
Сообщения: 2
Собрал схему, спасибо автору за плату и прошивку. Для тех кто захочет повторить номинал переменного резистора не меньше 50кОм. А то сначала думал что не работает усилитель. Если его не ставить громкость максимальна.


Вернуться к началу
 Профиль Отправить личное сообщение  
Ответить с цитатой  
 Заголовок сообщения: Re: Мод #087 с усилителем
СообщениеДобавлено: 20 июл 2015, 19:47 
Не в сети

Зарегистрирован: 23 мар 2015, 22:31
Сообщения: 17


Вернуться к началу
 Профиль Отправить личное сообщение  
Ответить с цитатой  
 Заголовок сообщения: Re: Мод #087 с усилителем
СообщениеДобавлено: 21 июл 2015, 11:13 
Не в сети

Зарегистрирован: 17 июл 2015, 18:43
Сообщения: 2
Громкость вполне устраивает. Добавил вот такую вещь http://ru.aliexpress.com/item/1set-2pcs ... wift_null= , плату из пульта вставил вот в такую коробочку http://www.chipdip.ru/product/box-ka08/ получился беспроводной звонок.


Вернуться к началу
 Профиль Отправить личное сообщение  
Ответить с цитатой  
Показать сообщения за:  Поле сортировки  
Начать новую тему Ответить на тему  [ Сообщений: 9 ] 

Часовой пояс: UTC + 3 часа [ Летнее время ]


Кто сейчас на конференции

Сейчас этот форум просматривают: нет зарегистрированных пользователей и гости: 3


Вы можете начинать темы
Вы можете отвечать на сообщения
Вы не можете редактировать свои сообщения
Вы не можете удалять свои сообщения
Вы не можете добавлять вложения

Найти:
Перейти:  
cron
Powered by phpBB © 2000, 2002, 2005, 2007 phpBB Group
Русская поддержка phpBB