Перейти к блогу GetChip.net - блог        JilTE[1] - в разработке     Модификации устройств - модификации

 
Текущее время: 14 окт 2025, 02:01

Часовой пояс: UTC + 3 часа [ Летнее время ]



Начать новую тему Ответить на тему  [ Сообщений: 226 ]  На страницу Пред.  1, 2, 3, 4, 5 ... 23  След.
Автор Сообщение
 Заголовок сообщения: Re: Контроллер доступа для ключей DS1990A (ATtiny45-SU)
СообщениеДобавлено: 18 апр 2013, 19:22 
Не в сети
Аватара пользователя

Зарегистрирован: 29 май 2011, 17:59
Сообщения: 3769
Откуда: Россия


Вернуться к началу
 Профиль Отправить личное сообщение  
Ответить с цитатой  
 Заголовок сообщения: Re: Контроллер доступа для ключей DS1990A (ATtiny45-SU)
СообщениеДобавлено: 19 апр 2013, 09:12 
Не в сети

Зарегистрирован: 20 май 2011, 23:58
Сообщения: 6


Вернуться к началу
 Профиль Отправить личное сообщение  
Ответить с цитатой  
 Заголовок сообщения: Re: Контроллер доступа для ключей DS1990A (ATtiny45-SU)
СообщениеДобавлено: 19 апр 2013, 18:07 
Не в сети
Администратор
Аватара пользователя

Зарегистрирован: 15 май 2011, 23:00
Сообщения: 1904
Тогда, кодевижен хорошо справился.


Вернуться к началу
 Профиль Отправить личное сообщение  
Ответить с цитатой  
 Заголовок сообщения: Re: Контроллер доступа для ключей DS1990A (ATtiny45-SU)
СообщениеДобавлено: 24 апр 2013, 17:00 
Не в сети
Аватара пользователя

Зарегистрирован: 29 май 2011, 17:59
Сообщения: 3769
Откуда: Россия
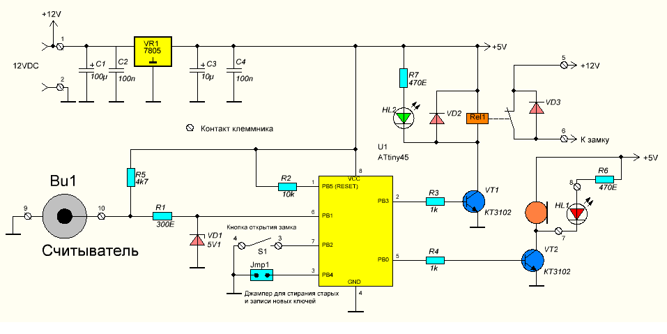
По просьбе petuhzar, нарисована плата с выводными элементами, для программы из статьи.
Схема:
DS1990A.png
DS1990A.png [ 29 КБ | Просмотров: 14347 ]

Печатная плата:
DS1990A-DIP.png
DS1990A-DIP.png [ 95.78 КБ | Просмотров: 14347 ]

DS1990A_DIP.rar [23.16 КБ]
Скачиваний: 1191


Вернуться к началу
 Профиль Отправить личное сообщение  
Ответить с цитатой  
 Заголовок сообщения: Re: Контроллер доступа для ключей DS1990A (ATtiny45-SU)
СообщениеДобавлено: 25 апр 2013, 16:59 
Не в сети
Аватара пользователя

Зарегистрирован: 29 май 2011, 17:59
Сообщения: 3769
Откуда: Россия
Мод1-триггер для ATiny13. Модификация устройства .
По просьбе aceton изменён алгоритм управления электромагнитным замком. В данном варианте, первое прикосновение открывает замок, второе прикосновение – закрывает замок. Пауза между первым и вторым прикосновением должна быть не менее 5 секунд. Так как после первого прикосновения ключа, устройство не реагирует на любые ключи в течении 5 секунд. Остальные алгоритмы остались прежними.
DS1990_ATtiny13.hex [2.8 КБ]
Скачиваний: 1493

Мод1.1-триггер для ATiny45.
DS1990_ATtiny45.hex [3.08 КБ]
Скачиваний: 1459


Последний раз редактировалось SVN 01 май 2013, 22:28, всего редактировалось 1 раз.

Вернуться к началу
 Профиль Отправить личное сообщение  
Ответить с цитатой  
 Заголовок сообщения: Re: Контроллер доступа для ключей DS1990A (ATtiny45-SU)
СообщениеДобавлено: 25 апр 2013, 21:26 
маленькое замечание. Базу выходного транзистора желательно через резистор номиналом в 10 раз больше чем на входе соединить с землей.В данном случае 10-15ком.
Иногда при z состоянии выхода он начинет глючить. Но это , так к слову.


Вернуться к началу
  
Ответить с цитатой  
 Заголовок сообщения: Re: Контроллер доступа для ключей DS1990A (ATtiny45-SU)
СообщениеДобавлено: 25 апр 2013, 21:56 
Не в сети
Аватара пользователя

Зарегистрирован: 29 май 2011, 17:59
Сообщения: 3769
Откуда: Россия


Вернуться к началу
 Профиль Отправить личное сообщение  
Ответить с цитатой  
 Заголовок сообщения: Re: Контроллер доступа для ключей DS1990A (ATtiny45-SU)
СообщениеДобавлено: 26 апр 2013, 18:52 
Не в сети
Аватара пользователя

Зарегистрирован: 13 янв 2013, 03:35
Сообщения: 161

_________________
Оно и не что-либо как и не как-либо что. А что касательно относительно - то безусловно. Оно и не надо было бы, но доведись такое дело - вот я вам и пожалуйста. Я все.

PS: используйте вышеприведенную информацию на свой страх и риск..


Вернуться к началу
 Профиль Отправить личное сообщение  
Ответить с цитатой  
 Заголовок сообщения: Re: Контроллер доступа для ключей DS1990A (ATtiny45-SU)
СообщениеДобавлено: 26 апр 2013, 19:16 
Не в сети
Аватара пользователя

Зарегистрирован: 29 май 2011, 17:59
Сообщения: 3769
Откуда: Россия


Вернуться к началу
 Профиль Отправить личное сообщение  
Ответить с цитатой  
 Заголовок сообщения: Re: Контроллер доступа для ключей DS1990A (ATtiny45-SU)
СообщениеДобавлено: 26 апр 2013, 20:35 
Не в сети
Аватара пользователя

Зарегистрирован: 13 янв 2013, 03:35
Сообщения: 161
Я имел в виду, что вход МК без подтягивающего резистора (DDRx=0, PORTx=0) находится в Z
И еще неизвестно, в каком он состоянии после сброса до инициализации. И при отсутствии питания МК..

Так что на транзисторы лучше всегда ставить прижимающие/подтягивающие сопротивления.
А если полевики - так вообще их нельзя оставлять "в плавании"

_________________
Оно и не что-либо как и не как-либо что. А что касательно относительно - то безусловно. Оно и не надо было бы, но доведись такое дело - вот я вам и пожалуйста. Я все.

PS: используйте вышеприведенную информацию на свой страх и риск..


Вернуться к началу
 Профиль Отправить личное сообщение  
Ответить с цитатой  
Показать сообщения за:  Поле сортировки  
Начать новую тему Ответить на тему  [ Сообщений: 226 ]  На страницу Пред.  1, 2, 3, 4, 5 ... 23  След.

Часовой пояс: UTC + 3 часа [ Летнее время ]


Кто сейчас на конференции

Сейчас этот форум просматривают: нет зарегистрированных пользователей и гости: 15


Вы можете начинать темы
Вы можете отвечать на сообщения
Вы не можете редактировать свои сообщения
Вы не можете удалять свои сообщения
Вы не можете добавлять вложения

Найти:
Перейти:  
cron
Powered by phpBB © 2000, 2002, 2005, 2007 phpBB Group
Русская поддержка phpBB