Перейти к блогу GetChip.net - блог        JilTE[1] - в разработке     Модификации устройств - модификации

 
Текущее время: 20 апр 2026, 08:14

Часовой пояс: UTC + 3 часа [ Летнее время ]



Начать новую тему Ответить на тему  [ Сообщений: 226 ]  На страницу Пред.  1 ... 19, 20, 21, 22, 23  След.
Автор Сообщение
 Заголовок сообщения: Re: Контроллер доступа для ключей DS1990A (ATtiny45-SU)
СообщениеДобавлено: 20 фев 2017, 21:36 
Не в сети

Зарегистрирован: 20 фев 2017, 20:26
Сообщения: 3


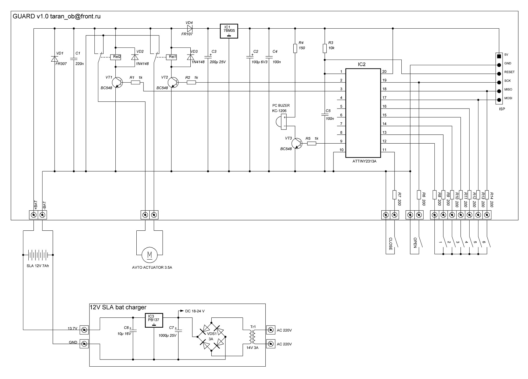
Вложения:
GUARD_SCH.JPG
GUARD_SCH.JPG [ 230.17 КБ | Просмотров: 26379 ]
Вернуться к началу
 Профиль Отправить личное сообщение  
Ответить с цитатой  
 Заголовок сообщения: Re: Контроллер доступа для ключей DS1990A (ATtiny45-SU)
СообщениеДобавлено: 20 фев 2017, 22:20 
Не в сети
Аватара пользователя

Зарегистрирован: 29 май 2011, 17:59
Сообщения: 3769
Откуда: Россия
Подключи контроллер доступа к своей схеме и получишь управление от таблетки. Не вижу проблем.


Вернуться к началу
 Профиль Отправить личное сообщение  
Ответить с цитатой  
 Заголовок сообщения: Re: Контроллер доступа для ключей DS1990A (ATtiny45-SU)
СообщениеДобавлено: 20 фев 2017, 22:27 
Не в сети

Зарегистрирован: 20 фев 2017, 20:26
Сообщения: 3


Вернуться к началу
 Профиль Отправить личное сообщение  
Ответить с цитатой  
 Заголовок сообщения: Re: Контроллер доступа для ключей DS1990A (ATtiny45-SU)
СообщениеДобавлено: 20 фев 2017, 22:42 
Не в сети
Аватара пользователя

Зарегистрирован: 29 май 2011, 17:59
Сообщения: 3769
Откуда: Россия
У меня сейчас нет свободного времени и когда будет неизвестно… занят другими проектами…


Вернуться к началу
 Профиль Отправить личное сообщение  
Ответить с цитатой  
 Заголовок сообщения: Re: Контроллер доступа для ключей DS1990A (ATtiny45-SU)
СообщениеДобавлено: 20 фев 2017, 22:45 
Не в сети

Зарегистрирован: 20 фев 2017, 20:26
Сообщения: 3


Вернуться к началу
 Профиль Отправить личное сообщение  
Ответить с цитатой  
 Заголовок сообщения: Re: Контроллер доступа для ключей DS1990A (ATtiny45-SU)
СообщениеДобавлено: 10 мар 2017, 11:38 
Не в сети

Зарегистрирован: 28 сен 2013, 17:24
Сообщения: 1


Вернуться к началу
 Профиль Отправить личное сообщение  
Ответить с цитатой  
 Заголовок сообщения: Re: Контроллер доступа для ключей DS1990A (ATtiny45-SU)
СообщениеДобавлено: 08 сен 2018, 08:13 
Не в сети

Зарегистрирован: 08 сен 2018, 08:09
Сообщения: 3
доброго времени суток.....вопрос к автору...можно ли уменьшить время импульса открытия замка у меня электромеханический....у меня греется катушка уменьшить время до пол секунды attiny13 если можно???


Вернуться к началу
 Профиль Отправить личное сообщение  
Ответить с цитатой  
 Заголовок сообщения: Re: Контроллер доступа для ключей DS1990A (ATtiny45-SU)
СообщениеДобавлено: 08 сен 2018, 08:27 
Не в сети
Аватара пользователя

Зарегистрирован: 29 май 2011, 17:59
Сообщения: 3769
Откуда: Россия
Привет. 1 сек. не устраивает?


Вернуться к началу
 Профиль Отправить личное сообщение  
Ответить с цитатой  
 Заголовок сообщения: Re: Контроллер доступа для ключей DS1990A (ATtiny45-SU)
СообщениеДобавлено: 08 сен 2018, 08:48 
Не в сети
Аватара пользователя

Зарегистрирован: 29 май 2011, 17:59
Сообщения: 3769
Откуда: Россия


Вложения:
DS1990A_ATtiny13_500ms.hex [2.82 КБ]
Скачиваний: 2240
Вернуться к началу
 Профиль Отправить личное сообщение  
Ответить с цитатой  
 Заголовок сообщения: Re: Контроллер доступа для ключей DS1990A (ATtiny45-SU)
СообщениеДобавлено: 08 сен 2018, 10:44 
Не в сети

Зарегистрирован: 08 сен 2018, 08:09
Сообщения: 3
я конечно извеняюсь 1 сек можно?? пол уж сильно быстро....открыл и сразу переходит в добавление новых ключей 1 сек будет норм))


Вернуться к началу
 Профиль Отправить личное сообщение  
Ответить с цитатой  
Показать сообщения за:  Поле сортировки  
Начать новую тему Ответить на тему  [ Сообщений: 226 ]  На страницу Пред.  1 ... 19, 20, 21, 22, 23  След.

Часовой пояс: UTC + 3 часа [ Летнее время ]


Кто сейчас на конференции

Сейчас этот форум просматривают: нет зарегистрированных пользователей и гости: 4


Вы можете начинать темы
Вы можете отвечать на сообщения
Вы не можете редактировать свои сообщения
Вы не можете удалять свои сообщения
Вы не можете добавлять вложения

Найти:
Перейти:  
cron
Powered by phpBB © 2000, 2002, 2005, 2007 phpBB Group
Русская поддержка phpBB