Перейти к блогу GetChip.net - блог        JilTE[1] - в разработке     Модификации устройств - модификации

 
Текущее время: 17 мар 2026, 05:43

Часовой пояс: UTC + 3 часа [ Летнее время ]



Начать новую тему Ответить на тему  [ Сообщений: 965 ]  На страницу Пред.  1 ... 70, 71, 72, 73, 74, 75, 76 ... 97  След.
Автор Сообщение
 Заголовок сообщения: Re: Разработка устройства управления электрокотлом (Рубин 03
СообщениеДобавлено: 25 янв 2016, 09:57 
Не в сети

Зарегистрирован: 03 ноя 2015, 09:38
Сообщения: 870
SVN вот вспомнил где видел, кусок схеммы от тестовых плат, RS-485

http://www.mikroe.com/add-on-boards/com ... ion/rs485/ схемы с продуктов которые на этом сайте

вот еще ссылочка
http://www.analog.com/ru/products/inter ... t-overview


Вложения:
Комментарий к файлу: In order to determine which node in RS485 network will be assigned to RS485 accessory board it is necessary to set jumpers in appropriate position.
- To set accessory board to first node in RS485 network place jumpers J1, J2 and J3 (Master and Term. jumpers are placed);
- If accessory board is somewhere between first and last node remove all jumpers (Master and Term. are off); and
- And to place accessory board to last node just place jumper J1 (Master off and Term. is placed).

Rubin-03 V2.2.GIF
Rubin-03 V2.2.GIF [ 4.29 КБ | Просмотров: 11623 ]
Rubin-03 V2.GIF
Rubin-03 V2.GIF [ 6.36 КБ | Просмотров: 11628 ]
Вернуться к началу
 Профиль Отправить личное сообщение  
Ответить с цитатой  
 Заголовок сообщения: Re: Разработка устройства управления электрокотлом (Рубин 03
СообщениеДобавлено: 25 янв 2016, 12:07 
Не в сети
Аватара пользователя

Зарегистрирован: 29 май 2011, 17:59
Сообщения: 3769
Откуда: Россия


Вложения:
IMG_2384.JPG
IMG_2384.JPG [ 42.58 КБ | Просмотров: 11617 ]


Последний раз редактировалось SVN 25 янв 2016, 12:34, всего редактировалось 1 раз.
Вернуться к началу
 Профиль Отправить личное сообщение  
Ответить с цитатой  
 Заголовок сообщения: Re: Разработка устройства управления электрокотлом (Рубин 03
СообщениеДобавлено: 25 янв 2016, 12:19 
Не в сети

Зарегистрирован: 03 ноя 2015, 09:38
Сообщения: 870
понятно. я когда думал о тестовой плате перерыл кучу сайтов форумов. много кусочков взял с того сайта ссылку с которого скидывал. Я посмотрю у нас в магазинах может по цене сопоставимо. Может сам сделаю.
А схема твоего совпадает с тем что я скинул?


Вернуться к началу
 Профиль Отправить личное сообщение  
Ответить с цитатой  
 Заголовок сообщения: Re: Разработка устройства управления электрокотлом (Рубин 03
СообщениеДобавлено: 25 янв 2016, 12:35 
Не в сети
Аватара пользователя

Зарегистрирован: 29 май 2011, 17:59
Сообщения: 3769
Откуда: Россия


Вернуться к началу
 Профиль Отправить личное сообщение  
Ответить с цитатой  
 Заголовок сообщения: Re: Разработка устройства управления электрокотлом (Рубин 03
СообщениеДобавлено: 25 янв 2016, 12:44 
Не в сети

Зарегистрирован: 03 ноя 2015, 09:38
Сообщения: 870
Я имел ввиду твоя схема и те рисунки которые я скинул одинаковые?

Скинь мне схемку с твоей платы


Вернуться к началу
 Профиль Отправить личное сообщение  
Ответить с цитатой  
 Заголовок сообщения: Re: Разработка устройства управления электрокотлом (Рубин 03
СообщениеДобавлено: 25 янв 2016, 12:52 
Не в сети
Аватара пользователя

Зарегистрирован: 29 май 2011, 17:59
Сообщения: 3769
Откуда: Россия


Вернуться к началу
 Профиль Отправить личное сообщение  
Ответить с цитатой  
 Заголовок сообщения: Re: Разработка устройства управления электрокотлом (Рубин 03
СообщениеДобавлено: 25 янв 2016, 13:03 
Не в сети

Зарегистрирован: 03 ноя 2015, 09:38
Сообщения: 870
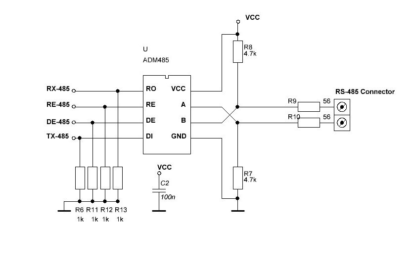
Судя по той плате ссылку на которую ты скидывал там схема примерно такая. нету светодиода как там


Вложения:
RS-458 .JPG
RS-458 .JPG [ 33.19 КБ | Просмотров: 11609 ]
Вернуться к началу
 Профиль Отправить личное сообщение  
Ответить с цитатой  
 Заголовок сообщения: Re: Разработка устройства управления электрокотлом (Рубин 03
СообщениеДобавлено: 25 янв 2016, 13:18 
Не в сети

Зарегистрирован: 03 ноя 2015, 09:38
Сообщения: 870
вот схема того модуля, выходные цепи отличаются от того что я последнее нарисовал


Вложения:
MAX485-Module-Sch1.jpg
MAX485-Module-Sch1.jpg [ 76.26 КБ | Просмотров: 11599 ]
Вернуться к началу
 Профиль Отправить личное сообщение  
Ответить с цитатой  
 Заголовок сообщения: Re: Разработка устройства управления электрокотлом (Рубин 03
СообщениеДобавлено: 25 янв 2016, 13:25 
Не в сети

Зарегистрирован: 03 ноя 2015, 09:38
Сообщения: 870
в качестве линии какой кабель нужно использовать?


Вернуться к началу
 Профиль Отправить личное сообщение  
Ответить с цитатой  
 Заголовок сообщения: Re: Разработка устройства управления электрокотлом (Рубин 03
СообщениеДобавлено: 25 янв 2016, 13:30 
Не в сети
Аватара пользователя

Зарегистрирован: 29 май 2011, 17:59
Сообщения: 3769
Откуда: Россия
Лучше, витую пару.


Вернуться к началу
 Профиль Отправить личное сообщение  
Ответить с цитатой  
Показать сообщения за:  Поле сортировки  
Начать новую тему Ответить на тему  [ Сообщений: 965 ]  На страницу Пред.  1 ... 70, 71, 72, 73, 74, 75, 76 ... 97  След.

Часовой пояс: UTC + 3 часа [ Летнее время ]


Кто сейчас на конференции

Сейчас этот форум просматривают: нет зарегистрированных пользователей и гости: 38


Вы можете начинать темы
Вы можете отвечать на сообщения
Вы не можете редактировать свои сообщения
Вы не можете удалять свои сообщения
Вы не можете добавлять вложения

Найти:
Перейти:  
Powered by phpBB © 2000, 2002, 2005, 2007 phpBB Group
Русская поддержка phpBB