Перейти к блогу GetChip.net - блог        JilTE[1] - в разработке     Модификации устройств - модификации

 
Текущее время: 27 мар 2026, 16:46

Часовой пояс: UTC + 3 часа [ Летнее время ]



Начать новую тему Ответить на тему  [ Сообщений: 9 ] 
Автор Сообщение
 Заголовок сообщения: RGB ночник. Помогите разработать
СообщениеДобавлено: 14 апр 2013, 18:52 
Не в сети

Зарегистрирован: 14 апр 2013, 18:19
Сообщения: 6
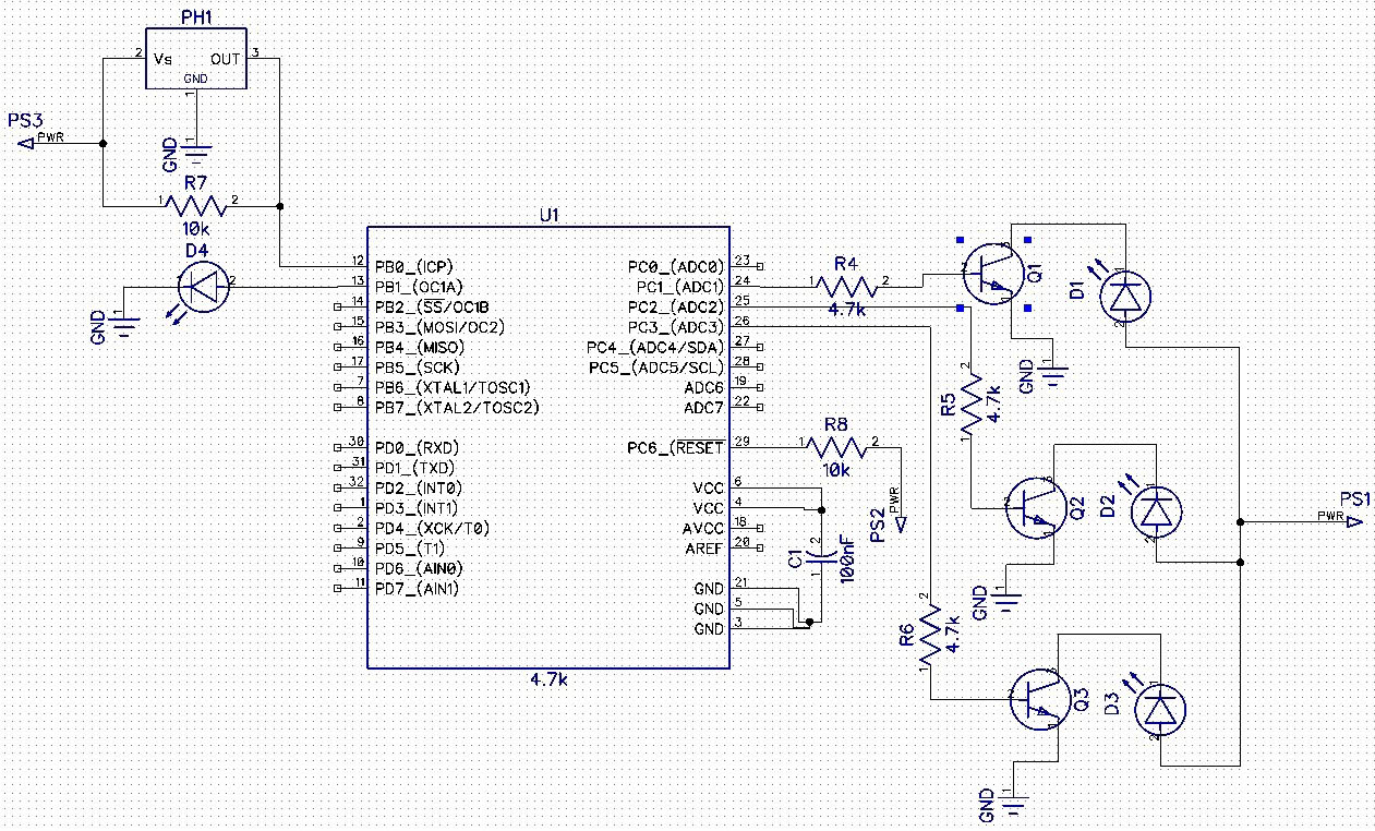
Здравствуйте. Я с 2010 года слежу за обновлениями сайта, все нравится, вплоть до дизайна. Все просто и понятно. Несколько месяцев назад я решил подарить своей девушке на день св. Валентина светодиодное сердце с управлением от mega8. Все спаял , благодаря информации с этого сайта прошил и все заработало. Ей очень понравилось. Меня же посетила идея разработать устройство (то есть не повторить, а хоть частичку своего внести в его работу). Я решил сделать RGB ночник. Вдохновившись последней темой о ИК датчике приближения. Я решил сделать ночник который можно было бы включать, выключать и менять цвет и яркость свечения приближением руки. Итак принцип работы устройства ( о внешнем виде не думал ) Ночник вставляем в розетку ( питаться будет от зарядника для телефона и USB) Он например горит цветом ( из памяти ). При кратковременном подносе руки он становится ярче на 100% Ну дабы осветить комнату, и затухает практически (напр до 10%) при таком же кратковременном подносе руки. А если держать руку и не убирать то цвет свечения плавно переливался из одного в другой дабы можно было выбрать подходящий себе под настроение. Можно было бы еще как то сменить режим работы ( Второй режим например для простого плавного переливания цветов и яркости в случайном порядке) А еще можно было бы сделать светомузыкальный эффект. Что то я размечтался =) Вот собственно и все. Будучи можно сказать новичком в этом деле ( знаю азы программирования, умею паять, знаю также устройство и принцип работы микроконтроллеров) Но устройств таких никогда не делал. Надеюсь на вашу помощь. Думаю сайт выбрал подходящий. Заранее спасибо. Вот прикладываю схемку того что я уже натворил а также архив со схемкой в DIPTRACE. За основу взял ATmega8.
noch_v1.jpg
noch_v1.jpg [ 404.11 КБ | Просмотров: 29297 ]


Вложения:
Ночник - RGB.rar [182.69 КБ]
Скачиваний: 1566
Вернуться к началу
 Профиль Отправить личное сообщение  
Ответить с цитатой  
 Заголовок сообщения: Re: RGB ночник. Помогите разработать
СообщениеДобавлено: 14 апр 2013, 19:18 
Не в сети
Аватара пользователя

Зарегистрирован: 29 май 2011, 17:59
Сообщения: 3769
Откуда: Россия
Красивая идея, :OK: начинайте разработку, а там может кто и поможет. :-) Смотря на чём Вы пишите.


Вернуться к началу
 Профиль Отправить личное сообщение  
Ответить с цитатой  
 Заголовок сообщения: Re: RGB ночник. Помогите разработать
СообщениеДобавлено: 14 апр 2013, 19:21 
Не в сети

Зарегистрирован: 14 апр 2013, 18:19
Сообщения: 6


Вернуться к началу
 Профиль Отправить личное сообщение  
Ответить с цитатой  
 Заголовок сообщения: Re: RGB ночник. Помогите разработать
СообщениеДобавлено: 14 апр 2013, 19:41 
Не в сети
Аватара пользователя

Зарегистрирован: 29 май 2011, 17:59
Сообщения: 3769
Откуда: Россия
Ну так основная масса пишут на Си. Да и примеров на Си огромная туча. А в блоге всё только на Algorithm Builder (графический ассемблер). Так что это тебе решать какой выбрать. Лучше знать оба. :D


Вернуться к началу
 Профиль Отправить личное сообщение  
Ответить с цитатой  
 Заголовок сообщения: Re: RGB ночник. Помогите разработать
СообщениеДобавлено: 14 апр 2013, 21:34 
Не в сети
Администратор
Аватара пользователя

Зарегистрирован: 15 май 2011, 23:00
Сообщения: 1904
Можно, теоретически, это реализовать прямо на платке IR-драйвера (как раз 3 выхода есть) вот только как себя поведет TSOP при облучении его параллельно с IR-LED цветными светодиодами? Частота облучения будет ровно в два раза меньше, но всетаки ...


Вернуться к началу
 Профиль Отправить личное сообщение  
Ответить с цитатой  
 Заголовок сообщения: Re: RGB ночник. Помогите разработать
СообщениеДобавлено: 15 апр 2013, 11:16 
Не в сети

Зарегистрирован: 14 апр 2013, 18:19
Сообщения: 6


Вложения:
dbl.jpg
dbl.jpg [ 86.69 КБ | Просмотров: 29273 ]
Вернуться к началу
 Профиль Отправить личное сообщение  
Ответить с цитатой  
 Заголовок сообщения: Re: RGB ночник. Помогите разработать
СообщениеДобавлено: 15 апр 2013, 19:46 
Не в сети
Администратор
Аватара пользователя

Зарегистрирован: 15 май 2011, 23:00
Сообщения: 1904
Накидываем идеи дальше!
Берем бокс на 50 дисков

Во внутрь вставляем несколько скрученных в кольцо прозрачных пленок с распечатанными на них цветным лазерным принтером картинок. Получаем что-то типа многоплановую круговую панораму (3D :) )Допустим первый слой травка, второй собачка (это если для детей ночничек), третий дерево, ну и так далее
Во внутрь 1W RGB светодиод (мощней не нужно - выйдет светильник)
Примеры панорам



Вернуться к началу
 Профиль Отправить личное сообщение  
Ответить с цитатой  
 Заголовок сообщения: Re: RGB ночник. Помогите разработать
СообщениеДобавлено: 16 апр 2013, 16:10 
Не в сети

Зарегистрирован: 14 апр 2013, 18:19
Сообщения: 6
2GetChiper
Замечательно!!! Мне нравится!
По вашему мнению будет ли IR видеть препятствие на расстоянии 10см, при включенном на полную мощность светодиоде?
Тогда на макетке подключаем светик, обдумываем режимы, пишем программный код. Возможно на ПП отделяем связку TSOP + IR - LED (для того что бы ее можно было устанавливать в копрусах типа как описано мною выше, либо тех в которых по каким либо причинам расопложение на основной плате не воз. После чего , прямые руки и смекалистость поможет создавать корпуса каждому кому как угодно и т.д. и т.п.


Вернуться к началу
 Профиль Отправить личное сообщение  
Ответить с цитатой  
 Заголовок сообщения: Re: RGB ночник. Помогите разработать
СообщениеДобавлено: 13 дек 2013, 10:26 
Не в сети
Аватара пользователя

Зарегистрирован: 12 фев 2012, 22:25
Сообщения: 72
Могу дать добрый совет не изобретать велосипед, да еще и тот, который даже на уровне идеи вызывает сомнения в отношении работоспособности (извините если резко). Гораздо проще использовать готовый датчик HC-SR04. Стоит копейки. Меряет расстояние до 5 метров, развязан со светом и очень легко управляется и программируется из AVR. Обратите внимание - очень рекомендую. С ним можно за 5 минут решить все ваши вопросы с ночником.

Могу поделиться своими наработками с похожим устройством, но управляемым с любого планшета (телефона) по Bluetooth дистанционно. -)


Вернуться к началу
 Профиль Отправить личное сообщение  
Ответить с цитатой  
Показать сообщения за:  Поле сортировки  
Начать новую тему Ответить на тему  [ Сообщений: 9 ] 

Часовой пояс: UTC + 3 часа [ Летнее время ]


Кто сейчас на конференции

Сейчас этот форум просматривают: нет зарегистрированных пользователей и гости: 12


Вы можете начинать темы
Вы можете отвечать на сообщения
Вы не можете редактировать свои сообщения
Вы не можете удалять свои сообщения
Вы не можете добавлять вложения

Найти:
Перейти:  
cron
Powered by phpBB © 2000, 2002, 2005, 2007 phpBB Group
Русская поддержка phpBB