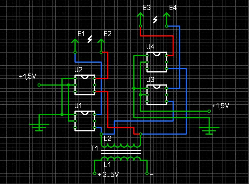
Доброго времени суток! Задался идеей, сделать так, что-бы можно было управлять/перенаправлять разряд с 2-й обмотки трансформатора на разные электроды. Иными словами, имеется схема электро стимулятора мышц, в основе которой стоит один повышающий трансформатор. На 1-ю обмотку трансформатора подается напряжение 5V. С 2-й обмотки трансформатора получаем краткосрочный разряд на два электрода. В данной ситуации, все работает/функционирует приемлемо. Один трансформатор, из 2-й обмотки которого выходят два провода на два электрода, на которые подается разряд. Но я хочу реализовать поддержку не двух, а сразу четырех электродов! Суть задачи состоит в том, что-бы по отдельности можно было задействовать 1-е два и 2-е два электрода отдельно друг от друга, т.е. подавая разряд на 1-е два электрода, 2-е два не должны реагировать и на оборот... Например, задействуем электроды расположенные с левой стороны, а электроды расположенные с правой стороны остается не задействованы и на оборот... Я пробовал использовать ключи на полевых/биполярных транзисторах в качестве переключателей, но из этого не чего не получилось. Исходящий ток все-равно идет на все четыре электрода. Пробовал использовать твердотельные реле "КР293КП1А", эффект был таким же... Возможно я что-то не учел, делал не правильно или неверно пытаюсь реализовать данную задачу...
