Перейти к блогу GetChip.net - блог        JilTE[1] - в разработке     Модификации устройств - модификации

 
Текущее время: 20 апр 2026, 02:41

Часовой пояс: UTC + 3 часа [ Летнее время ]



Начать новую тему Ответить на тему  [ Сообщений: 226 ]  На страницу 1, 2, 3, 4, 5 ... 23  След.
Автор Сообщение
 Заголовок сообщения: Контроллер доступа для ключей DS1990A (ATtiny45-SU)
СообщениеДобавлено: 05 апр 2013, 20:14 
Не в сети
Аватара пользователя

Зарегистрирован: 29 май 2011, 17:59
Сообщения: 3769
Откуда: Россия
.
Считыватель и ключ DS1990A.jpg
Считыватель и ключ DS1990A.jpg [ 9.2 КБ | Просмотров: 52027 ]


Последний раз редактировалось SVN 10 июн 2013, 22:50, всего редактировалось 2 раз(а).

Вернуться к началу
 Профиль Отправить личное сообщение  
Ответить с цитатой  
 Заголовок сообщения: Re: Контроллер доступа для ключей DS1990A (ATtiny45-SU)
СообщениеДобавлено: 05 апр 2013, 20:16 
Не в сети
Аватара пользователя

Зарегистрирован: 29 май 2011, 17:59
Сообщения: 3769
Откуда: Россия
:!:


Последний раз редактировалось SVN 10 июн 2013, 22:48, всего редактировалось 1 раз.

Вернуться к началу
 Профиль Отправить личное сообщение  
Ответить с цитатой  
 Заголовок сообщения: Re: Контроллер доступа для ключей DS1990A (ATtiny45-SU)
СообщениеДобавлено: 06 апр 2013, 17:18 
Не в сети
Аватара пользователя

Зарегистрирован: 29 май 2011, 17:59
Сообщения: 3769
Откуда: Россия
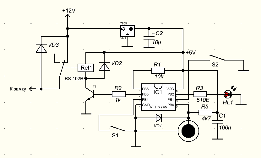
Для данной схемы, прошивка подправлена.
1.png
1.png [ 23.07 КБ | Просмотров: 52046 ]

DS1990_ATtiny45.hex [3.46 КБ]
Скачиваний: 3425


Вернуться к началу
 Профиль Отправить личное сообщение  
Ответить с цитатой  
 Заголовок сообщения: Re: Контроллер доступа для ключей DS1990A (ATtiny45-SU)
СообщениеДобавлено: 06 апр 2013, 17:20 
Не в сети
Аватара пользователя

Зарегистрирован: 29 май 2011, 17:59
Сообщения: 3769
Откуда: Россия
ПП в Sprint Layout 6.0 под корпус G1011.
2.png
2.png [ 75.97 КБ | Просмотров: 52046 ]

DS1990A.rar [17.78 КБ]
Скачиваний: 2889

g1011.jpg
g1011.jpg [ 21.08 КБ | Просмотров: 52043 ]

Чуть не забыл, разъём для программирования не в стандартном расположении выводов (зеркальный вид). При использовании этой ПП будьте внимательны.


Вернуться к началу
 Профиль Отправить личное сообщение  
Ответить с цитатой  
 Заголовок сообщения: Re: Контроллер доступа для ключей DS1990A (ATtiny45-SU)
СообщениеДобавлено: 07 апр 2013, 12:46 
Не в сети
Администратор
Аватара пользователя

Зарегистрирован: 15 май 2011, 23:00
Сообщения: 1904
Отличное устройство! Просто и функционально.
А в живую оно есть?


Вернуться к началу
 Профиль Отправить личное сообщение  
Ответить с цитатой  
 Заголовок сообщения: Re: Контроллер доступа для ключей DS1990A (ATtiny45-SU)
СообщениеДобавлено: 07 апр 2013, 12:51 
Не в сети
Аватара пользователя

Зарегистрирован: 29 май 2011, 17:59
Сообщения: 3769
Откуда: Россия


Вернуться к началу
 Профиль Отправить личное сообщение  
Ответить с цитатой  
 Заголовок сообщения: Re: Контроллер доступа для ключей DS1990A (ATtiny45-SU)
СообщениеДобавлено: 14 апр 2013, 13:18 
Не в сети

Зарегистрирован: 08 ноя 2012, 23:06
Сообщения: 300
:OK: :OK: :OK: :OK: :OK:


Вернуться к началу
 Профиль Отправить личное сообщение  
Ответить с цитатой  
 Заголовок сообщения: Re: Контроллер доступа для ключей DS1990A (ATtiny45-SU)
СообщениеДобавлено: 17 апр 2013, 20:27 
Не в сети
Аватара пользователя

Зарегистрирован: 29 май 2011, 17:59
Сообщения: 3769
Откуда: Россия
Если кому интересно, в блоге появилась статья по данному устройству с улучшениями.


Вернуться к началу
 Профиль Отправить личное сообщение  
Ответить с цитатой  
 Заголовок сообщения: Re: Контроллер доступа для ключей DS1990A (ATtiny45-SU)
СообщениеДобавлено: 18 апр 2013, 14:02 
Не в сети

Зарегистрирован: 20 май 2011, 23:58
Сообщения: 6
Такое-же устройство я делал года два тому назад, но на языке СИ в CodeVision, может кому нибудь будет интересно - вся конструкция в прилагаемом архиве. У меня там прошивки на разные контроллеры: tiny13, tiny25, tiny85 (на tiny45 можно сделать изменив пару цифр в программе), соответственно и количество ключей: 7, 15, 31, 63.


Вложения:
Controller.rar [505.78 КБ]
Скачиваний: 3184
Вернуться к началу
 Профиль Отправить личное сообщение  
Ответить с цитатой  
 Заголовок сообщения: Re: Контроллер доступа для ключей DS1990A (ATtiny45-SU)
СообщениеДобавлено: 18 апр 2013, 18:18 
Не в сети
Администратор
Аватара пользователя

Зарегистрирован: 15 май 2011, 23:00
Сообщения: 1904
Действительно похоже. А что там ассемблер у тини13 делает?


Вернуться к началу
 Профиль Отправить личное сообщение  
Ответить с цитатой  
Показать сообщения за:  Поле сортировки  
Начать новую тему Ответить на тему  [ Сообщений: 226 ]  На страницу 1, 2, 3, 4, 5 ... 23  След.

Часовой пояс: UTC + 3 часа [ Летнее время ]


Кто сейчас на конференции

Сейчас этот форум просматривают: нет зарегистрированных пользователей и гости: 17


Вы можете начинать темы
Вы можете отвечать на сообщения
Вы не можете редактировать свои сообщения
Вы не можете удалять свои сообщения
Вы не можете добавлять вложения

Найти:
Перейти:  
cron
Powered by phpBB © 2000, 2002, 2005, 2007 phpBB Group
Русская поддержка phpBB