Перейти к блогу GetChip.net - блог        JilTE[1] - в разработке     Модификации устройств - модификации

 
Текущее время: 06 дек 2025, 08:27

Часовой пояс: UTC + 3 часа [ Летнее время ]



Начать новую тему Ответить на тему  [ Сообщений: 65 ]  На страницу Пред.  1, 2, 3, 4, 5, 6, 7  След.
Автор Сообщение
 Заголовок сообщения: Re: 4ре кнопки в один провод
СообщениеДобавлено: 11 май 2014, 17:34 
Не в сети

Зарегистрирован: 06 янв 2014, 00:00
Сообщения: 64
заранее благодарен.


Вернуться к началу
 Профиль Отправить личное сообщение  
Ответить с цитатой  
 Заголовок сообщения: Re: 4ре кнопки в один провод
СообщениеДобавлено: 11 май 2014, 17:39 
Не в сети

Зарегистрирован: 18 апр 2014, 10:09
Сообщения: 13
схема ет да с ошибкой подачи напруги для делителя и номиналами резюков у кнопок)) но я ее прикрепил стабилитрон показать....


Вернуться к началу
 Профиль Отправить личное сообщение  
Ответить с цитатой  
 Заголовок сообщения: Re: 4ре кнопки в один провод
СообщениеДобавлено: 11 май 2014, 21:32 
Не в сети
Аватара пользователя

Зарегистрирован: 29 май 2011, 17:59
Сообщения: 3769
Откуда: Россия


Последний раз редактировалось SVN 12 май 2014, 17:34, всего редактировалось 1 раз.

Вернуться к началу
 Профиль Отправить личное сообщение  
Ответить с цитатой  
 Заголовок сообщения: Re: 4ре кнопки в один провод
СообщениеДобавлено: 11 май 2014, 23:16 
Не в сети

Зарегистрирован: 06 янв 2014, 00:00
Сообщения: 64
решил до завтра не ждать-проверил сразу.Увеличение и уменьшение яркости сопровождается мерцанием ламп с частотой примерно 10 гц.Вот!Канал без ШИМ работает нормально без сбоев.


Вернуться к началу
 Профиль Отправить личное сообщение  
Ответить с цитатой  
 Заголовок сообщения: Re: 4ре кнопки в один провод
СообщениеДобавлено: 11 май 2014, 23:18 
Не в сети

Зарегистрирован: 06 янв 2014, 00:00
Сообщения: 64
В установившем режиме светят ровно.без мерцания


Вернуться к началу
 Профиль Отправить личное сообщение  
Ответить с цитатой  
 Заголовок сообщения: Re: 4ре кнопки в один провод
СообщениеДобавлено: 11 май 2014, 23:21 
Не в сети
Аватара пользователя

Зарегистрирован: 29 май 2011, 17:59
Сообщения: 3769
Откуда: Россия


Вернуться к началу
 Профиль Отправить личное сообщение  
Ответить с цитатой  
 Заголовок сообщения: Re: 4ре кнопки в один провод
СообщениеДобавлено: 12 май 2014, 17:37 
Не в сети
Аватара пользователя

Зарегистрирован: 29 май 2011, 17:59
Сообщения: 3769
Откуда: Россия


Вложения:
Tiny13_LEXX_64.hex [1.32 КБ]
Скачиваний: 1074
Фьюзы ATtiny13 внутренний RC генератор на 9.6МГц.png
Фьюзы ATtiny13 внутренний RC генератор на 9.6МГц.png [ 7.5 КБ | Просмотров: 11844 ]


Последний раз редактировалось SVN 12 май 2014, 18:49, всего редактировалось 1 раз.
Вернуться к началу
 Профиль Отправить личное сообщение  
Ответить с цитатой  
 Заголовок сообщения: Re: 4ре кнопки в один провод
СообщениеДобавлено: 12 май 2014, 18:00 
Не в сети

Зарегистрирован: 06 янв 2014, 00:00
Сообщения: 64
прошил. чуть позже отпишусь.Единственное что могу сказать немного нарушен изначальный алгоритм. А плавное включение и отключение на УРА.


Вернуться к началу
 Профиль Отправить личное сообщение  
Ответить с цитатой  
 Заголовок сообщения: Re: 4ре кнопки в один провод
СообщениеДобавлено: 12 май 2014, 18:12 
Не в сети
Аватара пользователя

Зарегистрирован: 29 май 2011, 17:59
Сообщения: 3769
Откуда: Россия


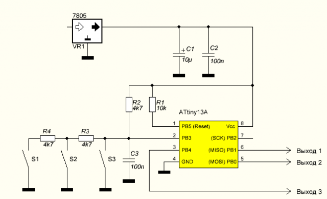
Вложения:
1.png
1.png [ 13.44 КБ | Просмотров: 11839 ]
Вернуться к началу
 Профиль Отправить личное сообщение  
Ответить с цитатой  
 Заголовок сообщения: Re: 4ре кнопки в один провод
СообщениеДобавлено: 12 май 2014, 18:49 
Не в сети
Аватара пользователя

Зарегистрирован: 29 май 2011, 17:59
Сообщения: 3769
Откуда: Россия
Пардон, точно не так как надо… :roll: прошивку перезалил, теперь всё по алгоритму. :-)


Вернуться к началу
 Профиль Отправить личное сообщение  
Ответить с цитатой  
Показать сообщения за:  Поле сортировки  
Начать новую тему Ответить на тему  [ Сообщений: 65 ]  На страницу Пред.  1, 2, 3, 4, 5, 6, 7  След.

Часовой пояс: UTC + 3 часа [ Летнее время ]


Кто сейчас на конференции

Сейчас этот форум просматривают: нет зарегистрированных пользователей и гости: 3


Вы можете начинать темы
Вы можете отвечать на сообщения
Вы не можете редактировать свои сообщения
Вы не можете удалять свои сообщения
Вы не можете добавлять вложения

Найти:
Перейти:  
cron
Powered by phpBB © 2000, 2002, 2005, 2007 phpBB Group
Русская поддержка phpBB