Перейти к блогу GetChip.net - блог        JilTE[1] - в разработке     Модификации устройств - модификации

 
Текущее время: 10 мар 2026, 06:53

Часовой пояс: UTC + 3 часа [ Летнее время ]



Начать новую тему Ответить на тему  [ Сообщений: 9 ] 
Автор Сообщение
 Заголовок сообщения: ДЛЯ ДОМА ДЛЯ СЕМЬИ НУЖНА ПРОШИВКА.
СообщениеДобавлено: 08 июн 2014, 09:09 
Не в сети

Зарегистрирован: 06 янв 2014, 00:00
Сообщения: 64
ДИММЕР.spl7 [17.06 КБ]
Скачиваний: 1560
Господа изобретатели.Помогите пожалуйста.Во время ремонта понатыкал для освещения и подсветки
светодиодных лент.Всё нормально.но включаются они сразу на всю свою мощь.что весьма неприятно для глаз.Пораскинув чем бог послал придумал такую штуку.Но в программировании мягко выражаясь не силён. Сделайте пожалуйста прошивку для данного девайса.Если конечно это реально. Заранее ьлагодарен.


Вернуться к началу
 Профиль Отправить личное сообщение  
Ответить с цитатой  
 Заголовок сообщения: Re: ДЛЯ ДОМА ДЛЯ СЕМЬИ НУЖНА ПРОШИВКА.
СообщениеДобавлено: 09 июн 2014, 08:59 
Не в сети

Зарегистрирован: 12 фев 2012, 00:44
Сообщения: 221
Откуда: Минск
Обратите внимание на устройство с форума viewtopic.php?f=8&t=322 Есть версия и для светодиодов.


Вернуться к началу
 Профиль Отправить личное сообщение  
Ответить с цитатой  
 Заголовок сообщения: Re: ДЛЯ ДОМА ДЛЯ СЕМЬИ НУЖНА ПРОШИВКА.
СообщениеДобавлено: 09 июн 2014, 22:06 
Не в сети
Аватара пользователя

Зарегистрирован: 29 май 2011, 17:59
Сообщения: 3769
Откуда: Россия


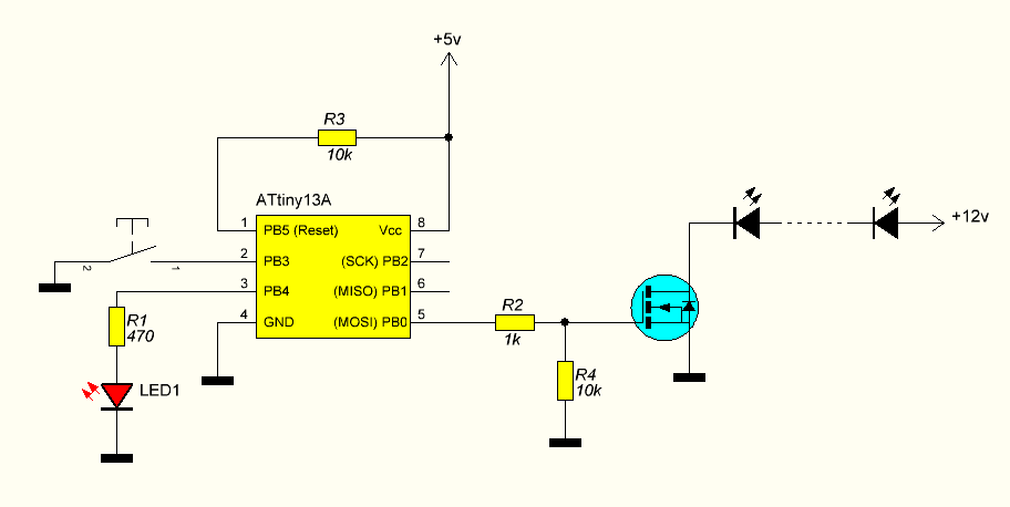
Вложения:
Dimmer.png
Dimmer.png [ 15.07 КБ | Просмотров: 23738 ]
3.png
3.png [ 18.76 КБ | Просмотров: 23738 ]
Tiny13_Dimmer.hex [889 байт]
Скачиваний: 1722
Вернуться к началу
 Профиль Отправить личное сообщение  
Ответить с цитатой  
 Заголовок сообщения: Re: ДЛЯ ДОМА ДЛЯ СЕМЬИ НУЖНА ПРОШИВКА.
СообщениеДобавлено: 12 июн 2014, 23:11 
Не в сети

Зарегистрирован: 06 янв 2014, 00:00
Сообщения: 64
Спасибо большое что откликнулись.На выходных обязательно попробую. И отпишусь.


Вернуться к началу
 Профиль Отправить личное сообщение  
Ответить с цитатой  
 Заголовок сообщения: Re: ДЛЯ ДОМА ДЛЯ СЕМЬИ НУЖНА ПРОШИВКА.
СообщениеДобавлено: 14 апр 2015, 14:32 
Не в сети

Зарегистрирован: 03 ноя 2014, 14:39
Сообщения: 19
Добрый день Евгений!
У Вас случайно не осталось исходника? Хочу приделать фотодиод для контроля освещенности.


Вернуться к началу
 Профиль Отправить личное сообщение  
Ответить с цитатой  
 Заголовок сообщения: Re: ДЛЯ ДОМА ДЛЯ СЕМЬИ НУЖНА ПРОШИВКА.
СообщениеДобавлено: 14 апр 2015, 15:33 
Не в сети
Аватара пользователя

Зарегистрирован: 29 май 2011, 17:59
Сообщения: 3769
Откуда: Россия


Вернуться к началу
 Профиль Отправить личное сообщение  
Ответить с цитатой  
 Заголовок сообщения: Re: ДЛЯ ДОМА ДЛЯ СЕМЬИ НУЖНА ПРОШИВКА.
СообщениеДобавлено: 15 апр 2015, 02:05 
Не в сети

Зарегистрирован: 03 ноя 2014, 14:39
Сообщения: 19


Вернуться к началу
 Профиль Отправить личное сообщение  
Ответить с цитатой  
 Заголовок сообщения: Re: ДЛЯ ДОМА ДЛЯ СЕМЬИ НУЖНА ПРОШИВКА.
СообщениеДобавлено: 15 апр 2015, 14:44 
Не в сети
Аватара пользователя

Зарегистрирован: 29 май 2011, 17:59
Сообщения: 3769
Откуда: Россия


Вложения:
Dimmer_ATtiny13.zip [7.66 КБ]
Скачиваний: 1386
Вернуться к началу
 Профиль Отправить личное сообщение  
Ответить с цитатой  
 Заголовок сообщения: Re: ДЛЯ ДОМА ДЛЯ СЕМЬИ НУЖНА ПРОШИВКА.
СообщениеДобавлено: 17 апр 2015, 18:21 
Спасибо! По рабочему исходнику мне гораздо проще учиться.


Вернуться к началу
  
Ответить с цитатой  
Показать сообщения за:  Поле сортировки  
Начать новую тему Ответить на тему  [ Сообщений: 9 ] 

Часовой пояс: UTC + 3 часа [ Летнее время ]


Кто сейчас на конференции

Сейчас этот форум просматривают: нет зарегистрированных пользователей и гости: 3


Вы можете начинать темы
Вы можете отвечать на сообщения
Вы не можете редактировать свои сообщения
Вы не можете удалять свои сообщения
Вы не можете добавлять вложения

Найти:
Перейти:  
cron
Powered by phpBB © 2000, 2002, 2005, 2007 phpBB Group
Русская поддержка phpBB