Перейти к блогу GetChip.net - блог        JilTE[1] - в разработке     Модификации устройств - модификации

 
Текущее время: 13 дек 2025, 12:33

Часовой пояс: UTC + 3 часа [ Летнее время ]



Начать новую тему Ответить на тему  [ Сообщений: 358 ]  На страницу Пред.  1 ... 25, 26, 27, 28, 29, 30, 31 ... 36  След.
Автор Сообщение
 Заголовок сообщения: Re: 093-12-ти канальная супер гирлянда на ATtiny2313.
СообщениеДобавлено: 10 окт 2015, 18:08 
Не в сети

Зарегистрирован: 16 авг 2013, 00:02
Сообщения: 10
Помогите, собрал схемку, работает как на видео у zktch http://www.youtube.com/watch?v=y6EePj_0 ... e=youtu.be
Плата, которую травил, во вложении, вроде проверял несколько раз, косяков не наблюдаю.
Напряжение на МК 4,9В.
(ИК отключил, чтобы исключить его из списка виновников) При долгом удержании кнопки на плате, гирлянда начинает моргать всеми цветами одновременно и ничего не происходит, помогает только снятие питание.
Плата.zip [19.67 КБ]
Скачиваний: 849


Вернуться к началу
 Профиль Отправить личное сообщение  
Ответить с цитатой  
 Заголовок сообщения: Re: 093-12-ти канальная супер гирлянда на ATtiny2313.
СообщениеДобавлено: 10 окт 2015, 19:21 
Не в сети
Аватара пользователя

Зарегистрирован: 29 май 2011, 17:59
Сообщения: 3769
Откуда: Россия
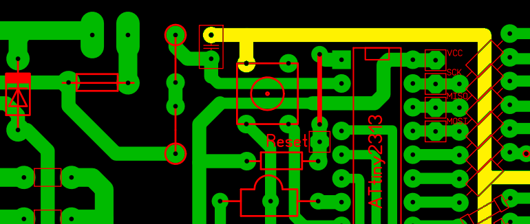
Присутствуют как грубые ошибки на ПП, так и…

Шина (жёлтая) не будет иметь потенциал 0 вольт по отношению к общей шине GND.
1.png
1.png [ 40.72 КБ | Просмотров: 14420 ]


Эта шина не GND, согласно схеме это +220…
2.png
2.png [ 31.28 КБ | Просмотров: 14420 ]


Вернуться к началу
 Профиль Отправить личное сообщение  
Ответить с цитатой  
 Заголовок сообщения: Re: 093-12-ти канальная супер гирлянда на ATtiny2313.
СообщениеДобавлено: 13 окт 2015, 21:02 
Не в сети

Зарегистрирован: 16 авг 2013, 00:02
Сообщения: 10


Вернуться к началу
 Профиль Отправить личное сообщение  
Ответить с цитатой  
 Заголовок сообщения: Re: 093-12-ти канальная супер гирлянда на ATtiny2313.
СообщениеДобавлено: 13 окт 2015, 22:11 
Не в сети
Аватара пользователя

Зарегистрирован: 29 май 2011, 17:59
Сообщения: 3769
Откуда: Россия
Перечитать статью автора, и следовать его рекомендациям, так как схема проверена и работает на 100% (видно по видео). Связаться с автором рисунка ПП… спросить его, из каких соображений он на общей шине сделал перемычку меньшего сечения чем нарисованные дорожки, почему шину «+220» назвал шиной GND, зачем установил стабилизатор (какое напряжение на входе стабилизатора; почему до стабилизатора нет ёмкостей), работает ли его устройство в данной конфигурации… да и сам МК необходимо проверить для полной уверенности, работает ли он по заданному алгоритму.


Вернуться к началу
 Профиль Отправить личное сообщение  
Ответить с цитатой  
 Заголовок сообщения: Re: 093-12-ти канальная супер гирлянда на ATtiny2313.
СообщениеДобавлено: 14 окт 2015, 02:16 
Не в сети

Зарегистрирован: 16 авг 2013, 00:02
Сообщения: 10


Вернуться к началу
 Профиль Отправить личное сообщение  
Ответить с цитатой  
 Заголовок сообщения: Re: 093-12-ти канальная супер гирлянда на ATtiny2313.
СообщениеДобавлено: 14 окт 2015, 11:11 
Не в сети
Аватара пользователя

Зарегистрирован: 29 май 2011, 17:59
Сообщения: 3769
Откуда: Россия


Вложения:
1.png
1.png [ 49.76 КБ | Просмотров: 14302 ]
2.png
2.png [ 46.14 КБ | Просмотров: 14311 ]
Вернуться к началу
 Профиль Отправить личное сообщение  
Ответить с цитатой  
 Заголовок сообщения: Re: 093-12-ти канальная супер гирлянда на ATtiny2313.
СообщениеДобавлено: 02 дек 2015, 18:08 
Не в сети

Зарегистрирован: 02 дек 2015, 17:58
Сообщения: 17
Всем привет. Решил тоже собрать супер гирлянду. Питание сделал на трансформаторе, на выходе использовал симисторы BT136 с развязкой от МК через MOC3021. И тут возникла проблема: МК выдает импульсы длительностью примерно 615 нс и по всей видимости оптопара не успевает сработать. Подскажите как увеличить в программе длительность импульса. Сам в написании программ не силен.


Вернуться к началу
 Профиль Отправить личное сообщение  
Ответить с цитатой  
 Заголовок сообщения: Re: 093-12-ти канальная супер гирлянда на ATtiny2313.
СообщениеДобавлено: 02 дек 2015, 22:54 
Не в сети
Администратор
Аватара пользователя

Зарегистрирован: 15 май 2011, 23:00
Сообщения: 1904
Импульс и так не маленький.Может быть это проблема с подключением МОС? Какой там к нему стоит резистор?


Вернуться к началу
 Профиль Отправить личное сообщение  
Ответить с цитатой  
 Заголовок сообщения: Re: 093-12-ти канальная супер гирлянда на ATtiny2313.
СообщениеДобавлено: 03 дек 2015, 06:45 
Не в сети

Зарегистрирован: 02 дек 2015, 17:58
Сообщения: 17
Резистор сначала стоял 330 ом, потом пробовал уменьшать не помогает. Иногда были срабатывания не устойчивые. Если вывод MOC отключить от МК и через резистор подключить к +5 вольт, то симистор открывается.


Вернуться к началу
 Профиль Отправить личное сообщение  
Ответить с цитатой  
 Заголовок сообщения: Re: 093-12-ти канальная супер гирлянда на ATtiny2313.
СообщениеДобавлено: 03 дек 2015, 09:49 
Не в сети

Зарегистрирован: 02 дек 2015, 17:58
Сообщения: 17
Методом научного тыка удалось увеличить длительность импульса до 2,1 мкс. Все заработало, правда некоторые каналы не уверенно срабатывали. Поставил резисторы 100 Ом в цепи светодиодов оптопар и все стало нормально работать. Пока проверить удалось одной лампочкой поочередно подключая к каналам. Жду когда приедут гирлянды с Поднебесной чтоб провести окончательную обкатку.


Вернуться к началу
 Профиль Отправить личное сообщение  
Ответить с цитатой  
Показать сообщения за:  Поле сортировки  
Начать новую тему Ответить на тему  [ Сообщений: 358 ]  На страницу Пред.  1 ... 25, 26, 27, 28, 29, 30, 31 ... 36  След.

Часовой пояс: UTC + 3 часа [ Летнее время ]


Кто сейчас на конференции

Сейчас этот форум просматривают: нет зарегистрированных пользователей и гости: 2


Вы не можете начинать темы
Вы можете отвечать на сообщения
Вы не можете редактировать свои сообщения
Вы не можете удалять свои сообщения
Вы не можете добавлять вложения

Найти:
Перейти:  
cron
Powered by phpBB © 2000, 2002, 2005, 2007 phpBB Group
Русская поддержка phpBB