Перейти к блогу GetChip.net - блог        JilTE[1] - в разработке     Модификации устройств - модификации

 
Текущее время: 26 янв 2026, 20:07

Часовой пояс: UTC + 3 часа [ Летнее время ]



Начать новую тему Ответить на тему  [ Сообщений: 110 ]  На страницу Пред.  1 ... 7, 8, 9, 10, 11  След.
Автор Сообщение
 Заголовок сообщения: Re: Включение/отключение одной кнопкой ATtiny13
СообщениеДобавлено: 04 янв 2015, 23:03 
Не в сети
Аватара пользователя

Зарегистрирован: 29 май 2011, 17:59
Сообщения: 3769
Откуда: Россия


Вернуться к началу
 Профиль Отправить личное сообщение  
Ответить с цитатой  
 Заголовок сообщения: Re: Включение/отключение одной кнопкой ATtiny13
СообщениеДобавлено: 05 янв 2015, 00:02 
Не в сети
Аватара пользователя

Зарегистрирован: 12 янв 2014, 16:16
Сообщения: 82
Предлагаю вариант такой
только тогда на выходе порта активным должен быть уровень 1


Вернуться к началу
 Профиль Отправить личное сообщение  
Ответить с цитатой  
 Заголовок сообщения: Re: Включение/отключение одной кнопкой ATtiny13
СообщениеДобавлено: 05 янв 2015, 00:35 
Не в сети
Аватара пользователя

Зарегистрирован: 29 май 2011, 17:59
Сообщения: 3769
Откуда: Россия
:-) Он не хочет ничего менять… его устраивает родной PNP…


Вернуться к началу
 Профиль Отправить личное сообщение  
Ответить с цитатой  
 Заголовок сообщения: Re: Включение/отключение одной кнопкой ATtiny13
СообщениеДобавлено: 05 янв 2015, 12:29 
Не в сети

Зарегистрирован: 11 июл 2013, 22:36
Сообщения: 127
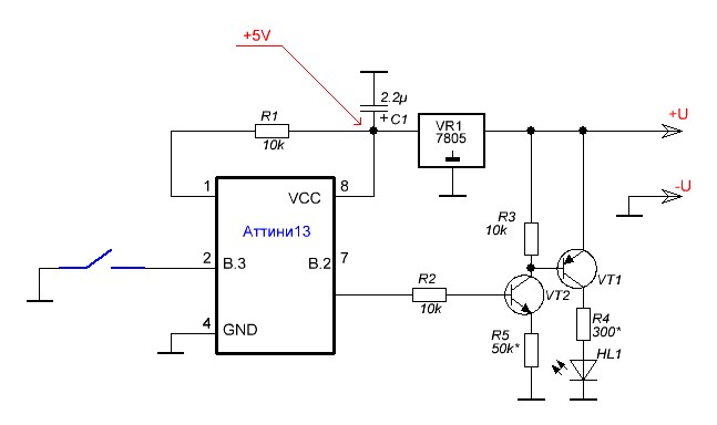
По идее резистор между базой и эмиттером как в схеме должен выключить п-н-п транзистор в Z состоянии, но вот как будет себя чувствовать порт мк при подаче на его вход напряжения через этот резистор +12В вопрос , сгорит ? можно попробывать свыше мегаОма этот резистор поставить.
Можно и проще и безопаснее сделать думаю по этой схеме п-н-п запитать - управление 1 и 0.


Вложения:
1123.JPG
1123.JPG [ 27.38 КБ | Просмотров: 14485 ]
Вернуться к началу
 Профиль Отправить личное сообщение  
Ответить с цитатой  
 Заголовок сообщения: Re: Включение/отключение одной кнопкой ATtiny13
СообщениеДобавлено: 05 янв 2015, 13:37 
Не в сети
Аватара пользователя

Зарегистрирован: 29 май 2011, 17:59
Сообщения: 3769
Откуда: Россия


Вернуться к началу
 Профиль Отправить личное сообщение  
Ответить с цитатой  
 Заголовок сообщения: Re: Включение/отключение одной кнопкой ATtiny13
СообщениеДобавлено: 06 янв 2015, 16:53 
Не в сети

Зарегистрирован: 26 окт 2014, 01:27
Сообщения: 71


Вернуться к началу
 Профиль Отправить личное сообщение  
Ответить с цитатой  
 Заголовок сообщения: Re: Включение/отключение одной кнопкой ATtiny13
СообщениеДобавлено: 06 янв 2015, 16:54 
Не в сети

Зарегистрирован: 26 окт 2014, 01:27
Сообщения: 71


Вернуться к началу
 Профиль Отправить личное сообщение  
Ответить с цитатой  
 Заголовок сообщения: Re: Включение/отключение одной кнопкой ATtiny13
СообщениеДобавлено: 06 янв 2015, 17:04 
Не в сети

Зарегистрирован: 26 окт 2014, 01:27
Сообщения: 71


Последний раз редактировалось peit 06 янв 2015, 17:17, всего редактировалось 1 раз.

Вернуться к началу
 Профиль Отправить личное сообщение  
Ответить с цитатой  
 Заголовок сообщения: Re: Включение/отключение одной кнопкой ATtiny13
СообщениеДобавлено: 06 янв 2015, 17:10 
Не в сети

Зарегистрирован: 26 окт 2014, 01:27
Сообщения: 71
вот схема, которая была изначально, из коробки как говорится.
30 светодиодов подключены параллельно!
всё ето дело питалось от 4.5 вольт
при подключении к ЛБП ето всё устройство потребляло 1.6 ампера!
я конечно был в шоке и переделал по нормальному.
теперь я могу подключить 12 вольт и потребление с нпн где то около 200мА.


Вложения:
lantern.jpg
lantern.jpg [ 54.48 КБ | Просмотров: 14442 ]
Вернуться к началу
 Профиль Отправить личное сообщение  
Ответить с цитатой  
 Заголовок сообщения: Re: Включение/отключение одной кнопкой ATtiny13
СообщениеДобавлено: 06 янв 2015, 19:59 
Не в сети
Аватара пользователя

Зарегистрирован: 29 май 2011, 17:59
Сообщения: 3769
Откуда: Россия


Вернуться к началу
 Профиль Отправить личное сообщение  
Ответить с цитатой  
Показать сообщения за:  Поле сортировки  
Начать новую тему Ответить на тему  [ Сообщений: 110 ]  На страницу Пред.  1 ... 7, 8, 9, 10, 11  След.

Часовой пояс: UTC + 3 часа [ Летнее время ]


Кто сейчас на конференции

Сейчас этот форум просматривают: нет зарегистрированных пользователей и гости: 12


Вы можете начинать темы
Вы можете отвечать на сообщения
Вы не можете редактировать свои сообщения
Вы не можете удалять свои сообщения
Вы не можете добавлять вложения

Найти:
Перейти:  
Powered by phpBB © 2000, 2002, 2005, 2007 phpBB Group
Русская поддержка phpBB