Перейти к блогу GetChip.net - блог        JilTE[1] - в разработке     Модификации устройств - модификации

 
Текущее время: 04 мар 2026, 18:30

Часовой пояс: UTC + 3 часа [ Летнее время ]



Начать новую тему Ответить на тему  [ Сообщений: 419 ]  На страницу Пред.  1 ... 31, 32, 33, 34, 35, 36, 37 ... 42  След.
Автор Сообщение
 Заголовок сообщения: Re: Mod#084 (Двуканальный термометр-термостат на ATmega8)
СообщениеДобавлено: 06 май 2016, 15:55 
Не в сети
Аватара пользователя

Зарегистрирован: 29 май 2011, 17:59
Сообщения: 3769
Откуда: Россия


Вернуться к началу
 Профиль Отправить личное сообщение  
Ответить с цитатой  
 Заголовок сообщения: Re: Mod#084 (Двуканальный термометр-термостат на ATmega8)
СообщениеДобавлено: 24 май 2016, 18:27 
Не в сети
Аватара пользователя

Зарегистрирован: 29 май 2011, 17:59
Сообщения: 3769
Откуда: Россия


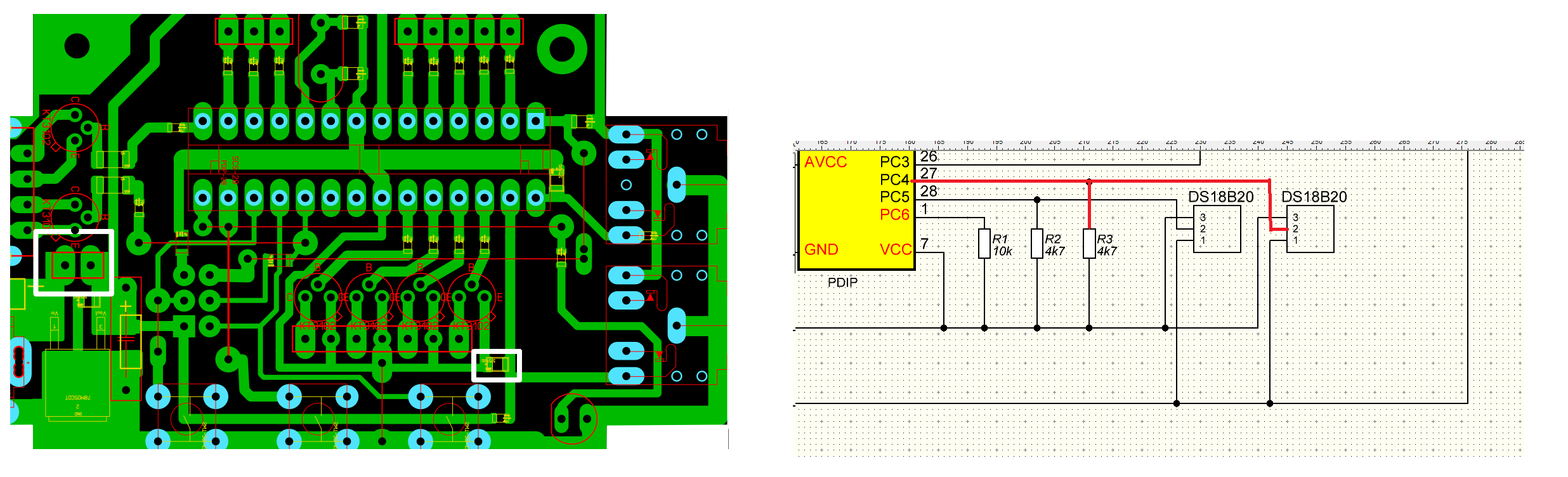
Вложения:
1.png
1.png [ 40.25 КБ | Просмотров: 15002 ]
Вернуться к началу
 Профиль Отправить личное сообщение  
Ответить с цитатой  
 Заголовок сообщения: Re: Mod#084 (Двуканальный термометр-термостат на ATmega8)
СообщениеДобавлено: 24 май 2016, 20:28 
Не в сети

Зарегистрирован: 12 май 2016, 16:12
Сообщения: 1


Вложения:
Комментарий к файлу: Что за перемычка на стабилизаторе? И для чего вывод 27 заземлять?
Зразок.png
Зразок.png [ 233.42 КБ | Просмотров: 14998 ]
Вернуться к началу
 Профиль Отправить личное сообщение  
Ответить с цитатой  
 Заголовок сообщения: Re: Mod#084 (Двуканальный термометр-термостат на ATmega8)
СообщениеДобавлено: 24 май 2016, 20:46 
Не в сети
Аватара пользователя

Зарегистрирован: 29 май 2011, 17:59
Сообщения: 3769
Откуда: Россия


Вернуться к началу
 Профиль Отправить личное сообщение  
Ответить с цитатой  
 Заголовок сообщения: Re: Mod#084 (Двуканальный термометр-термостат на ATmega8)
СообщениеДобавлено: 13 июн 2016, 15:23 
Не в сети

Зарегистрирован: 13 июн 2016, 15:02
Сообщения: 4
Доброго ВСЕМ дня Спасибо автору за изделие Эксплуатировал ЕГО эту зиму - "берег" картошку Столкнулся ВОТ с какими проблемами Все устройство стояло рядом с контейнером для картошки на холоде-при понижении температуры ниже 15-20 градусов-аппарат начинал "глючить"-НЕ ВЫКЛЮЧАЛСЯ при достижении заданной температуры (хотя установки стояли .как надо) При рестарте (ВКЛ-ВЫКЛ)-начинало работать И так раза 4 за зиму Решил перенести "блочек" в квартиру Удлиннил кабель от датчиков до блока на 8 метров Теперь при включении загорается 85.0 и температуру не меряет не на перво ни на втором датчике (установки границ измерений-устанавливаются) Возвращаю НА МЕСТО-все работает Что МОЖНО сделать? Как исправить? (МОД-2 По "удлиннителю" идет 4 провода к датчикам + - и телеметрия и еще по четырем проводам -исполнительные контакты)


Вернуться к началу
 Профиль Отправить личное сообщение  
Ответить с цитатой  
 Заголовок сообщения: Re: Mod#084 (Двуканальный термометр-термостат на ATmega8)
СообщениеДобавлено: 13 июн 2016, 16:44 
Не в сети
Аватара пользователя

Зарегистрирован: 29 май 2011, 17:59
Сообщения: 3769
Откуда: Россия


Вернуться к началу
 Профиль Отправить личное сообщение  
Ответить с цитатой  
 Заголовок сообщения: Re: Mod#084 (Двуканальный термометр-термостат на ATmega8)
СообщениеДобавлено: 14 июн 2016, 15:28 
Не в сети

Зарегистрирован: 13 июн 2016, 15:02
Сообщения: 4
К программе претензий нет-отработала зиму отлично Спасибо ЕЩЕ раз (это МОЕ первое изделие на контролере) По магистральному кабелю у меня идет только управление и питание датчиков и постоянк 5 вольт-на питание схемы (весь "букет" в экране) Сегодня экспериментировал с изменением "подтяжки" по питанию (изменял резистор на 4.7 ком От 1.5 до 10 ком)-ни чего не дало (По моему- сжег датчик-сейчас показывает -0.5)Где то на форуме вычитал.что при "длинном" датчике."подтяжку" нужно ставить ВОЗЛЕ датчика Если не получится-поставлю схему внутри коробка.а индикатор "вынесу" на верх-как вы и советовали


Вернуться к началу
 Профиль Отправить личное сообщение  
Ответить с цитатой  
 Заголовок сообщения: Re: Mod#084 (Двуканальный термометр-термостат на ATmega8)
СообщениеДобавлено: 14 июн 2016, 17:11 
Не в сети
Аватара пользователя

Зарегистрирован: 29 май 2011, 17:59
Сообщения: 3769
Откуда: Россия
Нарисуй схему кабеля подключения датчиков и сигналов управления. Какое напряжение управления? Как подключён экран кабеля? Нарисуй и силовую часть. Опиши, как проходит силовой кабель по отношению к кабелю датчиков. Витая пара есть?


Вернуться к началу
 Профиль Отправить личное сообщение  
Ответить с цитатой  
 Заголовок сообщения: Re: Mod#084 (Двуканальный термометр-термостат на ATmega8)
СообщениеДобавлено: 14 июн 2016, 20:52 
Не в сети

Зарегистрирован: 13 июн 2016, 15:02
Сообщения: 4
Как то так Кабель-8 жил телефонного кабеля в алюминевом экране Промежуточные рэле с мощными контактами .выпрямитель-в отдельном блоке


Вложения:
Комментарий к файлу: Как то так
рисунок2.jpg
рисунок2.jpg [ 206.81 КБ | Просмотров: 14952 ]
Вернуться к началу
 Профиль Отправить личное сообщение  
Ответить с цитатой  
 Заголовок сообщения: Re: Mod#084 (Двуканальный термометр-термостат на ATmega8)
СообщениеДобавлено: 14 июн 2016, 21:39 
Не в сети
Аватара пользователя

Зарегистрирован: 29 май 2011, 17:59
Сообщения: 3769
Откуда: Россия
У тебя устройство из двух корпусов. Тогда мне не понятно как физически к кабелю подключены датчики при таком раскладе (используя один кабель).
5 Вольтовый стабилизатор где установлен? 9 Вольт откуда берутся? Может фотки покажешь своих плат?
Схема нужна полная со всеми элементами. Любая мелочь может быть важна.

Реле, это индуктивная нагрузка, а значит экран в данном случае бесполезен.


Вернуться к началу
 Профиль Отправить личное сообщение  
Ответить с цитатой  
Показать сообщения за:  Поле сортировки  
Начать новую тему Ответить на тему  [ Сообщений: 419 ]  На страницу Пред.  1 ... 31, 32, 33, 34, 35, 36, 37 ... 42  След.

Часовой пояс: UTC + 3 часа [ Летнее время ]


Кто сейчас на конференции

Сейчас этот форум просматривают: нет зарегистрированных пользователей и гости: 1


Вы можете начинать темы
Вы можете отвечать на сообщения
Вы не можете редактировать свои сообщения
Вы не можете удалять свои сообщения
Вы не можете добавлять вложения

Найти:
Перейти:  
cron
Powered by phpBB © 2000, 2002, 2005, 2007 phpBB Group
Русская поддержка phpBB