Перейти к блогу GetChip.net - блог        JilTE[1] - в разработке     Модификации устройств - модификации

 
Текущее время: 17 дек 2025, 07:54

Часовой пояс: UTC + 3 часа [ Летнее время ]



Начать новую тему Ответить на тему  [ Сообщений: 404 ]  На страницу Пред.  1 ... 32, 33, 34, 35, 36, 37, 38 ... 41  След.
Автор Сообщение
 Заголовок сообщения: Re: Mod#076 (держишь кнопку -"1", отпустил -"0")
СообщениеДобавлено: 27 авг 2016, 16:01 
Не в сети
Аватара пользователя

Зарегистрирован: 29 май 2011, 17:59
Сообщения: 3769
Откуда: Россия
Такое поведение работы устройства обусловлено лишь тем, что при разработке всего устройства, на схему питания не было уделено внимание должным образом. Чтобы точнее выявить причины такого поведения, необходимо знать технические характеристики:
- блока питания (5 В),
- силовой нагрузки по пяти вольтам,
- какой используешь преобразователь, и что он питает кроме ОУ.

Наверное ты не в курсе, что при подаче напряжения на вход повышающего преобразователя, возникает большой кратковременный бросок тока, превышающий номинальный. Это обусловлено зарядкой ёмкостей и индуктивности. Ещё не нужно забывать, что преобразователь при своей работе вносит пульсации напряжения во входную цепь.

Теперь предположение по данной засаде. Скорее всего, твой БП не имеет достаточной мощности. При подключении преобразователя, выход напряжения БП просаживается до критического напряжения для питания МК. По этой причине МК уходят на рестарт, и как следствие выход управления реле переходит из 1 в 0, со всеми вытекающими.

Вот пункты, как модно справится с данной задачей для устранения данного эффекта:
• По возможности отказаться от преобразователя.
• Реализовать питание МК так, чтобы кратковременное понижение напряжения, не сказывалось на МК.
• Питать МК от отдельного БП.


Вернуться к началу
 Профиль Отправить личное сообщение  
Ответить с цитатой  
 Заголовок сообщения: Re: Mod#076 (держишь кнопку -"1", отпустил -"0")
СообщениеДобавлено: 27 авг 2016, 20:14 
Не в сети

Зарегистрирован: 19 ноя 2015, 03:23
Сообщения: 151
Не, не всё так ужасно. Преобразователи в своих поделках стал недавно использовать, но никаких проблем не было, даже при работе с мк. Правда они стояли на отдельной плате и запитывались по другому, а тут я решил помудрить, да ещё и с релюшкой :-) На питание да, каюсь, махнул рукой. Даже не думал, что связка преобр/реле так мк плющить будет. Ну, за-то научился ещё чему-то.
В общем проблема не в питании, БП (на данный момент) лабораторный на 2А. Сопротивление земли тоже наврятли большое, да и нагрузки то особой нет, что бы в момент включения на земле появилось достаточно напряжения для сбоя мк.
Я думаю, что дело в самой схеме, не надо так запускать преобразователь который при запуске гадит в шину питания, плюс к всему ещё и дребезг релюшки.
На данный момент на макетке всё работает. Решение проблемы очень простое - на вход преобразователя вешаем шунтирующий диод и запитываем отдельным транзистором. В принципе можно просто в параллель реле подключить.
На плате пока ещё не пробовал, но думаю, что будет работать.
Возможно всё-таки придётся вернуться к первоначальной идеи с мосфетами и развести отдельными землями.
Если можно ещё один вопрос. При включении моргает "индикаторный" светодиод. Должен ли он потом постоянно светиться или потухнуть? Дело в том, что на макетке светится постоянно, а на плате нет, но на пульт реагируют оба.


Вернуться к началу
 Профиль Отправить личное сообщение  
Ответить с цитатой  
 Заголовок сообщения: Re: Mod#076 (держишь кнопку -"1", отпустил -"0")
СообщениеДобавлено: 27 авг 2016, 22:44 
Не в сети
Аватара пользователя

Зарегистрирован: 29 май 2011, 17:59
Сообщения: 3769
Откуда: Россия


Вернуться к началу
 Профиль Отправить личное сообщение  
Ответить с цитатой  
 Заголовок сообщения: Re: Mod#076 (держишь кнопку -"1", отпустил -"0")
СообщениеДобавлено: 28 авг 2016, 16:47 
Не в сети

Зарегистрирован: 19 ноя 2015, 03:23
Сообщения: 151
Преобразователь собран на LM2577. Платки купил уже готовые к применению.
Сделал сегодня пару замеров. Схему вернул в прежнее состояние, то-есть на преобразователь подаём плюс через реле.
На плюсе преобр. напряжение успевает подняться примерно до трёх вольт и падает. На минусе преобр. проскакивает импульс амплитудой 0.5 вольта. Осциллограф у меня С1-112А и что-то более детализированное на нём особо не увидишь. Всё порываюсь приобрести что-то типа Rigol-DS1052E или Owon SDS6062V но никак не определюсь что лучше, да и бюджет то не резиновый, семья, заботы.
На самом мк по питанию имеем импульс уже примерно 1.5 вольта. Само питание просаживается на 0.1 вольта.
Теперь подаём питание на мк через диод и ставим кондёр 470мкФ у самого мк. Работа схемы стала непредсказуемой. Может включиться, может сама выключиться или среагировать на пульт с второго или третьего раза. В последствии вообще сбросила настройки пульта, пришлось заново обучать.
Теперь меняем схему питания преобр. на управление через реле по минусу и наблюдаем проскок импульса уже не в момент включения, а в момент выключения. Ну, а диод о котором был вопрос - "что это даёт?" Наверное для погашения обратной эдс. Хотя в варианте с коммутацией плюса этот диод не помогает.
По крайней мере в таком варианте схема работает. Не знаю насколько она будет стабильна при более длительных тестах и при полной комплектации, пока запитаны только платы управления и коммутации питания. Впереди ещё испытания фильтра НЧ и самого индикатора.


Вернуться к началу
 Профиль Отправить личное сообщение  
Ответить с цитатой  
 Заголовок сообщения: Re: Mod#076 (держишь кнопку -"1", отпустил -"0")
СообщениеДобавлено: 28 авг 2016, 20:03 
Не в сети
Аватара пользователя

Зарегистрирован: 29 май 2011, 17:59
Сообщения: 3769
Откуда: Россия
Попробуй подавать питание не на вход преобразователя, а с его выхода… то есть коммутировать релюшкой выход DC-DC, а не вход.

Жаль нет у меня такого преобразователя… я бы провёл эксперименты с записью осциллограмм.

ЗЫ. Я заменил своего старичка на такой… на фото SDS 1102 до 100 МГц, у меня SDS 1000 до 70 МГц.
SDS1000CML small.jpg
SDS1000CML small.jpg [ 163.55 КБ | Просмотров: 14184 ]


Вернуться к началу
 Профиль Отправить личное сообщение  
Ответить с цитатой  
 Заголовок сообщения: Re: Mod#076 (держишь кнопку -"1", отпустил -"0")
СообщениеДобавлено: 28 авг 2016, 23:54 
Не в сети

Зарегистрирован: 19 ноя 2015, 03:23
Сообщения: 151
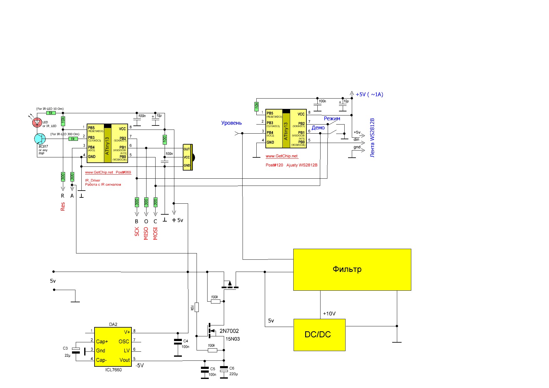
Наличие в схеме DC/DC обусловлено лишь тем, что у меня не получилось при питании в 5 вольт, на выходе фильтра нч добиться достаточной амплитуды что бы на входе МК в пике было до 5 вольт. Пришлось поднять напряжение. Если переделать АЦП индикатора уровня на 2,5 - 3 вольта то на Rail to Rail операционниках можно добиться достаточной амплитуды. Евгений вроде как собирался по окончанию отладки программы сделать так же и версию АЦП 2,5 вольт, но по каким то причинам прошивка так и не появилась, а мне уже неудобно было надоедать своими хотелками.
Коммутировать питание по выходу DC/DC обязывает добавить ещё одну релюшку, так как мне ещё и питание пиксельной ленты отключать надо. Или ставить многоконтактную. В общем тут теперь есть над чем подумать.
А осциллограф чем то на Rigol похож, наверно начинка одна и та же только имена разные. Наверно сделаю я себе подарок на Новый год, давно себя подобным не радовал. :-)


Вернуться к началу
 Профиль Отправить личное сообщение  
Ответить с цитатой  
 Заголовок сообщения: Re: Mod#076 (держишь кнопку -"1", отпустил -"0")
СообщениеДобавлено: 29 авг 2016, 00:26 
Не в сети
Аватара пользователя

Зарегистрирован: 29 май 2011, 17:59
Сообщения: 3769
Откуда: Россия
Теперь я понял, что DC/DC питает только ОУ и ничего больше. Тогда конечно реле сильно габаритно, намного компактнее использовать для коммутации напряжения используя мосфеты Р-канал, к примеру такой IRLML9303 SOT-23 или можно сборку, два в одном корпусе к примеру такую IRF7306 SOIC-8.


Вернуться к началу
 Профиль Отправить личное сообщение  
Ответить с цитатой  
 Заголовок сообщения: Re: Mod#076 (держишь кнопку -"1", отпустил -"0")
СообщениеДобавлено: 29 авг 2016, 12:27 
Не в сети

Зарегистрирован: 19 ноя 2015, 03:23
Сообщения: 151
Так Р-канальные надо отрицательным потенциалом кормить, а его нет. Или хватит просто к земле притянуть? Если выход DC/DC коммутировать то да, там разница в 10 вольт будет. Ну тогда в принципе и всю схему можно запитать, и от релюшки избавиться.
Вообще то изначально был вот такой вариант. Но решил, что релюшка дешевле ;)
vers1.JPG
vers1.JPG [ 150.5 КБ | Просмотров: 14174 ]

На 7660-ой генерируем отрицательное напряжение и спокойно питаем мосфет. А если DC/DC будет постоянно запитан то можно тогда и -10вольт на 7660-ой сгенерировать. В таком случае нужен ещё один транзистор, что бы +10в. коммутировать.
Что-то уж больно жирно получается :D

(питание второго мк и пиксельной ленты после мосфета)


Вернуться к началу
 Профиль Отправить личное сообщение  
Ответить с цитатой  
 Заголовок сообщения: Re: Mod#076 (держишь кнопку -"1", отпустил -"0")
СообщениеДобавлено: 29 авг 2016, 17:39 
Не в сети
Аватара пользователя

Зарегистрирован: 29 май 2011, 17:59
Сообщения: 3769
Откуда: Россия


Вложения:
1.png
1.png [ 8.24 КБ | Просмотров: 14171 ]
Вернуться к началу
 Профиль Отправить личное сообщение  
Ответить с цитатой  
 Заголовок сообщения: Re: Mod#076 (держишь кнопку -"1", отпустил -"0")
СообщениеДобавлено: 30 авг 2016, 00:43 
Не в сети

Зарегистрирован: 19 ноя 2015, 03:23
Сообщения: 151
Я приглядывался к более мощным. А IRF7306 действительно при таком включении держит 2.9А?
Дело в том, что сейчас я собираю "башенку" на 40 пикселей. Хоть и кратковременно, но тем не менее ток может достигать до 2.4А. А в планах четыре ленты по 20 пикселей. Тут даже релюшка не спасёт.


Вернуться к началу
 Профиль Отправить личное сообщение  
Ответить с цитатой  
Показать сообщения за:  Поле сортировки  
Начать новую тему Ответить на тему  [ Сообщений: 404 ]  На страницу Пред.  1 ... 32, 33, 34, 35, 36, 37, 38 ... 41  След.

Часовой пояс: UTC + 3 часа [ Летнее время ]


Кто сейчас на конференции

Сейчас этот форум просматривают: нет зарегистрированных пользователей и гости: 3


Вы можете начинать темы
Вы можете отвечать на сообщения
Вы не можете редактировать свои сообщения
Вы не можете удалять свои сообщения
Вы не можете добавлять вложения

Найти:
Перейти:  
cron
Powered by phpBB © 2000, 2002, 2005, 2007 phpBB Group
Русская поддержка phpBB