Перейти к блогу GetChip.net - блог        JilTE[1] - в разработке     Модификации устройств - модификации

 
Текущее время: 27 апр 2026, 06:50

Часовой пояс: UTC + 3 часа [ Летнее время ]



Начать новую тему Ответить на тему  [ Сообщений: 419 ]  На страницу 1, 2, 3, 4, 5 ... 42  След.
Автор Сообщение
 Заголовок сообщения: Mod#084 (Двуканальный термометр-термостат на ATmega8)
СообщениеДобавлено: 05 июл 2012, 18:42 
Не в сети
Аватара пользователя

Зарегистрирован: 29 май 2011, 17:59
Сообщения: 3769
Откуда: Россия
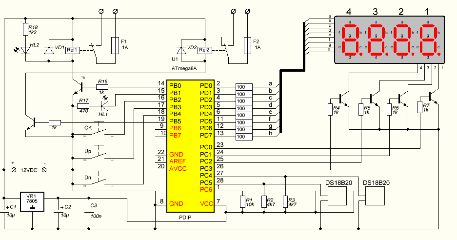
urfin помог найти скрытую ошибку при отображении неисправности датчиков (комментарии в блоге). МОД1 и МОД2 исправлены от этой ошибки.
Мод устройства:

МОД1. Новые возможности:
1. Верхнюю уставку теперь можно изменять в диапазоне от +1 до +120*С, нижнюю – от 0 до +110*С.
2. Фьюзы установлены для работы от внешнего кварца (3 – 8 МГц).
3. Увеличена частота динамической индикации для кварца 4 МГц.
Так что из-за динамической индикации придётся устанавливать кварц на 4 МГц, или править код для Вашего кварца.
7_seg_term_OK_mod1_1_ATtmega8.zip [100.81 КБ]
Скачиваний: 3821


МОД2. Дополнение к МОД1:
Появилась возможность управления охлаждением по первому датчику. Диапазон уставок охлаждения: Верхняя от 1 до 50 градусов, нижняя от 0 до 50 градусов. Управление реле №2 осуществляется с порта РВ5 (19). При охлаждении реле №2 «встаёт под ток», в дежурном режиме – обесточено. Верхняя уставка включает реле №2, нижняя - отключает. При входе в режим изменения уставок, первые изменяются уставки охлаждения (светодиод погашен) для датчика №1, вторые – нагрева (светится светодиод) для датчика №2.
7_seg_term_OK_mod2_1_ATtmega8.zip [103.47 КБ]
Скачиваний: 3799

Схема МОД2.
MOD1_2.jpg
MOD1_2.jpg [ 57.64 КБ | Просмотров: 69593 ]


Последний раз редактировалось SVN 10 июл 2013, 17:37, всего редактировалось 13 раз(а).

Вернуться к началу
 Профиль Отправить личное сообщение  
Ответить с цитатой  
 Заголовок сообщения: Re: Мод #084 (Двуканальный термометр-термостат на ATmega8)
СообщениеДобавлено: 07 июл 2012, 09:04 
Не в сети
Аватара пользователя

Зарегистрирован: 29 май 2011, 17:59
Сообщения: 3769
Откуда: Россия
Фьюзы для модов настроены на внешний кварц
Фьюзы.jpg
Фьюзы.jpg [ 53.77 КБ | Просмотров: 70716 ]


МОД 2_2
Отличие от МОД2: прошивка для индикатор с ОА.
Схема (кварц не нарисован, но подлежит к установке на 4МГц):
OA.png
OA.png [ 41.73 КБ | Просмотров: 70141 ]

Termostat_7_LED_MOD2_OA.rar [4.76 КБ]
Скачиваний: 3730


Исходник: в следующем посте.


Последний раз редактировалось SVN 10 июн 2013, 21:00, всего редактировалось 4 раз(а).

Вернуться к началу
 Профиль Отправить личное сообщение  
Ответить с цитатой  
 Заголовок сообщения: Re: Мод #084 (Двуканальный термометр-термостат на ATmega8)
СообщениеДобавлено: 03 окт 2012, 23:06 
Доброго времени суток!
Ваша программа работает.Включил внутренний генератор на 4 MHz. Использую на максимальных температурах: низ 110 град. верх 120 град. Настройки температуры можно менять прямо в процессе работы, все отрабатывается четко.
Спасибо за Вашу работу!


Вернуться к началу
  
Ответить с цитатой  
 Заголовок сообщения: Re: Мод #084 (Двуканальный термометр-термостат на ATmega8)
СообщениеДобавлено: 04 окт 2012, 16:27 
Не в сети
Аватара пользователя

Зарегистрирован: 29 май 2011, 17:59
Сообщения: 3769
Откуда: Россия
Спасибо за тест. :OK: Буду считать, что МОД без ошибок и готов к использованию.
DS18B20.jpg
DS18B20.jpg [ 18.98 КБ | Просмотров: 70118 ]

Подключение.png
Подключение.png [ 4.05 КБ | Просмотров: 70120 ]


А вот и исходник МОД2_2
7_seg_term_OA_mod2_2_ATtmega8.rar [26 КБ]
Скачиваний: 3546


Последний раз редактировалось SVN 14 апр 2013, 21:09, всего редактировалось 3 раз(а).

Вернуться к началу
 Профиль Отправить личное сообщение  
Ответить с цитатой  
 Заголовок сообщения: Re: Мод #084 (Двуканальный термометр-термостат на ATmega8)
СообщениеДобавлено: 08 окт 2012, 12:25 
подскажите а в данном устройстве реализована функция нагрева и охлаждения либо только нагрев? мне бы оч нужно было иметь и нагрев и охлаждение и соответственно два выхода 1.на нагреватель и 2.холодильник


Вернуться к началу
  
Ответить с цитатой  
 Заголовок сообщения: Re: Мод #084 (Двуканальный термометр-термостат на ATmega8)
СообщениеДобавлено: 08 окт 2012, 16:10 
Не в сети
Аватара пользователя

Зарегистрирован: 29 май 2011, 17:59
Сообщения: 3769
Откуда: Россия
МОД2_3.
Принцип работы на охлаждения остался как в МОД2.
Уставки на нагрев фиксированы: 30, 40, 50, 60, 70. Выбираются кнопками Up и Dow. Гистерезис на включения 2 градуса, то есть при уставке 30, ниже 28 включается, при 30 отключается.
Режим предупреждения: При снижении температуры датчика №2 ниже 25 градусов, светодиод начнёт мигать. При достижении температуры 28 и выше, мигание отключится.

Вход для уставок нагрева, осуществляется удержанием кнопок Up и Dow в нажатом положении более 2 сек.

Вход для уставок охлаждения, осуществляется удержанием кнопок Up и Dow в нажатом положении более 6 сек. То есть при удержании кнопок более 2 секунд, устройство войдёт в режим уставок нагрева, не отпускайте кнопки, по завершении ещё 2 секунд, устройство вернётся обратно в режим отображения температуры датчика, продолжайте удерживать кнопки, по завершении ещё 2 секунд, устройство войдёт в режим уставок охлаждения (и того больше 6 сек).

Алгоритм ввода и сохранения уставок остался как и в предыдущих версиях.

Программа:
Termostat_7_LED.hex [18.68 КБ]
Скачиваний: 3456


Последний раз редактировалось SVN 10 июл 2013, 19:48, всего редактировалось 2 раз(а).

Вернуться к началу
 Профиль Отправить личное сообщение  
Ответить с цитатой  
 Заголовок сообщения: Re: Мод #084 (Двуканальный термометр-термостат на ATmega8)
СообщениеДобавлено: 10 окт 2012, 22:11 
Не в сети
Аватара пользователя

Зарегистрирован: 29 май 2011, 17:59
Сообщения: 3769
Откуда: Россия
По просьбе Shadows1994 сделал небольшие изменения в алгоритме.
МОД5. Алгоритм аналогичен МОД4.

Отличия: Изменён алгоритм опроса кнопок. Перезапись уставок осуществляется с проверкой значений ранее сохранённых в EEPROM. Если значения одинаковые, то перезапись ячеек EEPROM не производиться. Более стабильная работа показаний на индикаторе. Добавлен таймер простоя в режиме изменения/просмотра уставок… если кнопки управления не нажимать в течении 10 сек, то произойдёт автоматический выход из данного режима с сохранением текущего значения.
Прошивка:
Termostat_7_LED_MOD5.hex [13.79 КБ]
Скачиваний: 2531


Последний раз редактировалось SVN 31 окт 2021, 17:28, всего редактировалось 3 раз(а).

Вернуться к началу
 Профиль Отправить личное сообщение  
Ответить с цитатой  
 Заголовок сообщения: Re: Мод #084 (Двуканальный термометр-термостат на ATmega8)
СообщениеДобавлено: 16 окт 2012, 21:13 
Не в сети
Аватара пользователя

Зарегистрирован: 29 май 2011, 17:59
Сообщения: 3769
Откуда: Россия
МОД 4 Завершающая модификация данного устройства. :-)
Схема:
MOD4.png
MOD4.png [ 42.11 КБ | Просмотров: 64440 ]

В зависимости от предыдущих версий, данная программа работает с МК 8 МГц от внутреннего генератора.
Фьюзы для АВ (Algorithm Builder)
1.png
1.png [ 19.41 КБ | Просмотров: 64440 ]

В данном варианте реализовано два канала термостатирования, каждый из которых можно выбрать или нагрев (HEAT), или охлаждение (COOL), по вашему желанию. Появилась возможность регулировать яркостью индикатора, а точнее три режима свечения (1 – минимальный, 2 – средний, 3 – максимальный).
Соответственно управление от кнопок, немного видоизменилось.
Кнопки управления:
Кнопка (ОК) – работает как и в предыдущих версиях.
Кнопка (Up – вверх) – При удержании кнопки в дежурном режиме более 5 сек. – устройство входит в режим изменения уставок (теперь при изменении уставка не мигает). То есть, как только на индикаторе появилось значение уставки, оно готово к изменению. В меню уставок первой отображается верхняя уставка датчика №1, затем - нижняя уставка датчика №1, затем – режим нагрев/охлаждения датчика №1, затем - верхняя уставка датчика №2 (вкл. светодиод), затем - нижняя уставка датчика №2, затем – режим нагрев/охлаждения датчика №2, затем – выход в дежурный режим (откл. светодиод).
Изменение значений и сохранения уставок осуществляются как и в предыдущих версиях. Единственный момент при изменении режима нагрев/охлаждение. Кнопка (Up) – устанавливает нагрев, кнопка (Dn) – устанавливает охлаждение.
Уставки датчика №1 – управляют реле №1 (РВ.0). Уставки датчика №2 – управляют реле №2 (РВ.5).
Кнопка (Dn – вниз) – В дежурном режиме при её нажатии, изменяется яркость свечения индикатора.
При подаче питания на индикаторе минимальная яркость.
Верхняя уставка от +1 до 99,9 С
Нижняя от 0 до 99,0 С

Вот наверное и всё… что не понятно – спрашивайте.

Проявились ошибки с сохранением уставок при выключении питания… ошибки устранены. :-)
7_seg_term_OK_MOD4_ATtmega8_01.hex [18.44 КБ]
Скачиваний: 4186


Последний раз редактировалось SVN 14 фев 2015, 12:56, всего редактировалось 11 раз(а).

Вернуться к началу
 Профиль Отправить личное сообщение  
Ответить с цитатой  
 Заголовок сообщения: Re: Мод #084 (Двуканальный термометр-термостат на ATmega8)
СообщениеДобавлено: 07 ноя 2012, 23:30 
Не в сети

Зарегистрирован: 07 ноя 2012, 23:13
Сообщения: 2
Добрый день! Собрал устройство работает с прошивкой mod1. Но хочется чтоб было два термостата на два датчика сможете помочь - заодно протестю и отпишу)! Использовать хочу для двух батарей отопления!


Вернуться к началу
 Профиль Отправить личное сообщение  
Ответить с цитатой  
 Заголовок сообщения: Re: Мод #084 (Двуканальный термометр-термостат на ATmega8)
СообщениеДобавлено: 08 ноя 2012, 02:24 
Не в сети

Зарегистрирован: 07 ноя 2012, 23:13
Сообщения: 2
:lol: Вот сел и сам помучился и сделал МОД3:
Верхний предел от +1 до +120*С, нижний – от 0 до +110*С - датчика "1" и "2". Схемное решение всё как в "МОД2"


Вложения:
7_seg_term_OK_mod3_ATtmega8.rar [25.35 КБ]
Скачиваний: 3738
Вернуться к началу
 Профиль Отправить личное сообщение  
Ответить с цитатой  
Показать сообщения за:  Поле сортировки  
Начать новую тему Ответить на тему  [ Сообщений: 419 ]  На страницу 1, 2, 3, 4, 5 ... 42  След.

Часовой пояс: UTC + 3 часа [ Летнее время ]


Кто сейчас на конференции

Сейчас этот форум просматривают: нет зарегистрированных пользователей и гости: 13


Вы можете начинать темы
Вы можете отвечать на сообщения
Вы не можете редактировать свои сообщения
Вы не можете удалять свои сообщения
Вы не можете добавлять вложения

Найти:
Перейти:  
cron
Powered by phpBB © 2000, 2002, 2005, 2007 phpBB Group
Русская поддержка phpBB