Перейти к блогу GetChip.net - блог        JilTE[1] - в разработке     Модификации устройств - модификации

 
Текущее время: 15 окт 2025, 07:37

Часовой пояс: UTC + 3 часа [ Летнее время ]



Начать новую тему Ответить на тему  [ Сообщений: 20 ]  На страницу 1, 2  След.
Автор Сообщение
 Заголовок сообщения: Возможно ли применение кнопок без фиксации вместо сенсорных
СообщениеДобавлено: 08 дек 2012, 16:53 
Мной был задан вопрос Автору статьи GetChiper в исходнике этой темы. Но Он перенаправил сюда.
У меня вот такой вопрос:

1. В устройстве будут применяется кнопки без фиксации вместо сенсорных площадок.
Алгоритм такой:один раз нажал на кнопку -включение, повторное нажатие на туже кнопку-отключение. (нужна прошивка)
И какие будут изменения в схеме?

2. Если это не возможно- может кто подскажет какие существуют другие схемные решения на микроконтроллерах?


Вернуться к началу
  
Ответить с цитатой  
 Заголовок сообщения: Re: Возможно ли применение кнопок без фиксации вместо сенсор
СообщениеДобавлено: 10 дек 2012, 16:42 
Здравствуйте!
Мне тоже очень интересно будет ли данная конструкция работать с обыкновенными кнопками


Вернуться к началу
  
Ответить с цитатой  
 Заголовок сообщения: Re: Возможно ли применение кнопок без фиксации вместо сенсор
СообщениеДобавлено: 10 дек 2012, 18:42 
Не в сети
Аватара пользователя

Зарегистрирован: 29 май 2011, 17:59
Сообщения: 3769
Откуда: Россия
А мне подумалось, о каком это девайсе, парни ведут речь?


Вернуться к началу
 Профиль Отправить личное сообщение  
Ответить с цитатой  
 Заголовок сообщения: Re: Возможно ли применение кнопок без фиксации вместо сенсор
СообщениеДобавлено: 12 дек 2012, 08:46 
Тема Мод #065 (Четырехканальный сенсорный переключатель нагрузок).
Для использования сенсорных площадок нет места в конструкции, хотелось бы использовать обыкновенные кнопки без фиксации.
Вопрос: Возможна реализация проекта?
Сколько каналов будет?
Алгоритм такой:один раз нажал на кнопку -включение, повторное нажатие на туже кнопку-отключение.
И какие будут изменения в схеме?


Вернуться к началу
  
Ответить с цитатой  
 Заголовок сообщения: Re: Возможно ли применение кнопок без фиксации вместо сенсор
СообщениеДобавлено: 12 дек 2012, 16:07 
Не в сети
Аватара пользователя

Зарегистрирован: 29 май 2011, 17:59
Сообщения: 3769
Откуда: Россия
Это получается уже не МОД а совершенно другое устройство.
Алгоритм простой, проще не бывает. А сам то чё не хочется загружаться. :-)


Вернуться к началу
 Профиль Отправить личное сообщение  
Ответить с цитатой  
 Заголовок сообщения: Re: Возможно ли применение кнопок без фиксации вместо сенсор
СообщениеДобавлено: 12 дек 2012, 17:25 
К сожалению в написании программ и составлении схем - я этим не владею.
Приходится пользоваться уже готовыми разработками, поэтому нужна помощь.
1. Как будет выглядеть схема (даже можно на бумаге ручкой).
2. Ну конечно нужна и прошивка.

Александр.


Вернуться к началу
  
Ответить с цитатой  
 Заголовок сообщения: Re: Возможно ли применение кнопок без фиксации вместо сенсор
СообщениеДобавлено: 12 дек 2012, 18:56 
Не в сети
Аватара пользователя

Зарегистрирован: 29 май 2011, 17:59
Сообщения: 3769
Откуда: Россия
Саша, сколько каналов управления нужно и какой камень в наличии? По свободе сделаю.


Вернуться к началу
 Профиль Отправить личное сообщение  
Ответить с цитатой  
 Заголовок сообщения: Re: Возможно ли применение кнопок без фиксации вместо сенсор
СообщениеДобавлено: 14 дек 2012, 18:41 
Для SVN
На форуме http://www.cqham.ru посоветовали использовать
простую и дешевую STM8S003.
Если это не возможно или не охота связываться то использовать ATtiny2313.
Количество каналов от шести до двенадцати.
Кнопки не зависимые.
Это не срочно, так как уезжаю в командировку шестнадцатого числа на месяц и там нет Интернета.
Хотя такие вопросы не только у меня но и у других интересующихся.
За ранее спасибо.


Вернуться к началу
  
Ответить с цитатой  
 Заголовок сообщения: Re: Возможно ли применение кнопок без фиксации вместо сенсор
СообщениеДобавлено: 15 дек 2012, 07:06 
Не в сети
Аватара пользователя

Зарегистрирован: 09 сен 2011, 06:43
Сообщения: 294
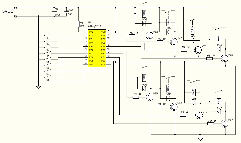
при условии что одна кнопка на одну нагрузку то с тину2313 можно вытянуть только 8 каналов с меги8 -11 каналов...


Вернуться к началу
 Профиль Отправить личное сообщение  
Ответить с цитатой  
 Заголовок сообщения: Re: Возможно ли применение кнопок без фиксации вместо сенсор
СообщениеДобавлено: 21 дек 2012, 14:00 
Не в сети
Аватара пользователя

Зарегистрирован: 29 май 2011, 17:59
Сообщения: 3769
Откуда: Россия


Вложения:
ATtiny2313_4MHz.gif
ATtiny2313_4MHz.gif [ 30.6 КБ | Просмотров: 19969 ]
knopka.hex [1.06 КБ]
Скачиваний: 1437
Схема.jpg
Схема.jpg [ 96.39 КБ | Просмотров: 19969 ]
Вернуться к началу
 Профиль Отправить личное сообщение  
Ответить с цитатой  
Показать сообщения за:  Поле сортировки  
Начать новую тему Ответить на тему  [ Сообщений: 20 ]  На страницу 1, 2  След.

Часовой пояс: UTC + 3 часа [ Летнее время ]


Кто сейчас на конференции

Сейчас этот форум просматривают: нет зарегистрированных пользователей и гости: 1


Вы можете начинать темы
Вы можете отвечать на сообщения
Вы не можете редактировать свои сообщения
Вы не можете удалять свои сообщения
Вы не можете добавлять вложения

Найти:
Перейти:  
cron
Powered by phpBB © 2000, 2002, 2005, 2007 phpBB Group
Русская поддержка phpBB